Suppr超能文献

慢性淋巴细胞性脉络丛脑膜炎病毒(LCMV)感染期间,调节性T细胞与程序性死亡受体1(PD-1)在调节T细胞耗竭和病毒控制中的相互作用。

Interplay between regulatory T cells and PD-1 in modulating T cell exhaustion and viral control during chronic LCMV infection.

作者信息

Penaloza-MacMaster Pablo, Kamphorst Alice O, Wieland Andreas, Araki Koichi, Iyer Smita S, West Erin E, O'Mara Leigh, Yang Shu, Konieczny Bogumila T, Sharpe Arlene H, Freeman Gordon J, Rudensky Alexander Y, Ahmed Rafi

机构信息

Emory Vaccine Center and Department of Microbiology and Immunology, Emory University School of Medicine, Atlanta, GA 30322.

Emory Vaccine Center and Department of Microbiology and Immunology, Emory University School of Medicine, Atlanta, GA 30322 Xiangya School of Medicine, Central South University, Changsha, Hunan Province, 410013, China.

出版信息

J Exp Med. 2014 Aug 25;211(9):1905-18. doi: 10.1084/jem.20132577. Epub 2014 Aug 11.

Abstract

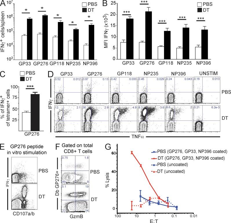
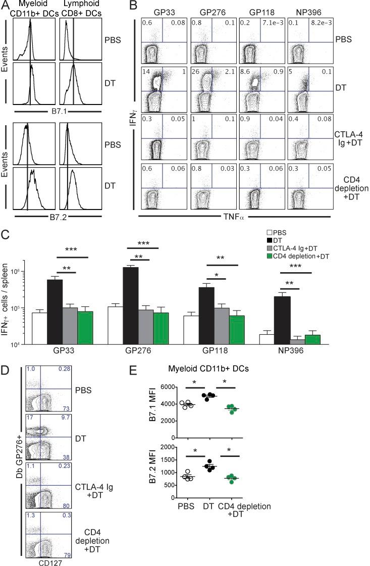
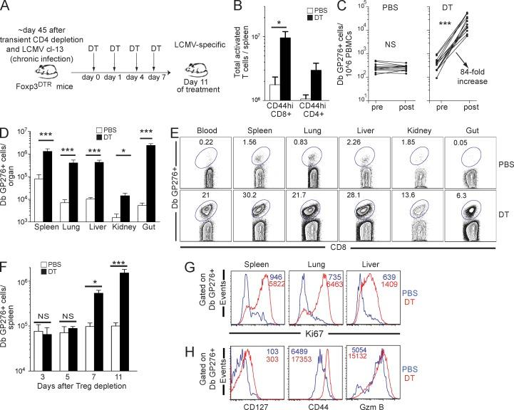
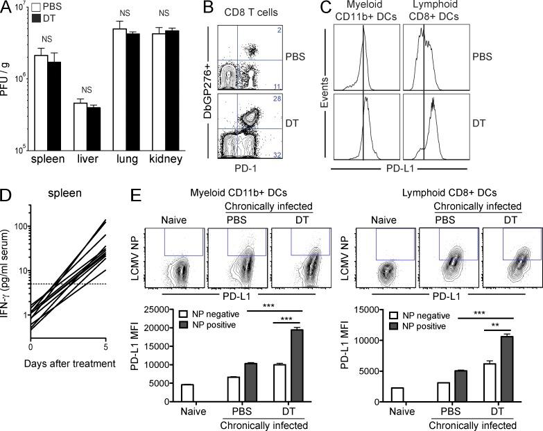
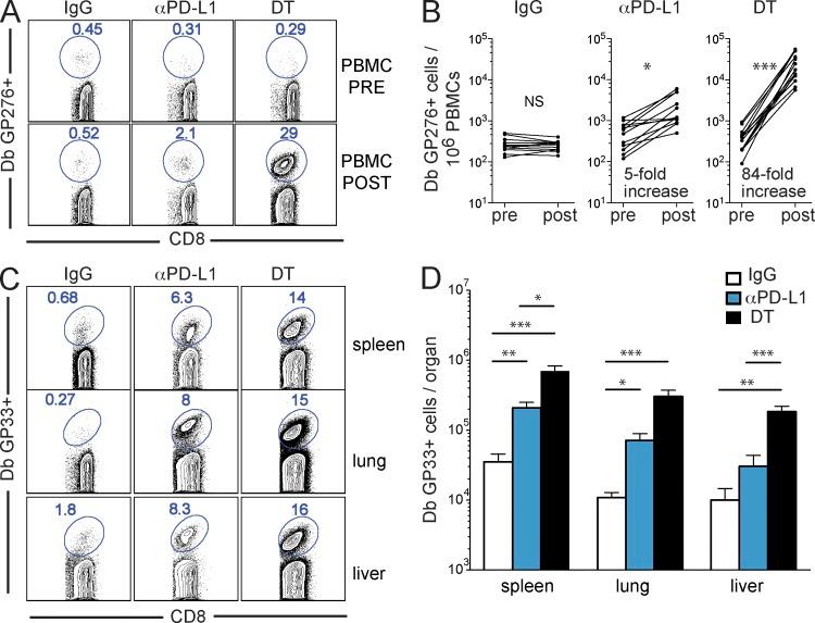
Regulatory T (T reg) cells are critical for preventing autoimmunity mediated by self-reactive T cells, but their role in modulating immune responses during chronic viral infection is not well defined. To address this question and to investigate a role for T reg cells in exhaustion of virus-specific CD8 T cells, we depleted T reg cells in mice chronically infected with lymphocytic choriomeningitis virus (LCMV). T reg cell ablation resulted in 10-100-fold expansion of functional LCMV-specific CD8 T cells. Rescue of exhausted CD8 T cells was dependent on cognate antigen, B7 costimulation, and conventional CD4 T cells. Despite the striking recovery of LCMV-specific CD8 T cell responses, T reg cell depletion failed to diminish viral load. Interestingly, T reg cell ablation triggered up-regulation of the molecule programmed cell death ligand-1 (PD-L1), which upon binding PD-1 on T cells delivers inhibitory signals. Increased PD-L1 expression was observed especially on LCMV-infected cells, and combining T reg cell depletion with PD-L1 blockade resulted in a significant reduction in viral titers, which was more pronounced than that upon PD-L1 blockade alone. These results suggest that T reg cells effectively maintain CD8 T cell exhaustion, but blockade of the PD-1 inhibitory pathway is critical for elimination of infected cells.

摘要

调节性T(Treg)细胞对于预防由自身反应性T细胞介导的自身免疫至关重要,但其在慢性病毒感染期间调节免疫反应中的作用尚不清楚。为了解决这个问题并研究Treg细胞在病毒特异性CD8 T细胞耗竭中的作用,我们在慢性感染淋巴细胞性脉络丛脑膜炎病毒(LCMV)的小鼠中清除了Treg细胞。Treg细胞消融导致功能性LCMV特异性CD8 T细胞扩增10 - 100倍。耗竭的CD8 T细胞的恢复依赖于同源抗原、B7共刺激和常规CD4 T细胞。尽管LCMV特异性CD8 T细胞反应显著恢复,但Treg细胞耗竭未能降低病毒载量。有趣的是,Treg细胞消融引发了程序性细胞死亡配体-1(PD-L1)分子的上调,该分子与T细胞上的PD-1结合后传递抑制信号。尤其在LCMV感染的细胞上观察到PD-L1表达增加,将Treg细胞耗竭与PD-L1阻断相结合导致病毒滴度显著降低,这比单独进行PD-L1阻断更为明显。这些结果表明,Treg细胞有效地维持CD8 T细胞耗竭,但阻断PD-1抑制途径对于清除感染细胞至关重要。

https://cdn.ncbi.nlm.nih.gov/pmc/blobs/1df4/4144726/1240708cde7c/JEM_20132577_Fig1.jpg

文献AI研究员

20分钟写一篇综述,助力文献阅读效率提升50倍。

立即体验

用中文搜PubMed

大模型驱动的PubMed中文搜索引擎

马上搜索

文档翻译

学术文献翻译模型,支持多种主流文档格式。

立即体验