Suppr超能文献

NLRP3基因沉默改善2型糖尿病大鼠模型中的糖尿病性心肌病。

NLRP3 gene silencing ameliorates diabetic cardiomyopathy in a type 2 diabetes rat model.

作者信息

Luo Beibei, Li Bo, Wang Wenke, Liu Xiangjuan, Xia Yanfei, Zhang Cheng, Zhang Mingxiang, Zhang Yun, An Fengshuang

机构信息

The Key Laboratory of Cardiovascular Remodeling and Function Research, Chinese Ministry of Education and Chinese Ministry of Health, Shandong University Qilu Hospital, Jinan, Shandong, China.

出版信息

PLoS One. 2014 Aug 19;9(8):e104771. doi: 10.1371/journal.pone.0104771. eCollection 2014.

Abstract

BACKGROUND

Nucleotide-binding oligomerization domain-like receptor protein 3 (NLRP3) inflammasome is associated with metabolic disorder and cell death, which are important triggers in diabetic cardiomyopathy (DCM). We aimed to explore whether NLRP3 inflammasome activation contributes to DCM and the mechanism involved.

METHODS

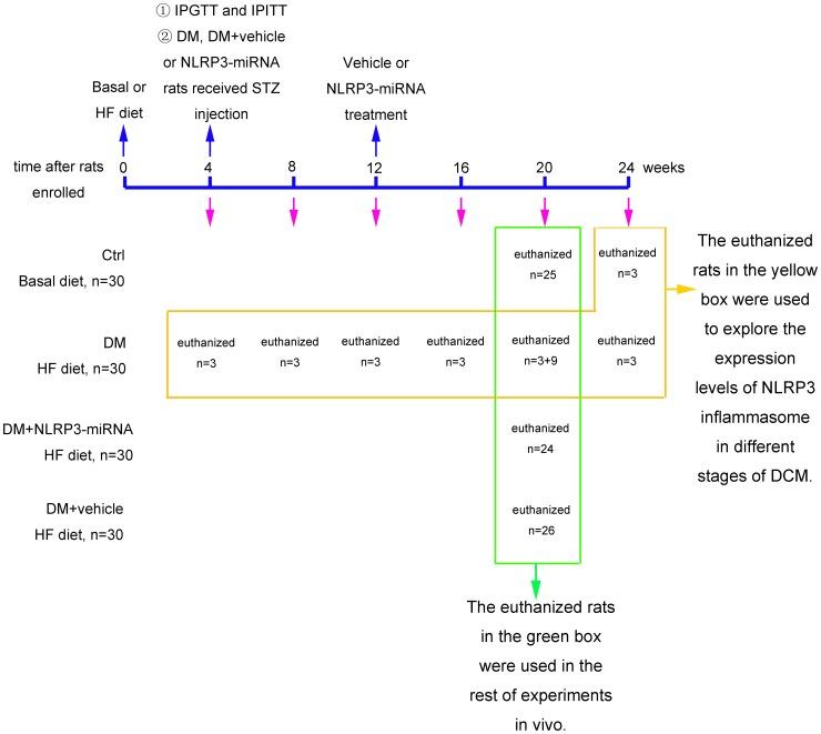
Type 2 diabetic rat model was induced by high fat diet and low dose streptozotocin. The characteristics of type 2 DCM were evaluated by metabolic tests, echocardiography and histopathology. Gene silencing therapy was used to investigate the role of NLRP3 in the pathogenesis of DCM. High glucose treated H9c2 cardiomyocytes were used to determine the mechanism by which NLRP3 modulated the DCM. The cell death in vitro was detected by TUNEL and EthD-III staining. TXNIP-siRNA and pharmacological inhibitors of ROS and NF-kB were used to explore the mechanism of NLRP3 inflammasome activation.

RESULTS

Diabetic rats showed severe metabolic disorder, cardiac inflammation, cell death, disorganized ultrastructure, fibrosis and excessive activation of NLRP3, apoptosis-associated speck-like protein containing a caspase recruitment domain (ASC), pro-caspase-1, activated caspase-1 and mature interleukin-1β (IL-1β). Evidence for pyroptosis was found in vivo, and the caspase-1 dependent pyroptosis was found in vitro. Silencing of NLRP3 in vivo did not attenuate systemic metabolic disturbances. However, NLRP3 gene silencing therapy ameliorated cardiac inflammation, pyroptosis, fibrosis and cardiac function. Silencing of NLRP3 in H9c2 cardiomyocytes suppressed pyroptosis under high glucose. ROS inhibition markedly decreased nuclear factor-kB (NF-kB) phosphorylation, thioredoxin interacting/inhibiting protein (TXNIP), NLRP3 inflammasome, and mature IL-1β in high glucose treated H9c2 cells. Inhibition of NF-kB reduced the activation of NLRP3 inflammasome. TXNIP-siRNA decreased the activation of caspase-1 and IL-1β.

CONCLUSION

NLRP3 inflammasome contributed to the development of DCM. NF-κB and TXNIP mediated the ROS-induced caspase-1 and IL-1β activation, which are the effectors of NLRP3 inflammasome. NLRP3 gene silencing may exert a protective effect on DCM.

摘要

背景

核苷酸结合寡聚化结构域样受体蛋白3(NLRP3)炎性小体与代谢紊乱及细胞死亡相关,而这两者是糖尿病性心肌病(DCM)的重要触发因素。我们旨在探究NLRP3炎性小体激活是否会导致DCM及其相关机制。

方法

采用高脂饮食联合低剂量链脲佐菌素诱导建立2型糖尿病大鼠模型。通过代谢试验、超声心动图及组织病理学评估2型DCM的特征。运用基因沉默疗法研究NLRP3在DCM发病机制中的作用。使用高糖处理的H9c2心肌细胞来确定NLRP3调节DCM的机制。通过TUNEL和EthD-III染色检测体外细胞死亡情况。使用TXNIP-siRNA以及ROS和NF-κB的药理学抑制剂来探究NLRP3炎性小体激活的机制。

结果

糖尿病大鼠表现出严重的代谢紊乱、心脏炎症、细胞死亡、超微结构紊乱、纤维化以及NLRP3、含半胱天冬酶募集结构域的凋亡相关斑点样蛋白(ASC)、前半胱天冬酶-1、活化的半胱天冬酶-1和成熟白细胞介素-1β(IL-1β)的过度激活。在体内发现了细胞焦亡的证据,在体外发现了依赖半胱天冬酶-1的细胞焦亡。体内NLRP3沉默并未减轻全身代谢紊乱。然而,NLRP3基因沉默疗法改善了心脏炎症、细胞焦亡、纤维化及心脏功能。H9c2心肌细胞中NLRP3沉默抑制了高糖条件下的细胞焦亡。抑制ROS可显著降低高糖处理的H9c2细胞中核因子-κB(NF-κB)磷酸化、硫氧还蛋白相互作用/抑制蛋白(TXNIP)、NLRP3炎性小体及成熟IL-1β的水平。抑制NF-κB可降低NLRP3炎性小体的激活。TXNIP-siRNA可降低半胱天冬酶-1和IL-1β的激活。

结论

NLRP3炎性小体促成了DCM的发展。NF-κB和TXNIP介导了ROS诱导的半胱天冬酶-1和IL-1β激活,而这两者是NLRP3炎性小体的效应分子。NLRP3基因沉默可能对DCM发挥保护作用。

https://cdn.ncbi.nlm.nih.gov/pmc/blobs/57d3/4138036/4fc3fb1778a2/pone.0104771.g001.jpg

文献AI研究员

20分钟写一篇综述,助力文献阅读效率提升50倍。

立即体验

用中文搜PubMed

大模型驱动的PubMed中文搜索引擎

马上搜索

文档翻译

学术文献翻译模型,支持多种主流文档格式。

立即体验