Suppr超能文献

抗风湿药物金诺芬通过依赖和不依赖Bcr/Abl的机制诱导对伊马替尼耐药的慢性髓性白血病细胞凋亡。

Anti-rheumatic agent auranofin induced apoptosis in chronic myeloid leukemia cells resistant to imatinib through both Bcr/Abl-dependent and -independent mechanisms.

作者信息

Chen Xin, Shi Xianping, Zhao Chong, Li Xiaofen, Lan Xiaoying, Liu Shouting, Huang Hongbiao, Liu Ningning, Liao Siyan, Zang Dan, Song Wenbin, Liu Quentin, Carter Bing Z, Dou Q Ping, Wang Xuejun, Liu Jinbao

机构信息

State Key Lab of Respiratory Disease, Protein Modification and Degradation Lab, Departments of Pathophysiology and Biochemistry, Guangzhou Medical University, Guangdong 510182, China; These Authors contributed equally to this work.

State Key Lab of Respiratory Disease, Protein Modification and Degradation Lab, Departments of Pathophysiology and Biochemistry, Guangzhou Medical University, Guangdong 510182, China.

出版信息

Oncotarget. 2014 Oct 15;5(19):9118-32. doi: 10.18632/oncotarget.2361.

Abstract

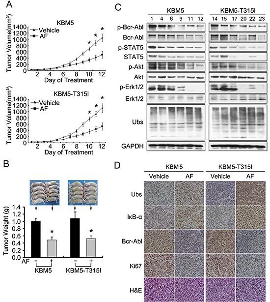
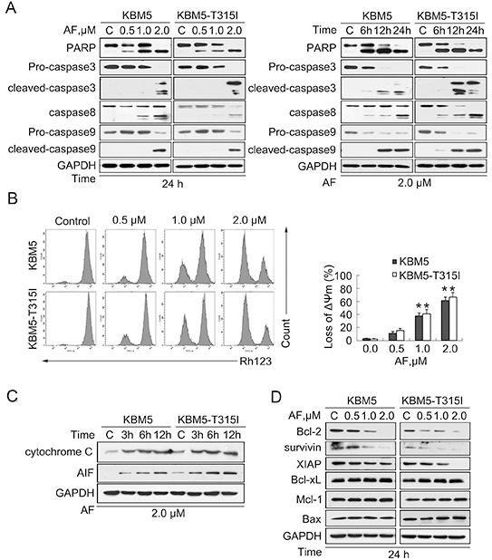
Resistance to Imatinib mesylate (IM) is an emerging problem for patients with chronic myelogenous leukemia (CML). T315I mutation in the Bcr-Abl is the predominant mechanism of the acquired resistance to IM and second generation tyrosine kinase inhibitors (TKI). Therefore it is urgent to search for new measures to overcome TKI-resistance. Auranofin (AF), clinically used to treat rheumatic arthritis, was recently approved by US Food and Drug Administration for Phase II clinical trial to treat cancer. In contrast to the reports that AF induces apoptosis by increasing intracellular reactive oxygen species (ROS) levels via inhibiting thioredoxin reductase, our recent study revealed that AF-induced apoptosis depends on inhibition of proteasomal deubiquitinases (UCHL5 and USP14). Here we report that (i) AF induces apoptosis in both Bcr-Abl wild-type cells and Bcr-Abl-T315I mutation cells and inhibits the growth of IM-resistant Bcr-Abl-T315I xenografts in vivo; (ii) AF inhibits Bcr-Abl through both downregulation of Bcr-Abl gene expression and Bcr-Abl cleavage mediated by proteasome inhibition-induced caspase activation; (iii) proteasome inhibition but not ROS is required for AF-induced caspase activation and apoptosis. These findings support that AF overcomes IM resistance through both Bcr/Abl-dependent and -independent mechanisms, providing great clinical significance for cancer treatment.

摘要

对甲磺酸伊马替尼(IM)产生耐药性是慢性粒细胞白血病(CML)患者面临的一个新问题。Bcr-Abl中的T315I突变是获得性IM耐药和第二代酪氨酸激酶抑制剂(TKI)耐药的主要机制。因此,迫切需要寻找克服TKI耐药性的新措施。金诺芬(AF)临床上用于治疗风湿性关节炎,最近被美国食品药品监督管理局批准进入治疗癌症的II期临床试验。与报道称AF通过抑制硫氧还蛋白还原酶增加细胞内活性氧(ROS)水平从而诱导细胞凋亡不同,我们最近的研究表明AF诱导的细胞凋亡依赖于对蛋白酶体去泛素化酶(UCHL5和USP14)的抑制。在此我们报告:(i)AF在Bcr-Abl野生型细胞和Bcr-Abl-T315I突变细胞中均诱导细胞凋亡,并在体内抑制IM耐药的Bcr-Abl-T315I异种移植瘤的生长;(ii)AF通过下调Bcr-Abl基因表达和蛋白酶体抑制诱导的半胱天冬酶激活介导的Bcr-Abl裂解来抑制Bcr-Abl;(iii)AF诱导的半胱天冬酶激活和细胞凋亡需要蛋白酶体抑制而非ROS。这些发现支持AF通过Bcr/Abl依赖性和非依赖性机制克服IM耐药性,为癌症治疗提供了重要的临床意义。

https://cdn.ncbi.nlm.nih.gov/pmc/blobs/2167/4253423/bef2ebcde0b7/oncotarget-05-9118-g001.jpg

文献AI研究员

20分钟写一篇综述,助力文献阅读效率提升50倍。

立即体验

用中文搜PubMed

大模型驱动的PubMed中文搜索引擎

马上搜索

文档翻译

学术文献翻译模型,支持多种主流文档格式。

立即体验