Suppr超能文献

吡硫翁铂通过依赖去泛素化酶抑制的半胱天冬酶激活和Bcr-Abl下调诱导对伊马替尼耐药的慢性髓性白血病细胞凋亡。

Platinum pyrithione induces apoptosis in chronic myeloid leukemia cells resistant to imatinib via DUB inhibition-dependent caspase activation and Bcr-Abl downregulation.

作者信息

Lan Xiaoying, Zhao Chong, Chen Xin, Zhang Peiquan, Zang Dan, Wu Jinjie, Chen Jinghong, Long Huidan, Yang Li, Huang Hongbiao, Wang Xuejun, Shi Xianping, Liu Jinbao

机构信息

Protein Modification and Degradation Lab, SKLRD, School of Basic Medical Sciences, The affiliated Tumor Hospital of Guangzhou Medical University, Guangdong 511436, China.

Division of Basic Biomedical Sciences, Sanford School of Medicine of the University of South Dakota, Vermillion, SD 57069, USA.

出版信息

Cell Death Dis. 2017 Jul 6;8(7):e2913. doi: 10.1038/cddis.2017.284.

Abstract

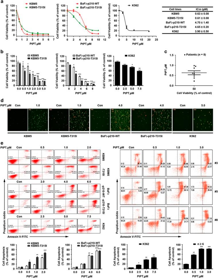
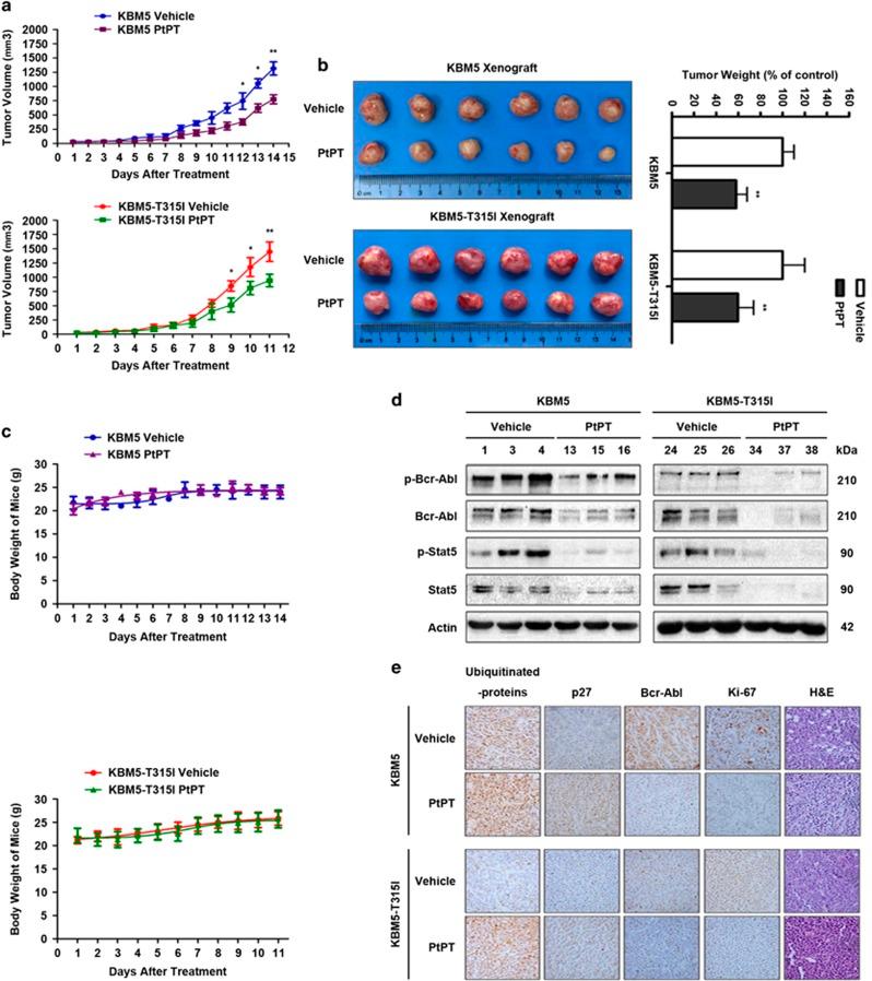
Chronic myelogenous leukemia (CML) is characterized by the chimeric tyrosine kinase Bcr-Abl. T315I Bcr-Abl is the most notorious point mutation to elicit acquired resistance to imatinib (IM), leading to poor prognosis. Therefore, it is urgent to search for additional approaches and targeting strategies to overcome IM resistance. We recently reported that platinum pyrithione (PtPT) potently inhibits the ubiquitin-proteasome system (UPS) via targeting the 26 S proteasome-associated deubiquitinases (DUBs), without effecting on the 20 S proteasome. Here we further report that (i) PtPT induces apoptosis in Bcr-Abl wild-type and Bcr-Abl-T315I mutation cells including the primary mononuclear cells from CML patients clinically resistant to IM, as well as inhibits the growth of IM-resistant Bcr-Abl-T315I xenografts in vivo; (ii) PtPT downregulates Bcr-Abl level through restraining Bcr-Abl transcription, and decreasing Bcr-Abl protein mediated by DUBs inhibition-induced caspase activation; (iii) UPS inhibition is required for PtPT-induced caspase activation and cell apoptosis. These findings support that PtPT overcomes IM resistance through both Bcr-Abl-dependent and -independent mechanisms. We conclude that PtPT can be a lead compound for further drug development to overcome imatinib resistance in CML patients.

摘要

慢性粒细胞白血病(CML)的特征是存在嵌合型酪氨酸激酶Bcr-Abl。T315I Bcr-Abl是引发对伊马替尼(IM)获得性耐药的最臭名昭著的点突变,导致预后不良。因此,迫切需要寻找其他方法和靶向策略来克服IM耐药性。我们最近报道,吡啶硫酮铂(PtPT)通过靶向26S蛋白酶体相关去泛素化酶(DUBs)来有效抑制泛素-蛋白酶体系统(UPS),而不影响20S蛋白酶体。在此我们进一步报道:(i)PtPT可诱导Bcr-Abl野生型和Bcr-Abl-T315I突变细胞凋亡,包括对IM临床耐药的CML患者的原代单核细胞,并且在体内抑制IM耐药的Bcr-Abl-T315I异种移植物的生长;(ii)PtPT通过抑制Bcr-Abl转录以及降低由DUBs抑制诱导的半胱天冬酶激活介导的Bcr-Abl蛋白水平来下调Bcr-Abl水平;(iii)UPS抑制是PtPT诱导的半胱天冬酶激活和细胞凋亡所必需的。这些发现支持PtPT通过Bcr-Abl依赖性和非依赖性机制克服IM耐药性。我们得出结论,PtPT可以作为进一步药物开发的先导化合物,以克服CML患者的伊马替尼耐药性。

https://cdn.ncbi.nlm.nih.gov/pmc/blobs/4f66/5550844/9b3d5281e485/cddis2017284f1.jpg

文献AI研究员

20分钟写一篇综述,助力文献阅读效率提升50倍。

立即体验

用中文搜PubMed

大模型驱动的PubMed中文搜索引擎

马上搜索

文档翻译

学术文献翻译模型,支持多种主流文档格式。

立即体验