Suppr超能文献

ΔNp63通过增强Fzd7表达和Wnt信号传导促进乳腺发育和基底样乳腺癌中的干细胞活性。

ΔNp63 promotes stem cell activity in mammary gland development and basal-like breast cancer by enhancing Fzd7 expression and Wnt signalling.

作者信息

Chakrabarti Rumela, Wei Yong, Hwang Julie, Hang Xiang, Andres Blanco Mario, Choudhury Abrar, Tiede Benjamin, Romano Rose-Anne, DeCoste Christina, Mercatali Laura, Ibrahim Toni, Amadori Dino, Kannan Nagarajan, Eaves Connie J, Sinha Satrajit, Kang Yibin

机构信息

Department of Molecular Biology, Princeton University, Princeton, New Jersey 08544, USA.

1] Department of Molecular Biology, Princeton University, Princeton, New Jersey 08544, USA [2] Boston Children's Hospital, Harvard Medical School, Boston, Massachusetts 02115, USA.

出版信息

Nat Cell Biol. 2014 Oct;16(10):1004-15, 1-13. doi: 10.1038/ncb3040. Epub 2014 Sep 21.

Abstract

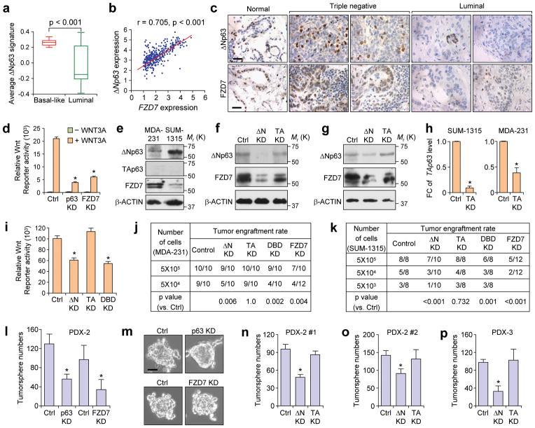
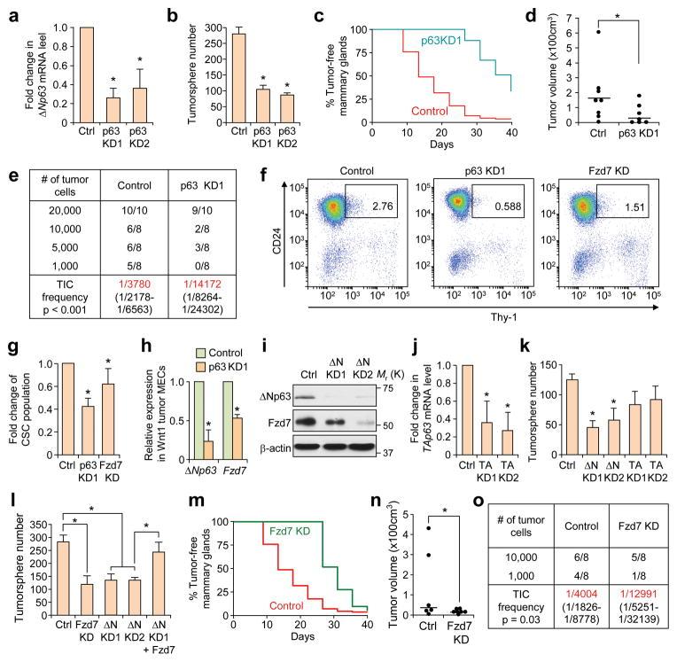
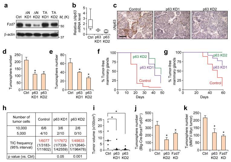
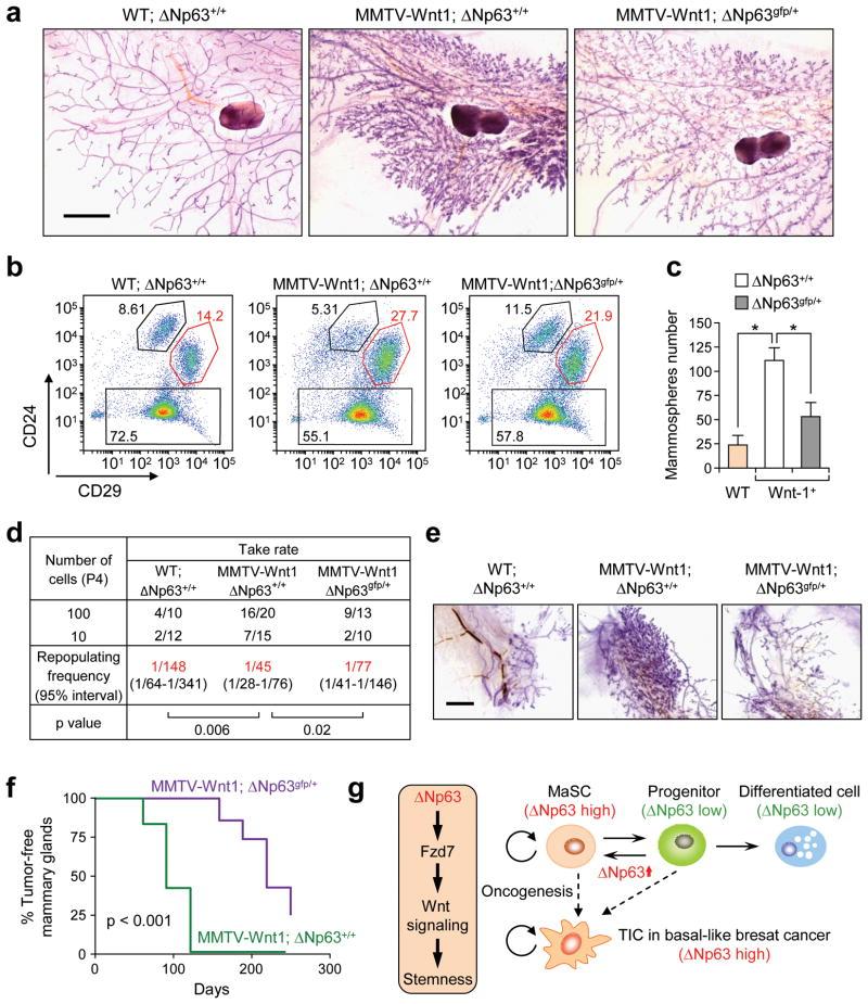
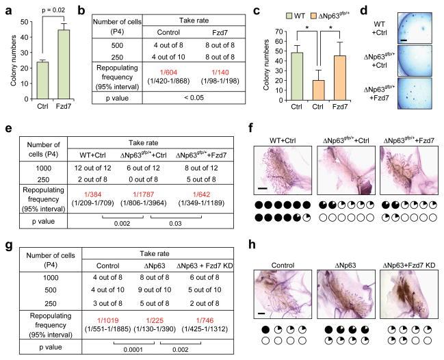
Emerging evidence suggests that cancer is populated and maintained by tumour-initiating cells (TICs) with stem-like properties similar to those of adult tissue stem cells. Despite recent advances, the molecular regulatory mechanisms that may be shared between normal and malignant stem cells remain poorly understood. Here we show that the ΔNp63 isoform of the Trp63 transcription factor promotes normal mammary stem cell (MaSC) activity by increasing the expression of the Wnt receptor Fzd7, thereby enhancing Wnt signalling. Importantly, Fzd7-dependent enhancement of Wnt signalling by ΔNp63 also governs tumour-initiating activity of the basal subtype of breast cancer. These findings establish ΔNp63 as a key regulator of stem cells in both normal and malignant mammary tissues and provide direct evidence that breast cancer TICs and normal MaSCs share common regulatory mechanisms.

摘要

新出现的证据表明,癌症是由具有与成体组织干细胞相似的干细胞样特性的肿瘤起始细胞(TIC)构成并维持的。尽管最近取得了进展,但正常干细胞和恶性干细胞之间可能共享的分子调控机制仍知之甚少。在这里,我们表明,Trp63转录因子的ΔNp63异构体通过增加Wnt受体Fzd7的表达来促进正常乳腺干细胞(MaSC)的活性,从而增强Wnt信号传导。重要的是,ΔNp63对Wnt信号传导的Fzd7依赖性增强也控制着乳腺癌基底亚型的肿瘤起始活性。这些发现确立了ΔNp63作为正常和恶性乳腺组织中干细胞的关键调节因子,并提供了直接证据,证明乳腺癌TIC和正常MaSC共享共同的调控机制。

https://cdn.ncbi.nlm.nih.gov/pmc/blobs/8e96/4183725/5dbd0ccd56d7/nihms622121f1.jpg

文献AI研究员

20分钟写一篇综述,助力文献阅读效率提升50倍。

立即体验

用中文搜PubMed

大模型驱动的PubMed中文搜索引擎

马上搜索

文档翻译

学术文献翻译模型,支持多种主流文档格式。

立即体验