Suppr超能文献

神经降压素/神经降压素受体1对表皮生长因子受体(EGFR)、人表皮生长因子受体2(HER2)和人表皮生长因子受体3(HER3)的激活作用,使乳腺肿瘤具有侵袭性,但在小鼠中对拉帕替尼和二甲双胍高度敏感。

Activation of EGFR, HER2 and HER3 by neurotensin/neurotensin receptor 1 renders breast tumors aggressive yet highly responsive to lapatinib and metformin in mice.

作者信息

Dupouy Sandra, Doan Van Kien, Wu Zherui, Mourra Najat, Liu Jin, De Wever Olivier, Llorca Frédérique Penault, Cayre Anne, Kouchkar Amal, Gompel Anne, Forgez Patricia

机构信息

UMRS U938, Hôpital Saint-Antoine, Paris, France.

UMRS U938, Hôpital Saint-Antoine, Paris, France. UMRS 1007, Université Paris Descartes 45, Paris, France.

出版信息

Oncotarget. 2014 Sep 30;5(18):8235-51. doi: 10.18632/oncotarget.1632.

Abstract

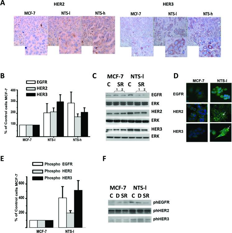
A present challenge in breast oncology research is to identify therapeutical targets which could impact tumor progression. Neurotensin (NTS) and its high affinity receptor (NTSR1) are up regulated in 20% of breast cancers, and NTSR1 overexpression was shown to predict a poor prognosis for 5 year overall survival in invasive breast carcinomas. Interactions between NTS and NTSR1 induce pro-oncogenic biological effects associated with neoplastic processes and tumor progression. Here, we depict the cellular mechanisms activated by NTS, and contributing to breast cancer cell aggressiveness. We show that neurotensin (NTS) and its high affinity receptor (NTSR1) contribute to the enhancement of experimental tumor growth and metastasis emergence in an experimental mice model. This effect ensued following EGFR, HER2, and HER3 over-expression and autocrine activation and was associated with an increase of metalloproteinase MMP9, HB-EGF and Neuregulin 2 in the culture media. EGFR over expression ensued in a more intense response to EGF on cellular migration and invasion. Accordingly, lapatinib, an EGFR/HER2 tyrosine kinase inhibitor, as well as metformin, reduced the tumor growth of cells overexpressing NTS and NTSR1. All cellular effects, such as adherence, migration, invasion, altered by NTS/NTSR1 were abolished by a specific NTSR1 antagonist. A strong statistical correlation between NTS-NTSR1-and HER3 (p< 0.0001) as well as NTS-NTSR1-and HER3- HER2 (p< 0.001) expression was found in human breast tumors. Expression of NTS/NTSR1 on breast tumoral cells creates a cellular context associated with cancer aggressiveness by enhancing epidermal growth factor receptor activity. We propose the use of labeled NTS/NTSR1 complexes to enlarge the population eligible for therapy targeting HERs tyrosine kinase inhibitor or HER2 overexpression.

摘要

乳腺癌肿瘤学研究当前面临的一项挑战是确定可能影响肿瘤进展的治疗靶点。神经降压素(NTS)及其高亲和力受体(NTSR1)在20%的乳腺癌中上调,并且NTSR1过表达被证明可预测浸润性乳腺癌患者5年总生存率预后不良。NTS与NTSR1之间的相互作用诱导与肿瘤形成过程和肿瘤进展相关的促癌生物学效应。在此,我们描述了由NTS激活并导致乳腺癌细胞侵袭性增强的细胞机制。我们表明,在实验小鼠模型中,神经降压素(NTS)及其高亲和力受体(NTSR1)促进了实验性肿瘤生长和转移的出现。这种效应在表皮生长因子受体(EGFR)、人表皮生长因子受体2(HER2)和人表皮生长因子受体3(HER3)过表达及自分泌激活后出现,并与培养基中金属蛋白酶MMP9、肝素结合表皮生长因子(HB-EGF)和神经调节蛋白2的增加有关。EGFR过表达导致细胞对表皮生长因子(EGF)的迁移和侵袭反应更强烈。因此,表皮生长因子受体/人表皮生长因子受体2酪氨酸激酶抑制剂拉帕替尼以及二甲双胍可降低过表达NTS和NTSR1的细胞的肿瘤生长。所有由NTS/NTSR1改变的细胞效应,如黏附、迁移、侵袭,均被特异性NTSR1拮抗剂消除。在人乳腺肿瘤中发现NTS-NTSR1与HER3(p<0.0001)以及NTS-NTSR1与HER3-HER2(p<0.001)表达之间存在很强的统计学相关性。乳腺肿瘤细胞上NTS/NTSR1的表达通过增强表皮生长因子受体活性,营造了一种与癌症侵袭性相关的细胞环境。我们建议使用标记的NTS/NTSR1复合物,以扩大适合接受靶向HERs酪氨酸激酶抑制剂或HER2过表达治疗的人群范围。

https://cdn.ncbi.nlm.nih.gov/pmc/blobs/ade1/4226680/f6f9eca1206a/oncotarget-05-8235-g001.jpg

文献AI研究员

20分钟写一篇综述,助力文献阅读效率提升50倍。

立即体验

用中文搜PubMed

大模型驱动的PubMed中文搜索引擎

马上搜索

文档翻译

学术文献翻译模型,支持多种主流文档格式。

立即体验