Suppr超能文献

由单一重编程因子ASCL1生成诱导神经元细胞。

Generation of induced neuronal cells by the single reprogramming factor ASCL1.

作者信息

Chanda Soham, Ang Cheen Euong, Davila Jonathan, Pak ChangHui, Mall Moritz, Lee Qian Yi, Ahlenius Henrik, Jung Seung Woo, Südhof Thomas C, Wernig Marius

机构信息

Institute for Stem Cell Biology and Regenerative Medicine and Department of Pathology, Stanford University, Stanford, CA 94305, USA; Department of Molecular and Cellular Physiology and Howard Hughes Medical Institute, Stanford University, Stanford, CA 94305, USA.

Institute for Stem Cell Biology and Regenerative Medicine and Department of Pathology, Stanford University, Stanford, CA 94305, USA; Department of Bioengineering, Stanford University, Stanford, CA 94305, USA.

出版信息

Stem Cell Reports. 2014 Aug 12;3(2):282-96. doi: 10.1016/j.stemcr.2014.05.020. Epub 2014 Jul 4.

Abstract

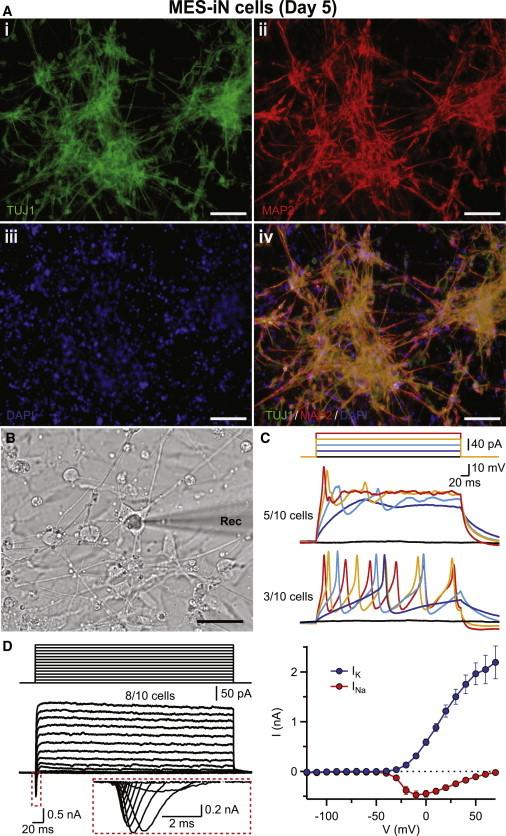
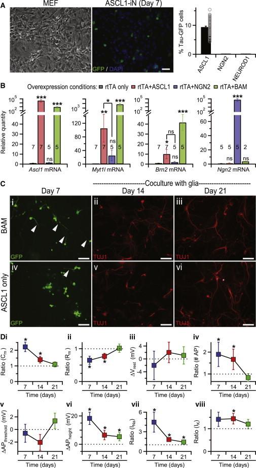
Direct conversion of nonneural cells to functional neurons holds great promise for neurological disease modeling and regenerative medicine. We previously reported rapid reprogramming of mouse embryonic fibroblasts (MEFs) into mature induced neuronal (iN) cells by forced expression of three transcription factors: ASCL1, MYT1L, and BRN2. Here, we show that ASCL1 alone is sufficient to generate functional iN cells from mouse and human fibroblasts and embryonic stem cells, indicating that ASCL1 is the key driver of iN cell reprogramming in different cell contexts and that the role of MYT1L and BRN2 is primarily to enhance the neuronal maturation process. ASCL1-induced single-factor neurons (1F-iN) expressed mature neuronal markers, exhibited typical passive and active intrinsic membrane properties, and formed functional pre- and postsynaptic structures. Surprisingly, ASCL1-induced iN cells were predominantly excitatory, demonstrating that ASCL1 is permissive but alone not deterministic for the inhibitory neuronal lineage.

摘要

将非神经细胞直接转化为功能性神经元在神经疾病建模和再生医学方面具有巨大潜力。我们之前报道过,通过强制表达三种转录因子:ASCL1、MYT1L和BRN2,可将小鼠胚胎成纤维细胞(MEF)快速重编程为成熟的诱导神经元(iN)细胞。在此,我们表明,单独的ASCL1就足以从小鼠和人类成纤维细胞以及胚胎干细胞中生成功能性iN细胞,这表明ASCL1是不同细胞环境中iN细胞重编程的关键驱动因素,而MYT1L和BRN2的作用主要是增强神经元成熟过程。ASCL1诱导的单因子神经元(1F-iN)表达成熟的神经元标志物,表现出典型的被动和主动内在膜特性,并形成功能性的突触前和突触后结构。令人惊讶的是,ASCL1诱导的iN细胞主要是兴奋性的,这表明ASCL1对抑制性神经元谱系是允许的,但单独不足以决定其命运。

https://cdn.ncbi.nlm.nih.gov/pmc/blobs/40c1/4176533/a83bda4d6547/fx1.jpg

文献AI研究员

20分钟写一篇综述,助力文献阅读效率提升50倍。

立即体验

用中文搜PubMed

大模型驱动的PubMed中文搜索引擎

马上搜索

文档翻译

学术文献翻译模型,支持多种主流文档格式。

立即体验