Suppr超能文献

线粒体 UPR 调控的固有免疫为抵抗病原体感染提供了抵抗力。

Mitochondrial UPR-regulated innate immunity provides resistance to pathogen infection.

机构信息

Cell Biology Program, Memorial Sloan Kettering Cancer Center, 1275 York Avenue, New York, New York 10065, USA.

1] Department of Molecular Biology, Massachusetts General Hospital, Boston, Massachusetts 02114, USA [2] Department of Genetics, Harvard Medical School, Boston, Massachusetts 02115, USA.

出版信息

Nature. 2014 Dec 18;516(7531):414-7. doi: 10.1038/nature13818. Epub 2014 Sep 28.

Abstract

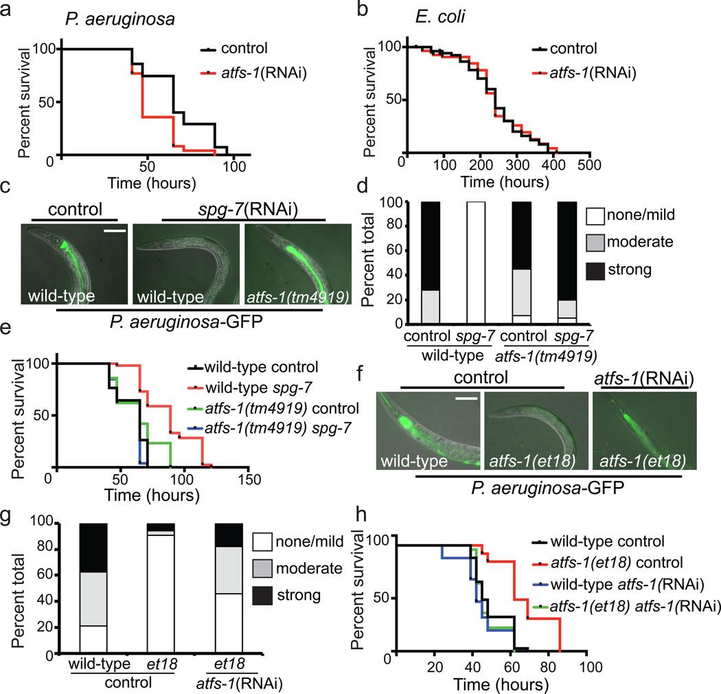
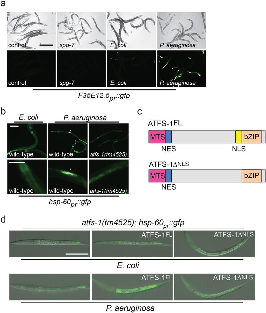
Metazoans identify and eliminate bacterial pathogens in microbe-rich environments such as the intestinal lumen; however, the mechanisms are unclear. Host cells could potentially use intracellular surveillance or stress response programs to detect pathogens that target monitored cellular activities and then initiate innate immune responses. Mitochondrial function is evaluated by monitoring mitochondrial protein import efficiency of the transcription factor ATFS-1, which mediates the mitochondrial unfolded protein response (UPR(mt)). During mitochondrial stress, mitochondrial import is impaired, allowing ATFS-1 to traffic to the nucleus where it mediates a transcriptional response to re-establish mitochondrial homeostasis. Here we examined the role of ATFS-1 in Caenorhabditis elegans during pathogen exposure, because during mitochondrial stress ATFS-1 induced not only mitochondrial protective genes but also innate immune genes that included a secreted lysozyme and anti-microbial peptides. Exposure to the pathogen Pseudomonas aeruginosa caused mitochondrial dysfunction and activation of the UPR(mt). C. elegans lacking atfs-1 were susceptible to P. aeruginosa, whereas hyper-activation of ATFS-1 and the UPR(mt) improved clearance of P. aeruginosa from the intestine and prolonged C. elegans survival in a manner mainly independent of known innate immune pathways. We propose that ATFS-1 import efficiency and the UPR(mt) is a means to detect pathogens that target mitochondria and initiate a protective innate immune response.

摘要

后生动物在富含微生物的环境中识别和消除细菌病原体,如肠道腔;然而,其机制尚不清楚。宿主细胞可以利用细胞内监测或应激反应程序来检测针对受监测细胞活动的病原体,然后启动先天免疫反应。线粒体功能通过监测转录因子 ATFS-1 的线粒体蛋白导入效率来评估,ATFS-1 介导线粒体未折叠蛋白反应(UPR(mt))。在线粒体应激期间,线粒体导入受损,允许 ATFS-1 转运到核内,在核内它介导转录反应以重新建立线粒体稳态。在这里,我们研究了 ATFS-1 在感染病原体期间在秀丽隐杆线虫中的作用,因为在线粒体应激期间,ATFS-1 不仅诱导了线粒体保护基因,还诱导了先天免疫基因,包括一种分泌溶菌酶和抗菌肽。暴露于病原体铜绿假单胞菌会导致线粒体功能障碍和 UPR(mt) 的激活。atfs-1 缺失的秀丽隐杆线虫易感染铜绿假单胞菌,而 ATFS-1 的过度激活和 UPR(mt) 改善了肠道中铜绿假单胞菌的清除,并延长了秀丽隐杆线虫的存活时间,主要独立于已知的先天免疫途径。我们提出,ATFS-1 导入效率和 UPR(mt) 是检测针对线粒体并引发保护性先天免疫反应的病原体的一种手段。

https://cdn.ncbi.nlm.nih.gov/pmc/blobs/c38e/4270954/0d0e49f6e0a7/nihms621288f5.jpg

文献AI研究员

20分钟写一篇综述,助力文献阅读效率提升50倍。

立即体验

用中文搜PubMed

大模型驱动的PubMed中文搜索引擎

马上搜索

文档翻译

学术文献翻译模型,支持多种主流文档格式。

立即体验