Suppr超能文献

亚细胞金属成像鉴定铜在衣藻中积累的动态部位。

Subcellular metal imaging identifies dynamic sites of Cu accumulation in Chlamydomonas.

机构信息

Department of Chemistry and Biochemistry, University of California-Los Angeles, Los Angeles, California, USA.

1] Department of Chemistry, University of California-Berkeley, Berkeley, California, USA. [2] Howard Hughes Medical Institute, University of California-Berkeley, Berkeley, California, USA.

出版信息

Nat Chem Biol. 2014 Dec;10(12):1034-42. doi: 10.1038/nchembio.1662. Epub 2014 Oct 26.

Abstract

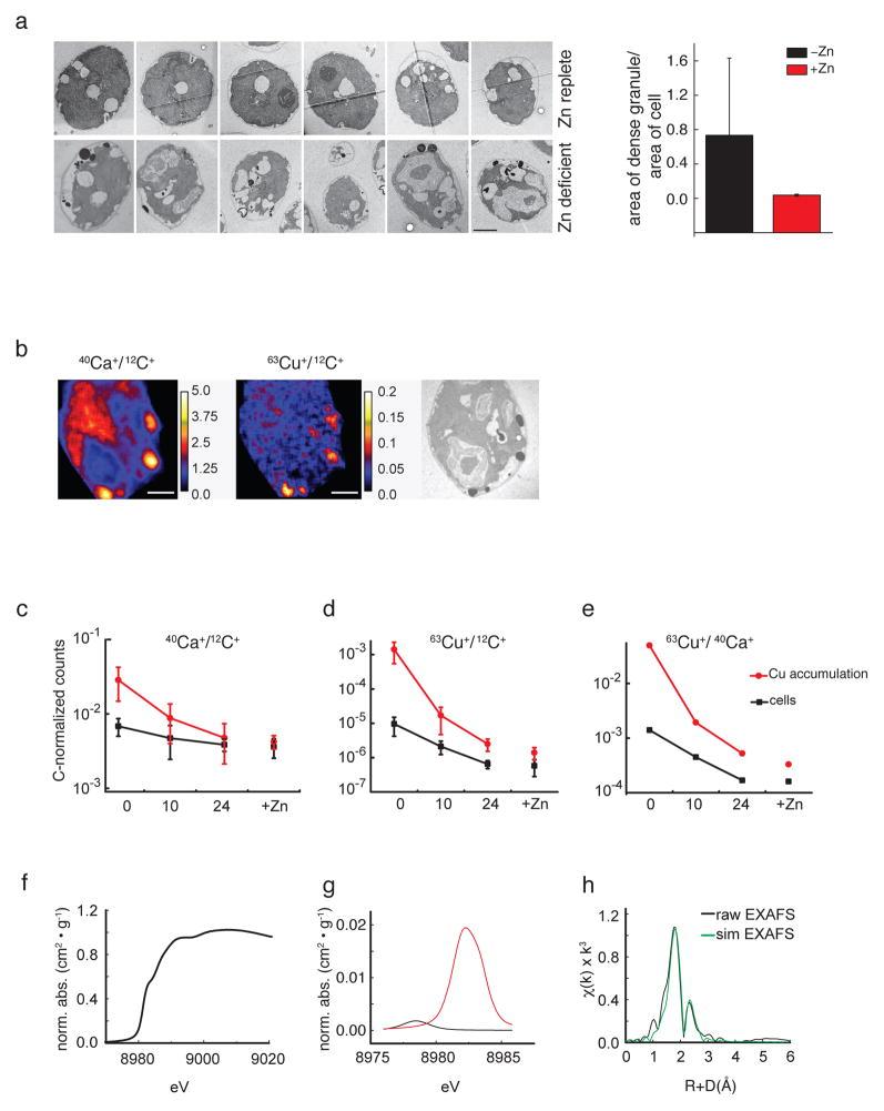
We identified a Cu-accumulating structure with a dynamic role in intracellular Cu homeostasis. During Zn limitation, Chlamydomonas reinhardtii hyperaccumulates Cu, a process dependent on the nutritional Cu sensor CRR1, but it is functionally Cu deficient. Visualization of intracellular Cu revealed major Cu accumulation sites coincident with electron-dense structures that stained positive for low pH and polyphosphate, suggesting that they are lysosome-related organelles. Nano-secondary ion MS showed colocalization of Ca and Cu, and X-ray absorption spectroscopy was consistent with Cu(+) accumulation in an ordered structure. Zn resupply restored Cu homeostasis concomitant with reduced abundance of these structures. Cu isotope labeling demonstrated that sequestered Cu(+) became bioavailable for the synthesis of plastocyanin, and transcriptome profiling indicated that mobilized Cu became visible to CRR1. Cu trafficking to intracellular accumulation sites may be a strategy for preventing protein mismetallation during Zn deficiency and enabling efficient cuproprotein metallation or remetallation upon Zn resupply.

摘要

我们鉴定了一个在细胞内铜稳态中具有动态作用的铜积累结构。在缺锌的情况下,莱茵衣藻会过度积累铜,这个过程依赖于营养型铜传感器 CRR1,但实际上它是功能性缺铜的。对细胞内铜的可视化显示,主要的铜积累部位与电子致密结构一致,这些结构对低 pH 值和多磷酸盐呈阳性染色,表明它们是溶酶体相关细胞器。纳米二次离子 MS 显示 Ca 和 Cu 的共定位,X 射线吸收光谱表明在有序结构中积累了 Cu(+)。锌的补充恢复了铜的稳态,同时这些结构的丰度降低。铜同位素标记表明,被隔离的 Cu(+)变得可用于质体蓝蛋白的合成,转录组分析表明,被动员的铜对 CRR1 可见。铜向细胞内积累部位的转运可能是一种策略,可以防止在缺锌时蛋白质错配,并在锌补充时实现铜蛋白的高效金属化或再金属化。

https://cdn.ncbi.nlm.nih.gov/pmc/blobs/5977/4232477/1d34a59b6e4a/nihms626469f1.jpg

文献AI研究员

20分钟写一篇综述,助力文献阅读效率提升50倍。

立即体验

用中文搜PubMed

大模型驱动的PubMed中文搜索引擎

马上搜索

文档翻译

学术文献翻译模型,支持多种主流文档格式。

立即体验