Suppr超能文献

MCRS1过表达可促进非小细胞肺癌的上皮-间质转化和转移,而miR-129*可特异性抑制MCRS1过表达。

MCRS1 overexpression, which is specifically inhibited by miR-129*, promotes the epithelial-mesenchymal transition and metastasis in non-small cell lung cancer.

作者信息

Liu Min-Xia, Zhou Ke-Cheng, Cao Yi

机构信息

Laboratory of Molecular and Experimental Pathology, Kunming Institute of Zoology, Chinese Academy of Sciences, Kunming, China.

出版信息

Mol Cancer. 2014 Nov 6;13:245. doi: 10.1186/1476-4598-13-245.

Abstract

BACKGROUND

Although tumor invasion and metastasis are both classical hallmarks of cancer malignancy and the major causes of poor clinical outcomes among cancer patients, the underlying master regulators of invasion and metastasis remain largely unknown. In this study, we observed that an overexpression of microspherule protein 1 (MCRS1) promotes the invasion and metastasis of non-small cell lung cancer (NSCLC) cells. Furthermore, we sought to systematically investigate the pathophysiological functions and related mechanisms of MCRS1.

METHODS

Retrovirus-mediated RNA interference was employed to knockdown MCRS1 expression in NSCLC cell lines. Quantitative real-time polymerase chain reaction (qRT-PCR) and western blot respectively were used to measure levels of mRNA and protein. Further cell permeability assessment, invasion and proliferation assays were conducted to evaluate MCRS1 functions in vitro while nude mice experiments were performed to examine metastatic capability in vivo. Microarray analysis and microRNA (miRNA) sequencing were respectively carried out for mRNA and miRNA expression profiling, while chromatin immunoprecipitation (ChIP), luciferase reporter assay, and miRNA transfection were used to investigate the interaction between MCRS1 and miRNAs.

RESULTS

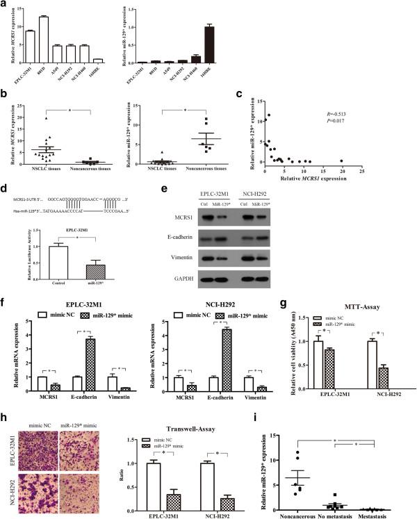
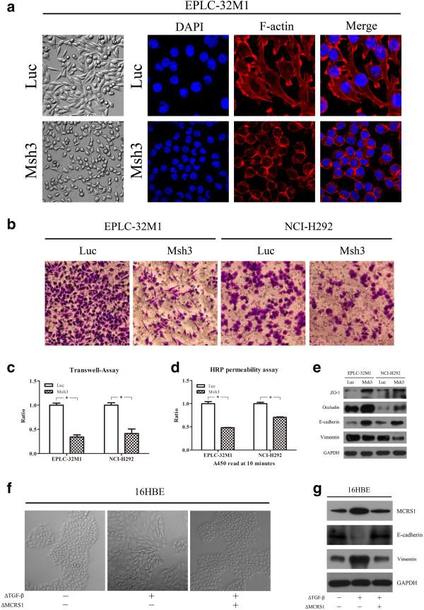
MCRS1 knockdown induced morphological alterations, increased monolayer integrity, decreased cellular invasion and metastasis, and attenuated stemness and drug resistance among tested NSCLC cells. The levels of MCRS1 expression were likewise correlated with tumor metastasis among NSCLC patients. We identified differentially expressed genes after MCRS1 silencing, which included cell junction molecules, such as ZO-1, Occludin, E-cadherin, and DSG2. However, these differentially expressed genes were not directly recognized by a transcriptional complex containing MCRS1. Furthermore, we found that MCRS1 binds to the miR-155 promoter and regulates its expression, as well as MCRS1 promotes epithelial-mesenchymal transition (EMT), invasion, and metastasis through the up-regulation of miR-155. Systematic investigations ultimately showed that MCRS1 was directly and negatively regulated by the binding of miR-129* to its 3'-UTR, with miR-129* overexpression suppressing the growth and invasion of NSCLC cells.

CONCLUSIONS

MiR-129* down-regulation induced MCRS1 overexpression, which promotes EMT and invasion/metastasis of NSCLC cells through both the up-regulation of miR-155 and down-regulation of cell junction molecules. This miR-129*/MCRS1/miR-155 axis provides a new angle in understanding the basis for the invasion and metastasis of lung cancer.

摘要

背景

尽管肿瘤侵袭和转移都是癌症恶性肿瘤的经典特征,也是癌症患者临床预后不良的主要原因,但侵袭和转移的潜在主要调节因子仍 largely 未知。在本研究中,我们观察到微球蛋白 1(MCRS1)的过表达促进非小细胞肺癌(NSCLC)细胞的侵袭和转移。此外,我们试图系统地研究 MCRS1 的病理生理功能及相关机制。

方法

采用逆转录病毒介导的 RNA 干扰技术敲低 NSCLC 细胞系中 MCRS1 的表达。分别用定量实时聚合酶链反应(qRT-PCR)和蛋白质印迹法检测 mRNA 和蛋白质水平。进一步进行细胞通透性评估、侵袭和增殖试验以体外评估 MCRS1 的功能,同时进行裸鼠实验以检测体内转移能力。分别进行基因芯片分析和微小 RNA(miRNA)测序以分析 mRNA 和 miRNA 的表达谱,同时采用染色质免疫沉淀(ChIP)、荧光素酶报告基因检测和 miRNA 转染来研究 MCRS1 与 miRNAs 之间的相互作用。

结果

MCRS1 敲低诱导受试 NSCLC 细胞形态改变、单层完整性增加、细胞侵袭和转移减少,并减弱干性和耐药性。MCRS1 的表达水平同样与 NSCLC 患者的肿瘤转移相关。我们鉴定出 MCRS1 沉默后差异表达的基因,包括细胞连接分子,如 ZO-1、闭合蛋白、E-钙黏蛋白和桥粒芯糖蛋白 2。然而,这些差异表达的基因未被含有 MCRS1 的转录复合物直接识别。此外,我们发现 MCRS1 与 miR-155 启动子结合并调节其表达,以及 MCRS1 通过上调 miR-155 促进上皮-间质转化(EMT)、侵袭和转移。系统研究最终表明,miR-129与其 3'-UTR 结合直接负向调节 MCRS1,miR-129过表达抑制 NSCLC 细胞的生长和侵袭。

结论

miR-129下调诱导 MCRS1 过表达,其通过上调 miR-155 和下调细胞连接分子促进 NSCLC 细胞的 EMT 和侵袭/转移。这个 miR-129/MCRS1/miR-155 轴为理解肺癌侵袭和转移的基础提供了一个新视角。

https://cdn.ncbi.nlm.nih.gov/pmc/blobs/d63c/4233086/5d2cb95c86cc/12943_2014_1444_Fig1_HTML.jpg

文献AI研究员

20分钟写一篇综述,助力文献阅读效率提升50倍。

立即体验

用中文搜PubMed

大模型驱动的PubMed中文搜索引擎

马上搜索

文档翻译

学术文献翻译模型,支持多种主流文档格式。

立即体验