Suppr超能文献

邻苯二甲酸二(2-乙基己基)酯诱导大鼠INS-1细胞凋亡依赖于内质网应激的激活和抗氧化保护的抑制。

Di(2-ethylhexyl) phthalate-induced apoptosis in rat INS-1 cells is dependent on activation of endoplasmic reticulum stress and suppression of antioxidant protection.

作者信息

Sun Xia, Lin Yi, Huang Qiansheng, Shi Junpeng, Qiu Ling, Kang Mei, Chen Yajie, Fang Chao, Ye Ting, Dong Sijun

机构信息

Key Lab of Urban Environment and Health, Institute of Urban Environment, Chinese Academy of Sciences, Xiamen, China.

出版信息

J Cell Mol Med. 2015 Mar;19(3):581-94. doi: 10.1111/jcmm.12409. Epub 2014 Nov 23.

Abstract

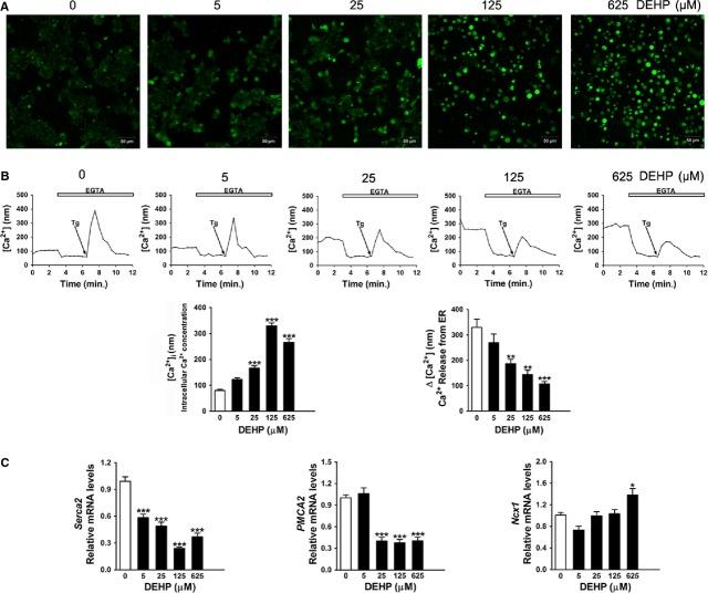
Di(2-ethylhexyl) phthalate (DEHP) is used as plasticizer and is ubiquitously found in the environment. Exposure to DEHP has been linked to an increased incidence of type 2 diabetes. Pancreatic β-cell dysfunction is a hallmark of type 2 diabetes; however, it is unknown whether DEHP exposure contributes to this risk. Here, we aimed to investigate the cytotoxic effects of DEHP on INS-1 cells and to further explore the related underlying mechanisms. INS-1 cells were exposed to 0, 5, 25, 125 or 625 μM DEHP for 24 hrs. Cell viability, glucose-stimulated insulin secretion, reactive oxygen species (ROS) generation, cellular antioxidant response, Ca(2+) homoeostasis and the levels of genes and proteins involved in endoplasmic reticulum (ER) stress were measured. The results showed that DEHP decreased insulin secretion and content and induced apoptosis in INS-1 cells in a dose-dependent manner. Furthermore, ROS generation was increased and Nrf2-dependent antioxidant defence protection was dysregulated in INS-1 cells after DEHP exposure. Most importantly, DEHP effectively depleted ER Ca(2+) and triggered the ER stress response as demonstrated by the elevated transcription and translation of the ER chaperone GRP78 and GRP94, the increased phosphorylation of protein kinase R-like endoplasmic reticulum kinase (PERK) and its downstream substrate eukaryotic translation initiation factor 2α (eIF2α), as well as the increased levels of activating transcription factor 4 (ATF4) and C/EBP homologous protein (CHOP). Taken together, DEHP exerted toxic effects on INS-1 cells by inducing apoptosis, which is dependent on the activation of the PERK-ATF4-CHOP ER stress signalling pathway and the suppression of Nrf2-dependent antioxidant protection.

摘要

邻苯二甲酸二(2-乙基己基)酯(DEHP)用作增塑剂,在环境中广泛存在。接触DEHP与2型糖尿病发病率增加有关。胰腺β细胞功能障碍是2型糖尿病的一个标志;然而,DEHP暴露是否会导致这种风险尚不清楚。在这里,我们旨在研究DEHP对INS-1细胞的细胞毒性作用,并进一步探索相关的潜在机制。将INS-1细胞暴露于0、5、25、125或625μM DEHP中24小时。测量细胞活力、葡萄糖刺激的胰岛素分泌、活性氧(ROS)生成、细胞抗氧化反应、Ca(2+)稳态以及内质网(ER)应激相关基因和蛋白质的水平。结果表明,DEHP以剂量依赖的方式降低INS-1细胞中的胰岛素分泌和含量,并诱导细胞凋亡。此外,DEHP暴露后,INS-1细胞中的ROS生成增加,Nrf2依赖性抗氧化防御保护失调。最重要的是,DEHP有效地耗尽了内质网Ca(2+)并触发了内质网应激反应,这表现为内质网伴侣GRP78和GRP94的转录和翻译升高、蛋白激酶R样内质网激酶(PERK)及其下游底物真核翻译起始因子2α(eIF2α)的磷酸化增加,以及激活转录因子4(ATF4)和C/EBP同源蛋白(CHOP)水平的增加。综上所述,DEHP通过诱导细胞凋亡对INS-1细胞产生毒性作用,这依赖于PERK-ATF4-CHOP内质网应激信号通路的激活和Nrf2依赖性抗氧化保护的抑制。

https://cdn.ncbi.nlm.nih.gov/pmc/blobs/59b8/4369815/db0abdd51341/jcmm0019-0581-f1.jpg

文献AI研究员

20分钟写一篇综述,助力文献阅读效率提升50倍。

立即体验

用中文搜PubMed

大模型驱动的PubMed中文搜索引擎

马上搜索

文档翻译

学术文献翻译模型,支持多种主流文档格式。

立即体验