Suppr超能文献

在生长中的骨骼中,软骨细胞亚群为早期间充质祖细胞提供来源。

A subset of chondrogenic cells provides early mesenchymal progenitors in growing bones.

机构信息

1] Endocrine Unit, Massachusetts General Hospital and Harvard Medical School, Boston, Massachusetts 02114, USA [2] Department of Orthodontics and Pediatric Dentistry, University of Michigan School of Dentistry, Ann Arbor, Michigan 48109, USA.

1] Department of Immunobiology and Hematology, Institute for Frontier Medical Sciences, Kyoto University, Kyoto 606-8507, Japan [2] Japan Science and Technology Agency (JST), Core Research for Evolutional Science and Technology (CREST), Tokyo 102-0076, Japan.

出版信息

Nat Cell Biol. 2014 Dec;16(12):1157-67. doi: 10.1038/ncb3067. Epub 2014 Nov 24.

Abstract

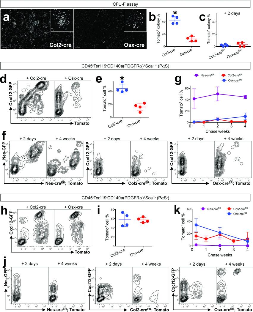
The hallmark of endochondral bone development is the presence of cartilaginous templates, in which osteoblasts and stromal cells are generated to form mineralized matrix and support bone marrow haematopoiesis. However, the ultimate source of these mesenchymal cells and the relationship between bone progenitors in fetal life and those in later life are unknown. Fate-mapping studies revealed that cells expressing cre-recombinases driven by the collagen II (Col2) promoter/enhancer and their descendants contributed to, in addition to chondrocytes, early perichondrial precursors before Runx2 expression and, subsequently, to a majority of osteoblasts, Cxcl12 (chemokine (C-X-C motif) ligand 12)-abundant stromal cells and bone marrow stromal/mesenchymal progenitor cells in postnatal life. Lineage-tracing experiments using a tamoxifen-inducible creER system further revealed that early postnatal cells marked by Col2-creER, as well as Sox9-creER and aggrecan (Acan)-creER, progressively contributed to multiple mesenchymal lineages and continued to provide descendants for over a year. These cells are distinct from adult mesenchymal progenitors and thus provide opportunities for regulating the explosive growth that occurs uniquely in growing mammals.

摘要

软骨内成骨发育的标志是存在软骨模板,其中成骨细胞和基质细胞生成以形成矿化基质并支持骨髓造血。然而,这些间充质细胞的最终来源以及胎儿期和成体期骨祖细胞之间的关系尚不清楚。命运图谱研究表明,表达由胶原 II (Col2) 启动子/增强子驱动的 cre 重组酶的细胞除了软骨细胞外,还在 Runx2 表达之前的早期软骨膜前体细胞中,并随后在成体中,在大多数成骨细胞、Cxcl12(趋化因子 (C-X-C 基序) 配体 12)丰富的基质细胞和骨髓基质/间充质祖细胞中发挥作用。使用他莫昔芬诱导的 creER 系统进行的谱系追踪实验进一步表明,由 Col2-creER、Sox9-creER 和 aggrecan (Acan)-creER 标记的早期出生后细胞逐渐贡献于多种间充质谱系,并在超过一年的时间内继续提供后代。这些细胞与成年间充质祖细胞不同,因此为调节仅在生长中的哺乳动物中发生的爆炸性生长提供了机会。

https://cdn.ncbi.nlm.nih.gov/pmc/blobs/3f57/4250334/f5014049e134/nihms636246f1.jpg

文献AI研究员

20分钟写一篇综述,助力文献阅读效率提升50倍。

立即体验

用中文搜PubMed

大模型驱动的PubMed中文搜索引擎

马上搜索

文档翻译

学术文献翻译模型,支持多种主流文档格式。

立即体验