Suppr超能文献

配体结合的TCR由不与CD8共受体相关联的Lck触发。

Ligand-engaged TCR is triggered by Lck not associated with CD8 coreceptor.

作者信息

Casas Javier, Brzostek Joanna, Zarnitsyna Veronika I, Hong Jin-sung, Wei Qianru, Hoerter John A H, Fu Guo, Ampudia Jeanette, Zamoyska Rose, Zhu Cheng, Gascoigne Nicholas R J

机构信息

1] Department of Microbiology, Yong Loo Lin School of Medicine, National University Health System, National University of Singapore, 5 Science Drive 2, Singapore 117545, Singapore [2] Department of Immunology and Microbial Sciences, The Scripps Research Institute, 10550 N. Torrey Pines Road, La Jolla, California 92037, USA.

Wallace H Coulter Department of Biomedical Engineering, Georgia Institute of Technology and Emory University, Atlanta, Georgia 30332, USA.

出版信息

Nat Commun. 2014 Nov 27;5:5624. doi: 10.1038/ncomms6624.

Abstract

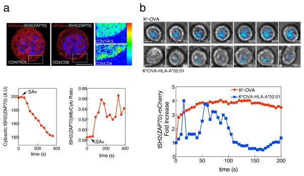
The earliest molecular events in T-cell recognition have not yet been fully described, and the initial T-cell receptor (TCR)-triggering mechanism remains a subject of controversy. Here, using total internal reflection/Forster resonance energy transfer microscopy, we observe a two-stage interaction between TCR, CD8 and major histocompatibility complex (MHC)-peptide. There is an early (within seconds) interaction between CD3ζ and the coreceptor CD8 that is independent of the binding of CD8 to MHC, but that requires CD8 association with Lck. Later (several minutes) CD3ζ-CD8 interactions require CD8-MHC binding. Lck can be found free or bound to the coreceptor. This work indicates that the initial TCR-triggering event is induced by free Lck.

摘要

T细胞识别过程中最早的分子事件尚未得到充分描述,T细胞受体(TCR)的初始触发机制仍是一个有争议的话题。在这里,我们使用全内反射/福斯特共振能量转移显微镜,观察到TCR、CD8和主要组织相容性复合体(MHC)-肽之间存在两阶段相互作用。CD3ζ与共受体CD8之间存在早期(数秒内)相互作用,该相互作用独立于CD8与MHC的结合,但需要CD8与Lck结合。后期(几分钟后)CD3ζ-CD8相互作用需要CD8-MHC结合。Lck可以游离存在或与共受体结合。这项研究表明,初始的TCR触发事件是由游离的Lck诱导的。

https://cdn.ncbi.nlm.nih.gov/pmc/blobs/c778/4248239/680b96a463dc/nihms636809f1.jpg

文献AI研究员

20分钟写一篇综述,助力文献阅读效率提升50倍。

立即体验

用中文搜PubMed

大模型驱动的PubMed中文搜索引擎

马上搜索

文档翻译

学术文献翻译模型,支持多种主流文档格式。

立即体验