Suppr超能文献

离子反向转运在波动光环境中加速光合适应。

Ion antiport accelerates photosynthetic acclimation in fluctuating light environments.

作者信息

Armbruster Ute, Carrillo L Ruby, Venema Kees, Pavlovic Lazar, Schmidtmann Elisabeth, Kornfeld Ari, Jahns Peter, Berry Joseph A, Kramer David M, Jonikas Martin C

机构信息

Department of Plant Biology, Carnegie Institution for Science, 260 Panama Street, Stanford, California 94305, USA.

Plant Research Laboratory, Michigan State University, R106 Plant Biology Building, East Lansing, Michigan 48824-1312, USA.

出版信息

Nat Commun. 2014 Nov 13;5:5439. doi: 10.1038/ncomms6439.

Abstract

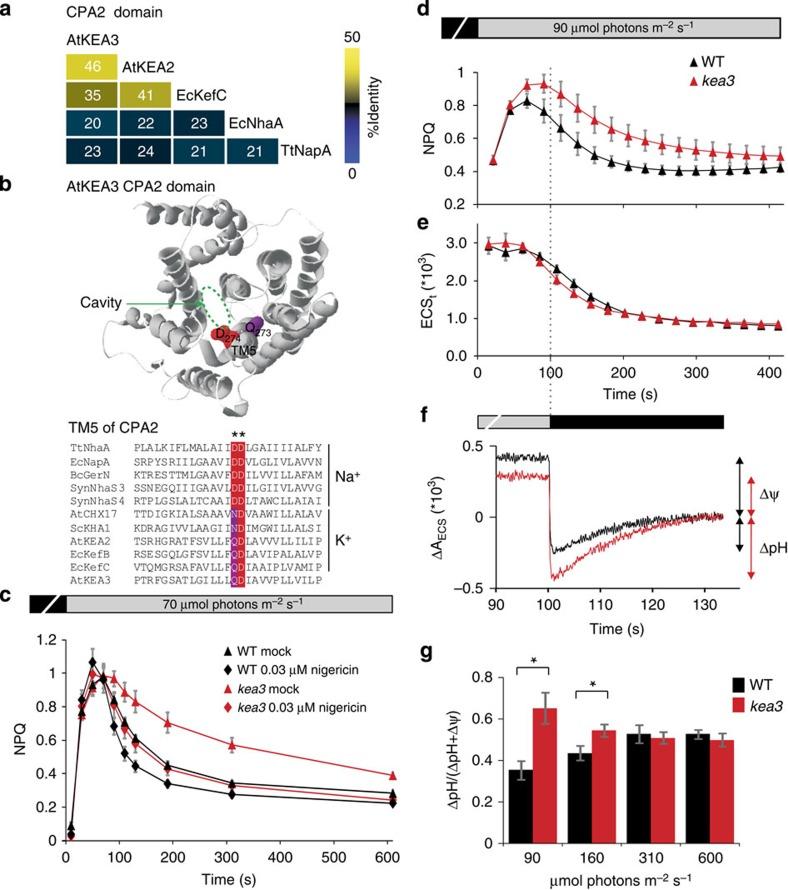
Many photosynthetic organisms globally, including crops, forests and algae, must grow in environments where the availability of light energy fluctuates dramatically. How photosynthesis maintains high efficiency despite such fluctuations in its energy source remains poorly understood. Here we show that Arabidopsis thaliana K(+) efflux antiporter (KEA3) is critical for high photosynthetic efficiency under fluctuating light. On a shift from dark to low light, or high to low light, kea3 mutants show prolonged dissipation of absorbed light energy as heat. KEA3 localizes to the thylakoid membrane, and allows proton efflux from the thylakoid lumen by proton/potassium antiport. KEA3's activity accelerates the downregulation of pH-dependent energy dissipation after transitions to low light, leading to faster recovery of high photosystem II quantum efficiency and increased CO2 assimilation. Our results reveal a mechanism that increases the efficiency of photosynthesis under fluctuating light.

摘要

全球许多光合生物,包括农作物、森林和藻类,都必须在光能可用性剧烈波动的环境中生长。尽管能源存在这种波动,光合作用如何保持高效率仍知之甚少。在这里,我们表明拟南芥钾离子外流反向转运蛋白(KEA3)对于波动光下的高光合效率至关重要。从黑暗转变为低光,或从高光转变为低光时,kea3突变体表现出吸收的光能作为热量的长时间耗散。KEA3定位于类囊体膜,并通过质子/钾反向转运允许质子从类囊体腔中外流。KEA3的活性加速了向低光转变后pH依赖性能量耗散的下调,导致光系统II量子效率更快恢复并增加二氧化碳同化。我们的结果揭示了一种在波动光下提高光合作用效率的机制。

https://cdn.ncbi.nlm.nih.gov/pmc/blobs/43bc/4243252/f96481206168/ncomms6439-f1.jpg

文献AI研究员

20分钟写一篇综述,助力文献阅读效率提升50倍。

立即体验

用中文搜PubMed

大模型驱动的PubMed中文搜索引擎

马上搜索

文档翻译

学术文献翻译模型,支持多种主流文档格式。

立即体验