Suppr超能文献

肠道上皮细胞中的髓样分化因子88(MyD88)是一种传感器,可根据营养状况将宿主代谢转换为有利于肥胖的状态。

Intestinal epithelial MyD88 is a sensor switching host metabolism towards obesity according to nutritional status.

作者信息

Everard Amandine, Geurts Lucie, Caesar Robert, Van Hul Matthias, Matamoros Sébastien, Duparc Thibaut, Denis Raphael G P, Cochez Perrine, Pierard Florian, Castel Julien, Bindels Laure B, Plovier Hubert, Robine Sylvie, Muccioli Giulio G, Renauld Jean-Christophe, Dumoutier Laure, Delzenne Nathalie M, Luquet Serge, Bäckhed Fredrik, Cani Patrice D

机构信息

Université Catholique de Louvain, Louvain Drug Research Institute, WELBIO (Walloon Excellence in Life sciences and BIOtechnology), Metabolism and Nutrition Research Group, B-1200 Brussels, Belgium.

1] Wallenberg Laboratory/Sahlgrenska Center for Cardiovascular and Metabolic Research, Sahlgrenska University Hospital, Gothenburg 40530, Sweden [2] Department of Molecular and Clinical Medicine, University of Gothenburg, Gothenburg 41345, Sweden.

出版信息

Nat Commun. 2014 Dec 5;5:5648. doi: 10.1038/ncomms6648.

Abstract

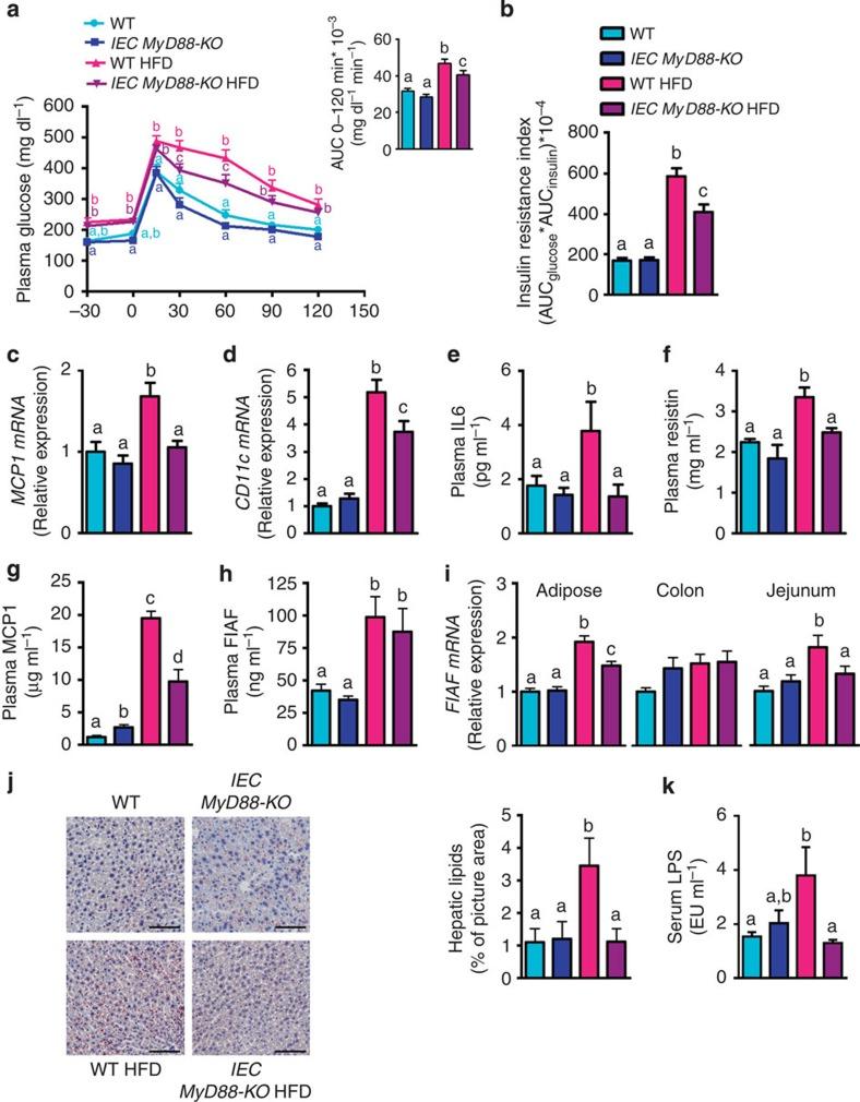
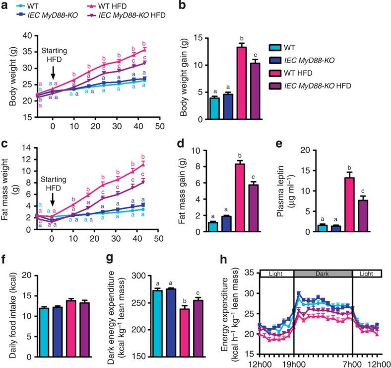
Obesity is associated with a cluster of metabolic disorders, low-grade inflammation and altered gut microbiota. Whether host metabolism is controlled by intestinal innate immune system and the gut microbiota is unknown. Here we report that inducible intestinal epithelial cell-specific deletion of MyD88 partially protects against diet-induced obesity, diabetes and inflammation. This is associated with increased energy expenditure, an improved glucose homeostasis, reduced hepatic steatosis, fat mass and inflammation. Protection is transferred following gut microbiota transplantation to germ-free recipients. We also demonstrate that intestinal epithelial MyD88 deletion increases anti-inflammatory endocannabinoids, restores antimicrobial peptides production and increases intestinal regulatory T cells during diet-induced obesity. Targeting MyD88 after the onset of obesity reduces fat mass and inflammation. Our work thus identifies intestinal epithelial MyD88 as a sensor changing host metabolism according to the nutritional status and we show that targeting intestinal epithelial MyD88 constitutes a putative therapeutic target for obesity and related disorders.

摘要

肥胖与一系列代谢紊乱、低度炎症及肠道微生物群改变有关。宿主代谢是否受肠道固有免疫系统和肠道微生物群控制尚不清楚。在此我们报告,MyD88在诱导性肠上皮细胞特异性缺失可部分预防饮食诱导的肥胖、糖尿病和炎症。这与能量消耗增加、葡萄糖稳态改善、肝脂肪变性减轻、脂肪量减少及炎症减轻有关。将肠道微生物群移植到无菌受体后可传递这种保护作用。我们还证明,在饮食诱导的肥胖过程中,肠上皮MyD88缺失会增加抗炎性内源性大麻素、恢复抗菌肽生成并增加肠道调节性T细胞。肥胖发生后靶向MyD88可减少脂肪量和炎症。因此,我们的研究确定肠上皮MyD88是根据营养状况改变宿主代谢的一种传感器,并且我们表明靶向肠上皮MyD88构成肥胖及相关疾病的一个潜在治疗靶点。

https://cdn.ncbi.nlm.nih.gov/pmc/blobs/c2e9/4268705/d4d6c8742dc5/ncomms6648-f1.jpg

文献AI研究员

20分钟写一篇综述,助力文献阅读效率提升50倍。

立即体验

用中文搜PubMed

大模型驱动的PubMed中文搜索引擎

马上搜索

文档翻译

学术文献翻译模型,支持多种主流文档格式。

立即体验