Suppr超能文献

溶酶体双孔通道亚型2(TPC2)调节骨骼肌自噬信号传导。

Lysosomal two-pore channel subtype 2 (TPC2) regulates skeletal muscle autophagic signaling.

作者信息

Lin Pei-Hui, Duann Pu, Komazaki Shinji, Park Ki Ho, Li Haichang, Sun Mingzhai, Sermersheim Mathew, Gumpper Kristyn, Parrington John, Galione Antony, Evans A Mark, Zhu Michael X, Ma Jianjie

机构信息

From the Department of Surgery, Davis Heart and Lung Research Institute, The Ohio State University Wexner Medical Center, Columbus, Ohio 43210,

From the Department of Surgery, Davis Heart and Lung Research Institute, The Ohio State University Wexner Medical Center, Columbus, Ohio 43210.

出版信息

J Biol Chem. 2015 Feb 6;290(6):3377-89. doi: 10.1074/jbc.M114.608471. Epub 2014 Dec 5.

Abstract

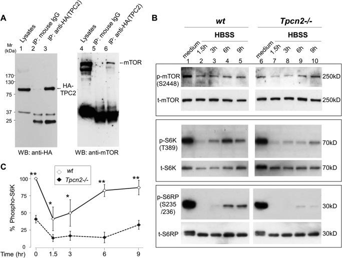
Postnatal skeletal muscle mass is regulated by the balance between anabolic protein synthesis and catabolic protein degradation, and muscle atrophy occurs when protein homeostasis is disrupted. Autophagy has emerged as critical in clearing dysfunctional organelles and thus in regulating protein turnover. Here we show that endolysosomal two-pore channel subtype 2 (TPC2) contributes to autophagy signaling and protein homeostasis in skeletal muscle. Muscles derived from Tpcn2(-/-) mice exhibit an atrophic phenotype with exacerbated autophagy under starvation. Compared with wild types, animals lacking TPC2 demonstrated an enhanced autophagy flux characterized by increased accumulation of autophagosomes upon combined stress induction by starvation and colchicine treatment. In addition, deletion of TPC2 in muscle caused aberrant lysosomal pH homeostasis and reduced lysosomal protease activity. Association between mammalian target of rapamycin and TPC2 was detected in skeletal muscle, allowing for appropriate adjustments to cellular metabolic states and subsequent execution of autophagy. TPC2 therefore impacts mammalian target of rapamycin reactivation during the process of autophagy and contributes to maintenance of muscle homeostasis.

摘要

出生后骨骼肌质量受合成代谢性蛋白质合成与分解代谢性蛋白质降解之间平衡的调节,当蛋白质稳态被破坏时就会发生肌肉萎缩。自噬在清除功能失调的细胞器以及调节蛋白质周转方面已显示出至关重要的作用。在此我们表明,内溶酶体双孔通道亚型2(TPC2)有助于骨骼肌中的自噬信号传导和蛋白质稳态。来自Tpcn2(-/-)小鼠的肌肉在饥饿状态下表现出萎缩表型,且自噬加剧。与野生型相比,缺乏TPC2的动物表现出自噬通量增强,其特征是在饥饿和秋水仙碱联合应激诱导后自噬体积累增加。此外,肌肉中TPC2的缺失导致溶酶体pH稳态异常并降低了溶酶体蛋白酶活性。在骨骼肌中检测到雷帕霉素靶蛋白与TPC2之间的关联,从而能够对细胞代谢状态进行适当调节并随后执行自噬。因此,TPC2在自噬过程中影响雷帕霉素靶蛋白的重新激活,并有助于维持肌肉稳态。

https://cdn.ncbi.nlm.nih.gov/pmc/blobs/d1e2/4319008/480cb5961cd6/zbc0071507260001.jpg

文献AI研究员

20分钟写一篇综述,助力文献阅读效率提升50倍。

立即体验

用中文搜PubMed

大模型驱动的PubMed中文搜索引擎

马上搜索

文档翻译

学术文献翻译模型,支持多种主流文档格式。

立即体验