Suppr超能文献

细胞内的 α-酮戊二酸维持胚胎干细胞的多能性。

Intracellular α-ketoglutarate maintains the pluripotency of embryonic stem cells.

机构信息

Laboratory of Chromatin Biology and Epigenetics, The Rockefeller University, New York, New York 10065, USA.

Cancer Biology and Genetics Program, Memorial Sloan Kettering Cancer Center, New York, New York 10065, USA.

出版信息

Nature. 2015 Feb 19;518(7539):413-6. doi: 10.1038/nature13981. Epub 2014 Dec 10.

Abstract

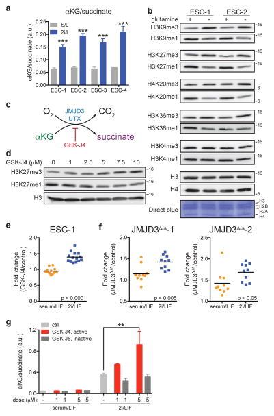
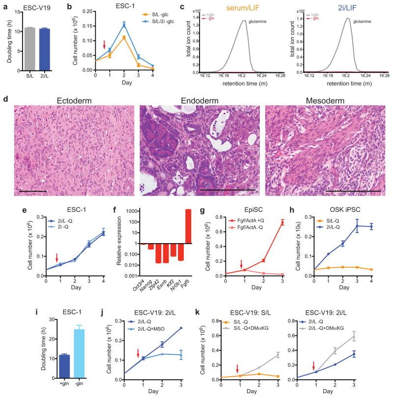
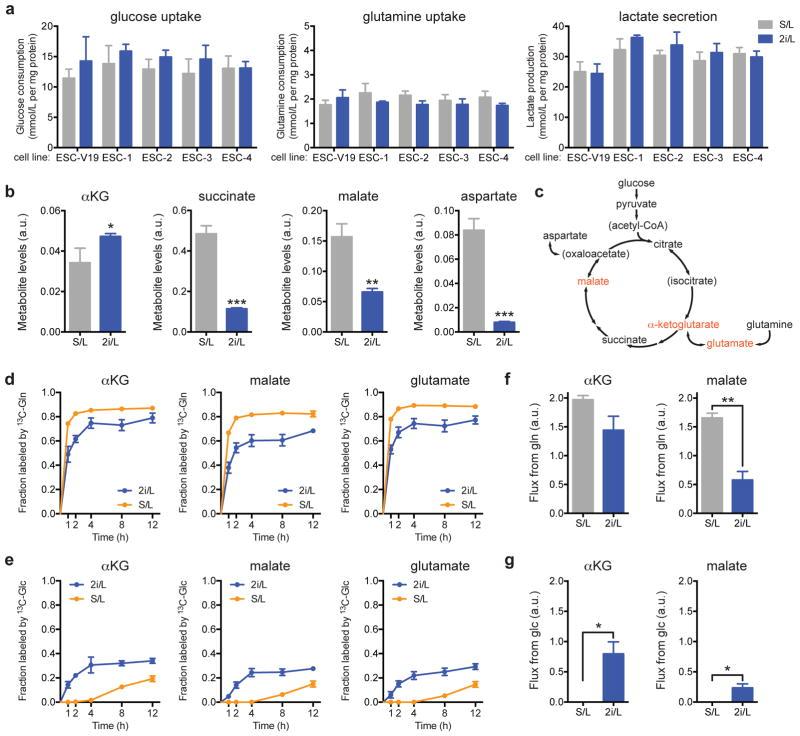
The role of cellular metabolism in regulating cell proliferation and differentiation remains poorly understood. For example, most mammalian cells cannot proliferate without exogenous glutamine supplementation even though glutamine is a non-essential amino acid. Here we show that mouse embryonic stem (ES) cells grown under conditions that maintain naive pluripotency are capable of proliferation in the absence of exogenous glutamine. Despite this, ES cells consume high levels of exogenous glutamine when the metabolite is available. In comparison to more differentiated cells, naive ES cells utilize both glucose and glutamine catabolism to maintain a high level of intracellular α-ketoglutarate (αKG). Consequently, naive ES cells exhibit an elevated αKG to succinate ratio that promotes histone/DNA demethylation and maintains pluripotency. Direct manipulation of the intracellular αKG/succinate ratio is sufficient to regulate multiple chromatin modifications, including H3K27me3 and ten-eleven translocation (Tet)-dependent DNA demethylation, which contribute to the regulation of pluripotency-associated gene expression. In vitro, supplementation with cell-permeable αKG directly supports ES-cell self-renewal while cell-permeable succinate promotes differentiation. This work reveals that intracellular αKG/succinate levels can contribute to the maintenance of cellular identity and have a mechanistic role in the transcriptional and epigenetic state of stem cells.

摘要

细胞代谢在调节细胞增殖和分化中的作用仍知之甚少。例如,尽管谷氨酰胺是一种非必需氨基酸,但大多数哺乳动物细胞如果没有外源性谷氨酰胺补充就无法增殖。在这里,我们表明在维持原始多能性的条件下生长的小鼠胚胎干细胞(ES 细胞)能够在没有外源性谷氨酰胺的情况下增殖。尽管如此,当代谢物可用时,ES 细胞仍会消耗大量外源性谷氨酰胺。与分化程度更高的细胞相比,原始 ES 细胞利用葡萄糖和谷氨酰胺分解代谢来维持高水平的细胞内α-酮戊二酸(αKG)。因此,原始 ES 细胞表现出升高的αKG 对琥珀酸的比例,促进组蛋白/DNA 去甲基化并维持多能性。细胞内 αKG/琥珀酸比例的直接操纵足以调节多种染色质修饰,包括 H3K27me3 和 ten-eleven 易位(Tet)依赖性 DNA 去甲基化,这有助于调节多能性相关基因表达。在体外,细胞通透性 αKG 的补充直接支持 ES 细胞自我更新,而细胞通透性琥珀酸盐则促进分化。这项工作表明,细胞内 αKG/琥珀酸水平有助于维持细胞身份,并在干细胞的转录和表观遗传状态中发挥机制作用。

https://cdn.ncbi.nlm.nih.gov/pmc/blobs/70e1/4336218/0b3881000b70/nihms636803f5.jpg

文献AI研究员

20分钟写一篇综述,助力文献阅读效率提升50倍。

立即体验

用中文搜PubMed

大模型驱动的PubMed中文搜索引擎

马上搜索

文档翻译

学术文献翻译模型,支持多种主流文档格式。

立即体验