Suppr超能文献

白藜芦醇通过 Sirt3 信号通路调节人血管内皮细胞线粒体活性氧物种稳态。

Resveratrol regulates mitochondrial reactive oxygen species homeostasis through Sirt3 signaling pathway in human vascular endothelial cells.

机构信息

Research Center for Nutrition and Food Safety, Chongqing Key Laboratory of Nutrition and Food Safety, Institute of Military Preventive Medicine, Third Military Medical University, Chongqing Medical Nutrition Research Center, Chongqing 400038, PR China.

出版信息

Cell Death Dis. 2014 Dec 18;5(12):e1576. doi: 10.1038/cddis.2014.530.

Abstract

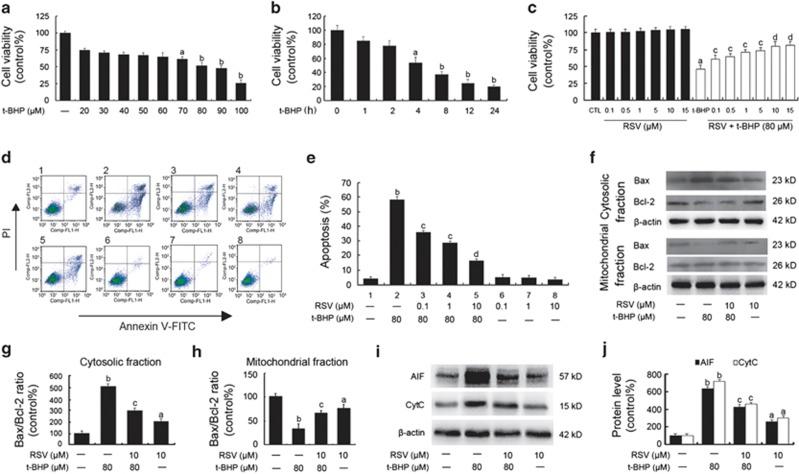
Mitochondrial reactive oxygen species (mtROS) homeostasis plays an essential role in preventing oxidative injury in endothelial cells, an initial step in atherogenesis. Resveratrol (RSV) possesses a variety of cardioprotective activities, however, little is known regarding the effects of RSV on mtROS homeostasis in endothelial cells. Sirt3 is a mitochondrial deacetylase, which plays a key role in mitochondrial bioenergetics and is closely associated with oxidative stress. The goal of the study is to investigate whether RSV could attenuate oxidative injury in endothelial cells via mtROS homeostasis regulation through Sirt3 signaling pathway. We found that pretreatment with RSV suppressed tert-butyl hydroperoxide (t-BHP)-induced oxidative damage in human umbilical vein endothelial cells (HUVECs) by increasing cell viability, inhibiting cell apoptosis, repressing collapse of mitochondrial membrane potential and decreasing mtROS generation. Moreover, the enzymatic activities of isocitrate dehydrogenase 2 (IDH2), glutathione peroxidase (GSH-Px) and manganese superoxide dismutase (SOD2) as well as deacetylation of SOD2 were increased by RSV pretreatment, suggesting RSV notably enhanced mtROS scavenging in t-BHP-induced endothelial cells. Meanwhile, RSV remarkably reduced mtROS generation by promoting Sirt3 enrichment within the mitochondria and subsequent upregulation of forkhead box O3A (FoxO3A)-mediated mitochondria-encoded gene expression of ATP6, CO1, Cytb, ND2 and ND5, thereby leading to increased complex I activity and ATP synthesis. Furthermore, RSV activated the expressions of phosphorylated adenosine monophosphate-activated protein kinase (p-AMPK), peroxisome proliferator-activated receptor gamma coactivator-1α (PGC-1α) and Sirt3, as well as estrogen-related receptor-α (ERRα)-dependent Sirt3 mRNA transcription, which were abolished in the presence of AMPK inhibitor and AMPK, PGC-1α or Sirt3 siRNA transfection, indicating the effects of RSV on mtROS homeostasis regulation were dependent on AMPK-PGC-1α-ERRα-Sirt3 signaling pathway. Our findings indicated a novel mechanism that RSV-attenuated oxidative injury in endothelial cells through the regulation of mtROS homeostasis, which, in part, was mediated through the activation of the Sirt3 signaling pathway.

摘要

线粒体活性氧(mtROS)稳态在防止内皮细胞氧化损伤中起着至关重要的作用,而氧化损伤是动脉粥样硬化形成的初始步骤。白藜芦醇(RSV)具有多种心脏保护作用,然而,关于 RSV 对内皮细胞 mtROS 稳态的影响知之甚少。Sirt3 是一种线粒体去乙酰化酶,在线粒体生物能学中发挥关键作用,并且与氧化应激密切相关。本研究的目的是通过 Sirt3 信号通路探讨 RSV 是否可以通过调节 mtROS 稳态来减轻内皮细胞的氧化损伤。我们发现,RSV 预处理可通过增加细胞活力、抑制细胞凋亡、抑制线粒体膜电位崩溃和减少 mtROS 生成来抑制 t-BHP 诱导的人脐静脉内皮细胞(HUVEC)氧化损伤。此外,RSV 预处理可增加异柠檬酸脱氢酶 2(IDH2)、谷胱甘肽过氧化物酶(GSH-Px)和锰超氧化物歧化酶(SOD2)的酶活性以及 SOD2 的去乙酰化,表明 RSV 显著增强了 t-BHP 诱导的内皮细胞中 mtROS 的清除。同时,RSV 通过促进 Sirt3 在线粒体中的富集以及随后上调 FoxO3A(叉头框 O3A)介导的线粒体编码基因 ATP6、CO1、Cytb、ND2 和 ND5 的表达,显著减少 mtROS 的生成,从而导致复合物 I 活性和 ATP 合成增加。此外,RSV 激活了磷酸化的腺苷单磷酸激活蛋白激酶(p-AMPK)、过氧化物酶体增殖物激活受体γ共激活因子 1α(PGC-1α)和 Sirt3 的表达,以及雌激素相关受体-α(ERRα)依赖性 Sirt3 mRNA 转录,而 AMPK 抑制剂和 AMPK、PGC-1α 或 Sirt3 siRNA 转染则消除了这些表达,表明 RSV 对 mtROS 稳态调节的影响依赖于 AMPK-PGC-1α-ERRα-Sirt3 信号通路。我们的研究结果表明了一种新的机制,即 RSV 通过调节 mtROS 稳态减轻内皮细胞的氧化损伤,这部分是通过激活 Sirt3 信号通路来实现的。

https://cdn.ncbi.nlm.nih.gov/pmc/blobs/54b9/4454164/981ce12efef4/cddis2014530f1.jpg

文献AI研究员

20分钟写一篇综述,助力文献阅读效率提升50倍。

立即体验

用中文搜PubMed

大模型驱动的PubMed中文搜索引擎

马上搜索

文档翻译

学术文献翻译模型,支持多种主流文档格式。

立即体验