Suppr超能文献

人参皂苷Rd靶向GPR30驱动的脂肪酸氧化维持线粒体氧化还原稳态以恢复糖尿病视网膜病变中的血管屏障。

GPR30-driven fatty acid oxidation targeted by ginsenoside Rd maintains mitochondrial redox homeostasis to restore vascular barrier in diabetic retinopathy.

作者信息

Tang Kai, Huang Congcong, Huang Zhengjie, Wang Zhen, Tan Ninghua

机构信息

State Key Laboratory of Natural Medicines, Department of TCMs Pharmaceuticals, School of Traditional Chinese Pharmacy, China Pharmaceutical University, 639 Longmian Road, Nanjing, 211198, China.

出版信息

Cardiovasc Diabetol. 2025 Mar 14;24(1):121. doi: 10.1186/s12933-025-02638-3.

Abstract

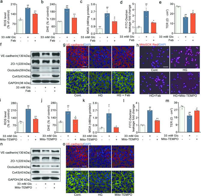
Blood-retinal barrier (BRB) breakdown, a pivotal contributor to multiple retinal vascular diseases, manifests as a progressive increase in vascular permeability induced by various pathological stimuli. The functional plasticity of retinal endothelial cells can be intricately shaped by metabolic alteration. However, little is known about the mechanisms through which endothelial metabolic disorders trigger the dissolution of inter-vascular junctions and the selective approaches to targeting metabolic homeostasis. Herein, we identify AMPK-associated fatty acid oxidation (FAO) inhibition as a critical driver of vascular barrier dysfunction via exacerbating redox imbalance. Pharmacological facilitation of FAO by ginsenoside Rd (Rd) suppresses BRB collapse and other secondary retinal damage in diabetic retinopathy (DR). Mechanistically, Rd targets GPR30 to phosphorylate AMPK via the PKA-LKB1-AMPK kinase cascade. The AMPK activation induced by Rd revitalizes hyperglycemia-compromised FAO, and then sustains mitochondrial NADPH regeneration by emphasis on IDH2 at various levels, including substrate supply, transcription, and post-translational modifications. Therefore, Rd alleviates the disruption of BRB integrity driven by mitochondrial oxidative stress, with the vasculoprotection of Rd diminished by GPR30 knockdown and pharmacological attenuation of AMPK. These findings collectively reveal the previously-unanticipated role of endothelial FAO in heightened retinal vascular leakage, and highlight the potential translational application of GPR30 agonism with Rd to mitigate barrier dysfunction, providing a metabolic regulatory therapeutic strategy for DR.

摘要

血视网膜屏障(BRB)破坏是多种视网膜血管疾病的关键促成因素,表现为各种病理刺激诱导的血管通透性逐渐增加。视网膜内皮细胞的功能可塑性可由代谢改变复杂地塑造。然而,关于内皮代谢紊乱触发血管间连接溶解的机制以及靶向代谢稳态的选择性方法知之甚少。在此,我们确定与AMPK相关的脂肪酸氧化(FAO)抑制是通过加剧氧化还原失衡导致血管屏障功能障碍的关键驱动因素。人参皂苷Rd(Rd)对FAO的药理促进作用可抑制糖尿病视网膜病变(DR)中的BRB崩溃和其他继发性视网膜损伤。从机制上讲,Rd靶向GPR30,通过PKA-LKB1-AMPK激酶级联磷酸化AMPK。Rd诱导的AMPK激活使高血糖受损的FAO恢复活力,然后通过在底物供应、转录和翻译后修饰等各个层面强调IDH2来维持线粒体NADPH再生。因此,Rd减轻了线粒体氧化应激驱动的BRB完整性破坏,GPR30敲低和AMPK的药理抑制作用减弱了Rd的血管保护作用。这些发现共同揭示了内皮FAO在加剧视网膜血管渗漏中以前未预料到的作用,并突出了GPR30激动剂与Rd减轻屏障功能障碍的潜在转化应用,为DR提供了一种代谢调节治疗策略。

https://cdn.ncbi.nlm.nih.gov/pmc/blobs/c978/11909904/834643be7764/12933_2025_2638_Fig1_HTML.jpg

文献AI研究员

20分钟写一篇综述,助力文献阅读效率提升50倍。

立即体验

用中文搜PubMed

大模型驱动的PubMed中文搜索引擎

马上搜索

文档翻译

学术文献翻译模型,支持多种主流文档格式。

立即体验