Suppr超能文献

产生 TRAIL 的 NK 细胞在 GNMT 缺乏的情况下导致肝损伤和相关纤维化。

TRAIL-producing NK cells contribute to liver injury and related fibrogenesis in the context of GNMT deficiency.

机构信息

Department of Metabolomics, CIC bioGUNE, Centro de Investigación Biomédica en Red de Enfermedades Hepáticas y Digestivas (Ciberehd), Derio, Spain.

Unidad de Hepatología, Instituto de Investigación Sanitaria La Fé, Valencia, Spain.

出版信息

Lab Invest. 2015 Feb;95(2):223-36. doi: 10.1038/labinvest.2014.151. Epub 2014 Dec 22.

Abstract

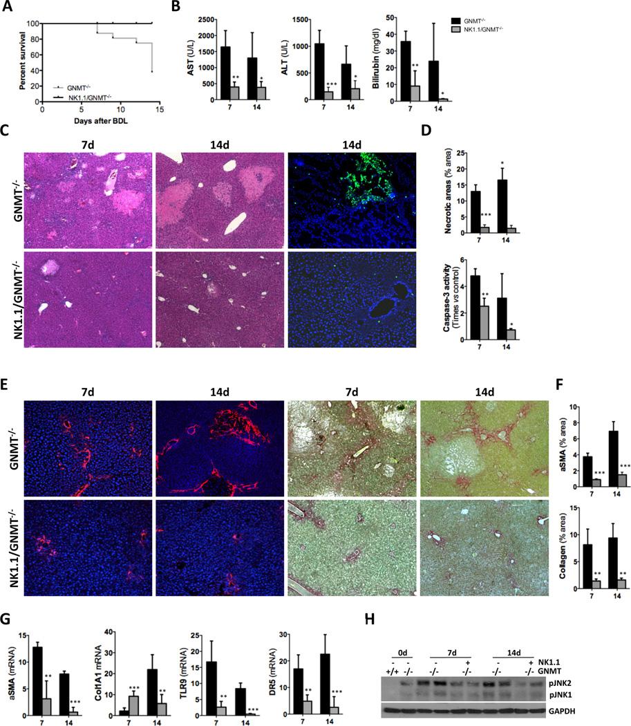
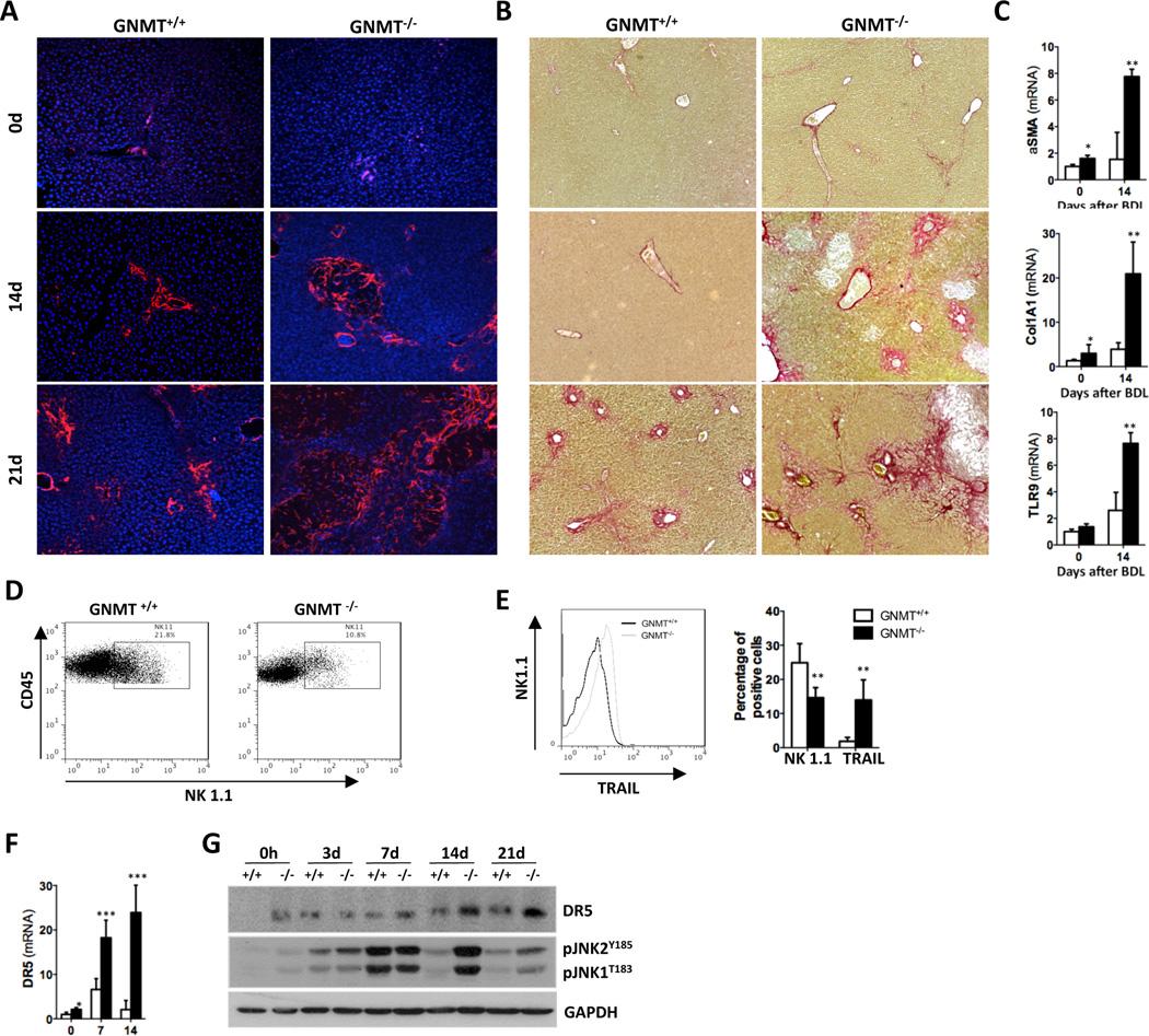
Glycine-N-methyltransferase (GNMT) is essential to preserve liver homeostasis. Cirrhotic patients show low expression of GNMT that is absent in hepatocellular carcinoma (HCC) samples. Accordingly, GNMT deficiency in mice leads to steatohepatitis, fibrosis, cirrhosis, and HCC. Lack of GNMT triggers NK cell activation in GNMT(-/-) mice and depletion of TRAIL significantly attenuates acute liver injury and inflammation in these animals. Chronic inflammation leads to fibrogenesis, further contributing to the progression of chronic liver injury regardless of the etiology. The aim of our study is to elucidate the implication of TRAIL-producing NK cells in the progression of chronic liver injury and fibrogenesis. For this we generated double TRAIL(-/-)/GNMT(-/-) mice in which we found that TRAIL deficiency efficiently protected the liver against chronic liver injury and fibrogenesis in the context of GNMT deficiency. Next, to better delineate the implication of TRAIL-producing NK cells during fibrogenesis we performed bile duct ligation (BDL) to GNMT(-/-) and TRAIL(-/-)/GNMT(-/-) mice. In GNMT(-/-) mice, exacerbated fibrogenic response after BDL concurred with NK1.1(+) cell activation. Importantly, specific inhibition of TRAIL-producing NK cells efficiently protected GNMT(-/-) mice from BDL-induced liver injury and fibrogenesis. Finally, TRAIL(-/-)/GNMT(-/-) mice showed significantly less fibrosis after BDL than GNMT(-/-) mice further underlining the relevance of the TRAIL/DR5 axis in mediating liver injury and fibrogenesis in GNMT(-/-) mice. Finally, in vivo silencing of DR5 efficiently protected GNMT(-/-) mice from BDL-liver injury and fibrogenesis, overall underscoring the key role of the TRAIL/DR5 axis in promoting fibrogenesis in the context of absence of GNMT. Overall, our work demonstrates that TRAIL-producing NK cells actively contribute to liver injury and further fibrogenesis in the pathological context of GNMT deficiency, a molecular scenario characteristic of chronic human liver disease.

摘要

甘氨酸-N-甲基转移酶(GNMT)对于维持肝脏内稳态至关重要。肝硬化患者的 GNMT 表达水平较低,而肝癌(HCC)样本中则不存在 GNMT。因此,小鼠中 GNMT 的缺失会导致脂肪性肝炎、纤维化、肝硬化和 HCC。GNMT(-/-)小鼠中缺乏 GNMT 会触发 NK 细胞的激活,而 TRAIL 的耗竭则显著减轻这些动物的急性肝损伤和炎症。慢性炎症导致纤维发生,进一步促进慢性肝损伤的进展,无论病因如何。我们的研究旨在阐明 TRAIL 产生的 NK 细胞在慢性肝损伤和纤维化进展中的作用。为此,我们在双重 TRAIL(-/-)/GNMT(-/-)小鼠中发现,TRAIL 缺陷可有效保护肝脏免受 GNMT 缺陷背景下的慢性肝损伤和纤维化。接下来,为了更好地阐明 TRAIL 产生的 NK 细胞在纤维化过程中的作用,我们对 GNMT(-/-)和 TRAIL(-/-)/GNMT(-/-)小鼠进行了胆管结扎(BDL)。在 GNMT(-/-)小鼠中,BDL 后加剧的纤维发生反应与 NK1.1(+)细胞的激活相一致。重要的是,TRAIL 产生的 NK 细胞的特异性抑制可有效保护 GNMT(-/-)小鼠免受 BDL 诱导的肝损伤和纤维化。最后,BDL 后,GNMT(-/-)小鼠的纤维化明显少于 TRAIL(-/-)/GNMT(-/)小鼠,进一步强调了 TRAIL/DR5 轴在介导 GNMT(-/-)小鼠肝损伤和纤维化中的相关性。最后,体内沉默 DR5 可有效保护 GNMT(-/-)小鼠免受 BDL 引起的肝损伤和纤维化,总体上强调了 TRAIL/DR5 轴在缺乏 GNMT 时促进纤维化的关键作用。总的来说,我们的工作表明,TRAIL 产生的 NK 细胞在 GNMT 缺乏的病理情况下积极参与肝损伤和进一步的纤维化,这是慢性人类肝病的一个分子特征。

https://cdn.ncbi.nlm.nih.gov/pmc/blobs/2aa9/4310762/2f94aff6640c/nihms638374f3.jpg

文献AI研究员

20分钟写一篇综述,助力文献阅读效率提升50倍。

立即体验

用中文搜PubMed

大模型驱动的PubMed中文搜索引擎

马上搜索

文档翻译

学术文献翻译模型,支持多种主流文档格式。

立即体验