Suppr超能文献

强效且具选择性的小分子MCL-1抑制剂作为单一药物以及与ABT-263(维托克洛克斯)联合使用时,均表现出靶向癌细胞杀伤活性。

Potent and selective small-molecule MCL-1 inhibitors demonstrate on-target cancer cell killing activity as single agents and in combination with ABT-263 (navitoclax).

作者信息

Leverson J D, Zhang H, Chen J, Tahir S K, Phillips D C, Xue J, Nimmer P, Jin S, Smith M, Xiao Y, Kovar P, Tanaka A, Bruncko M, Sheppard G S, Wang L, Gierke S, Kategaya L, Anderson D J, Wong C, Eastham-Anderson J, Ludlam M J C, Sampath D, Fairbrother W J, Wertz I, Rosenberg S H, Tse C, Elmore S W, Souers A J

机构信息

Oncology Development, AbbVie, Inc., 1 North Waukegan Road, North Chicago, IL 60064, USA.

Genentech, Inc., 1 DNA Way, South San Francisco, CA 94080, USA.

出版信息

Cell Death Dis. 2015 Jan 15;6(1):e1590. doi: 10.1038/cddis.2014.561.

Abstract

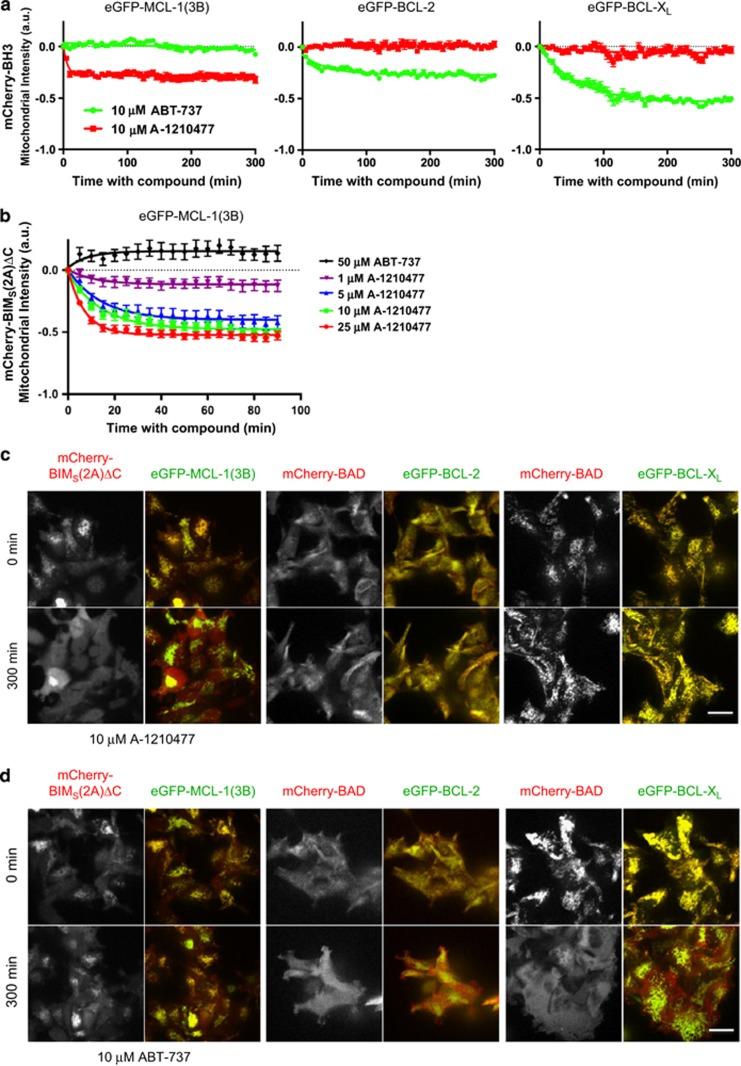
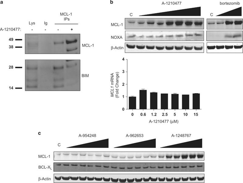
The anti-apoptotic protein MCL-1 is a key regulator of cancer cell survival and a known resistance factor for small-molecule BCL-2 family inhibitors such as ABT-263 (navitoclax), making it an attractive therapeutic target. However, directly inhibiting this target requires the disruption of high-affinity protein-protein interactions, and therefore designing small molecules potent enough to inhibit MCL-1 in cells has proven extremely challenging. Here, we describe a series of indole-2-carboxylic acids, exemplified by the compound A-1210477, that bind to MCL-1 selectively and with sufficient affinity to disrupt MCL-1-BIM complexes in living cells. A-1210477 induces the hallmarks of intrinsic apoptosis and demonstrates single agent killing of multiple myeloma and non-small cell lung cancer cell lines demonstrated to be MCL-1 dependent by BH3 profiling or siRNA rescue experiments. As predicted, A-1210477 synergizes with the BCL-2/BCL-XL inhibitor navitoclax to kill a variety of cancer cell lines. This work represents the first description of small-molecule MCL-1 inhibitors with sufficient potency to induce clear on-target cellular activity. It also demonstrates the utility of these molecules as chemical tools for dissecting the basic biology of MCL-1 and the promise of small-molecule MCL-1 inhibitors as potential therapeutics for the treatment of cancer.

摘要

抗凋亡蛋白MCL-1是癌细胞存活的关键调节因子,也是小分子BCL-2家族抑制剂(如ABT-263,navitoclax)的已知耐药因子,使其成为一个有吸引力的治疗靶点。然而,直接抑制该靶点需要破坏高亲和力的蛋白质-蛋白质相互作用,因此设计出足够强效以在细胞中抑制MCL-1的小分子已被证明极具挑战性。在此,我们描述了一系列吲哚-2-羧酸,以化合物A-1210477为例,它们能选择性地与MCL-1结合,且具有足够的亲和力以破坏活细胞中的MCL-1-BIM复合物。A-1210477诱导了内源性凋亡的特征,并证明对经BH3分析或siRNA拯救实验显示为MCL-1依赖性的多种骨髓瘤和非小细胞肺癌细胞系具有单药杀伤作用。正如所预测的,A-1210477与BCL-2/BCL-XL抑制剂navitoclax协同作用以杀死多种癌细胞系。这项工作首次描述了具有足够效力以诱导明确的靶向细胞活性的小分子MCL-1抑制剂。它还证明了这些分子作为剖析MCL-1基础生物学的化学工具的效用,以及小分子MCL-1抑制剂作为癌症治疗潜在疗法的前景。

https://cdn.ncbi.nlm.nih.gov/pmc/blobs/a411/4669759/bd08428520fe/cddis2014561f1.jpg

文献AI研究员

20分钟写一篇综述,助力文献阅读效率提升50倍。

立即体验

用中文搜PubMed

大模型驱动的PubMed中文搜索引擎

马上搜索

文档翻译

学术文献翻译模型,支持多种主流文档格式。

立即体验