Suppr超能文献

同源重组缺陷型肿瘤依赖于 Polθ 介导的修复。

Homologous-recombination-deficient tumours are dependent on Polθ-mediated repair.

机构信息

Department of Radiation Oncology, Dana-Farber Cancer Institute, Harvard Medical School, Boston, Massachusetts 02215, USA.

1] Department of Radiation Oncology, Dana-Farber Cancer Institute, Harvard Medical School, Boston, Massachusetts 02215, USA [2] Department of Biological Chemistry &Molecular Pharmacology, Harvard Medical School, Boston, Massachusetts 02215, USA [3] Department of Molecular &Cellular Biology, Harvard University, Cambridge, Massachusetts 02138, USA.

出版信息

Nature. 2015 Feb 12;518(7538):258-62. doi: 10.1038/nature14184. Epub 2015 Feb 2.

Abstract

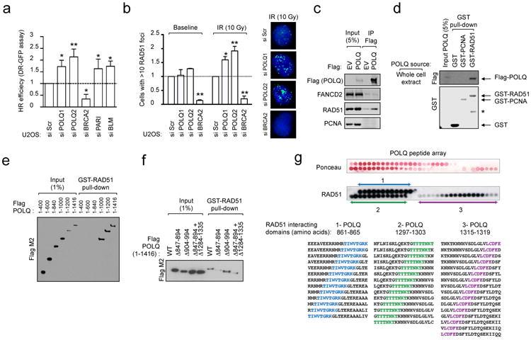
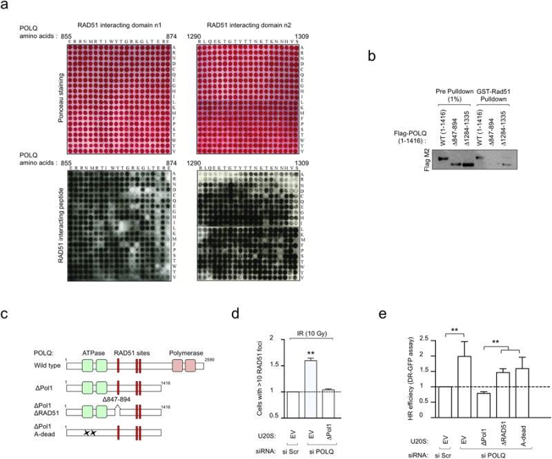
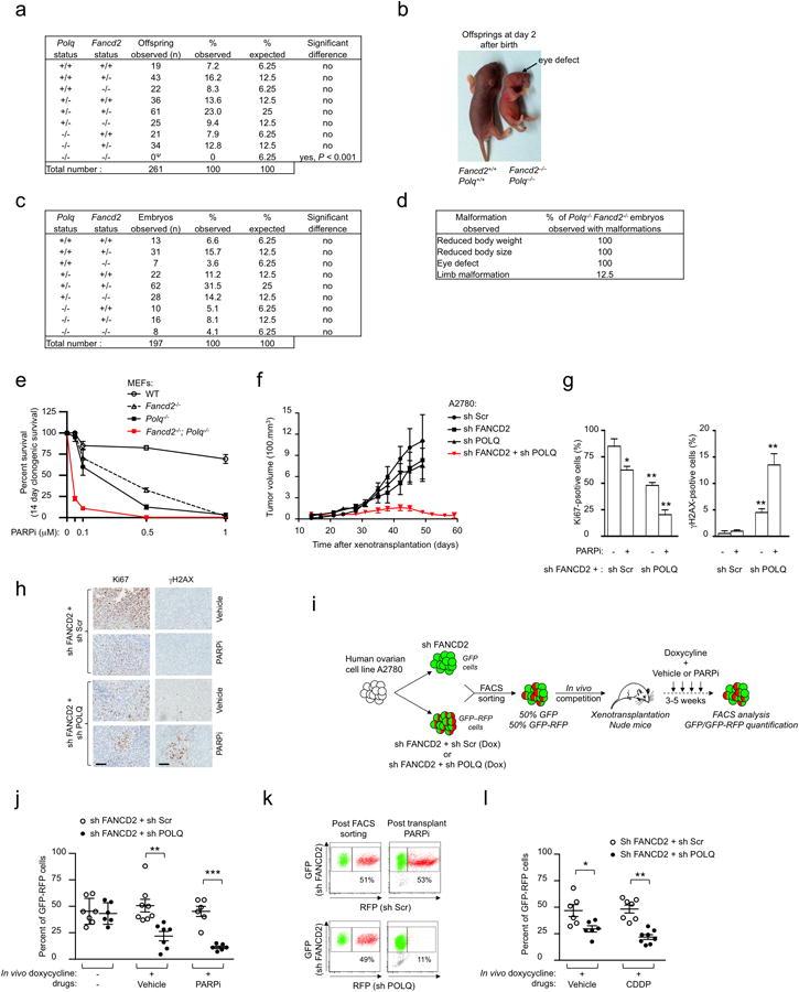
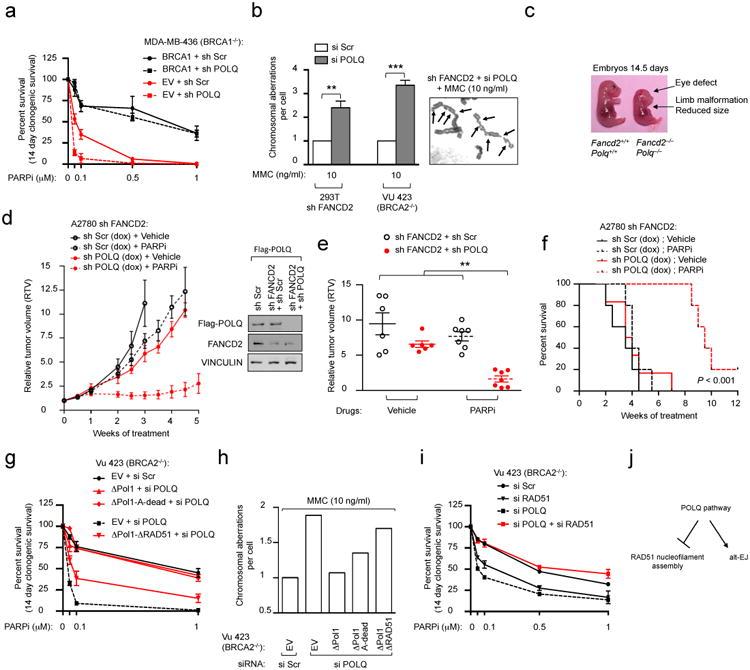
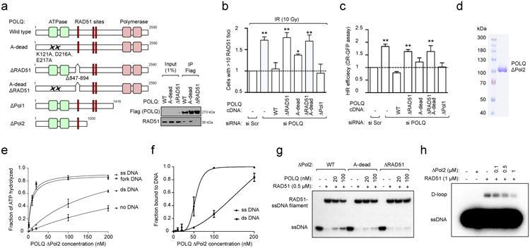
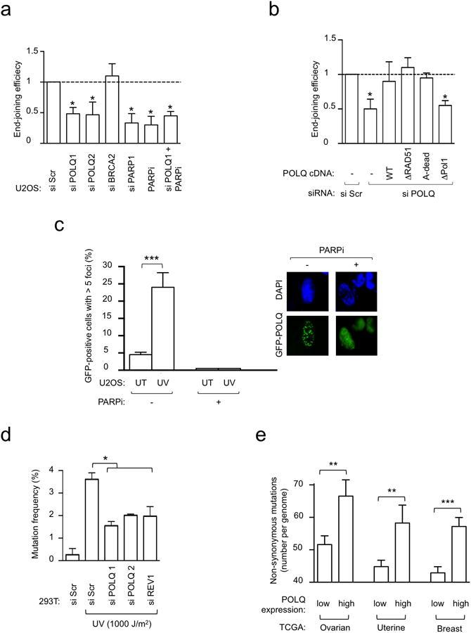
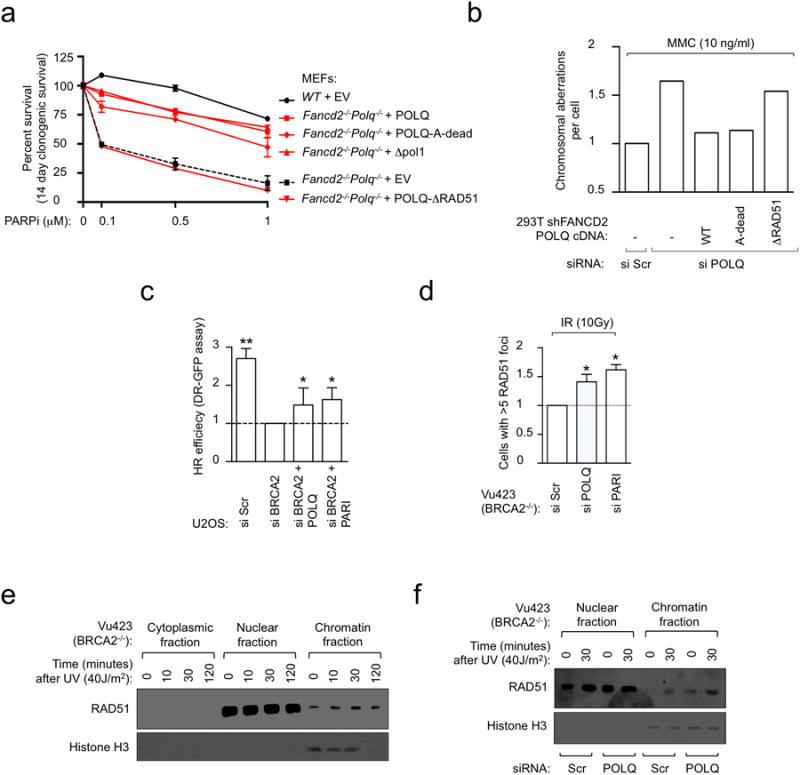
Large-scale genomic studies have shown that half of epithelial ovarian cancers (EOCs) have alterations in genes regulating homologous recombination (HR) repair. Loss of HR accounts for the genomic instability of EOCs and for their cellular hyper-dependence on alternative poly-ADP ribose polymerase (PARP)-mediated DNA repair mechanisms. Previous studies have implicated the DNA polymerase θ (Polθ also known as POLQ, encoded by POLQ) in a pathway required for the repair of DNA double-strand breaks, referred to as the error-prone microhomology-mediated end-joining (MMEJ) pathway. Whether Polθ interacts with canonical DNA repair pathways to prevent genomic instability remains unknown. Here we report an inverse correlation between HR activity and Polθ expression in EOCs. Knockdown of Polθ in HR-proficient cells upregulates HR activity and RAD51 nucleofilament assembly, while knockdown of Polθ in HR-deficient EOCs enhances cell death. Consistent with these results, genetic inactivation of an HR gene (Fancd2) and Polq in mice results in embryonic lethality. Moreover, Polθ contains RAD51 binding motifs and it blocks RAD51-mediated recombination. Our results reveal a synthetic lethal relationship between the HR pathway and Polθ-mediated repair in EOCs, and identify Polθ as a novel druggable target for cancer therapy.

摘要

大规模基因组研究表明,半数上皮性卵巢癌(EOC)存在调节同源重组(HR)修复的基因改变。HR 的丧失导致了 EOC 的基因组不稳定性,以及它们对替代聚 ADP 核糖聚合酶(PARP)介导的 DNA 修复机制的细胞超依赖性。先前的研究表明,DNA 聚合酶θ(也称为 POLQ,由 POLQ 编码)在 DNA 双链断裂修复所需的途径中发挥作用,称为易错微同源介导的末端连接(MMEJ)途径。Polθ 是否与经典的 DNA 修复途径相互作用以防止基因组不稳定性仍然未知。在这里,我们报告了 EOC 中 HR 活性与 Polθ 表达之间的反比关系。在 HR 功能正常的细胞中敲低 Polθ 会上调 HR 活性和 RAD51 核丝组装,而在 HR 缺陷的 EOC 中敲低 Polθ 会增强细胞死亡。与这些结果一致,HR 基因(Fancd2)和 Polq 在小鼠中的遗传失活导致胚胎致死。此外,Polθ 含有 RAD51 结合基序,它可阻断 RAD51 介导的重组。我们的结果揭示了 HR 途径和 Polθ 介导的修复在 EOC 中的合成致死关系,并确定 Polθ 是癌症治疗的一种新的可用药靶。

https://cdn.ncbi.nlm.nih.gov/pmc/blobs/f500/4415602/7bdce4e39358/nihms651721f1.jpg

文献AI研究员

20分钟写一篇综述,助力文献阅读效率提升50倍。

立即体验

用中文搜PubMed

大模型驱动的PubMed中文搜索引擎

马上搜索

文档翻译

学术文献翻译模型,支持多种主流文档格式。

立即体验