Suppr超能文献

相互作用组分析在非同源末端连接DNA修复途径中鉴定出XRCC4的一个新旁系同源物。

Interactome analysis identifies a new paralogue of XRCC4 in non-homologous end joining DNA repair pathway.

作者信息

Xing Mengtan, Yang Mingrui, Huo Wei, Feng Feng, Wei Leizhen, Jiang Wenxia, Ning Shaokai, Yan Zhenxin, Li Wen, Wang Qingsong, Hou Mei, Dong Chunxia, Guo Rong, Gao Ge, Ji Jianguo, Zha Shan, Lan Li, Liang Huanhuan, Xu Dongyi

机构信息

State Key Laboratory of Protein and Plant Gene Research, School of Life Sciences, Peking University, 5 Yiheyuan Road, Beijing 100871, China.

1] State Key Laboratory of Biomacromolecules, Institute of Biophysics, Chinese Academy of Sciences, Beijing 100101, China [2] State Key Laboratory of Virology, School of Basic Medicine, Wuhan University, Wuhan 430071, China.

出版信息

Nat Commun. 2015 Feb 11;6:6233. doi: 10.1038/ncomms7233.

Abstract

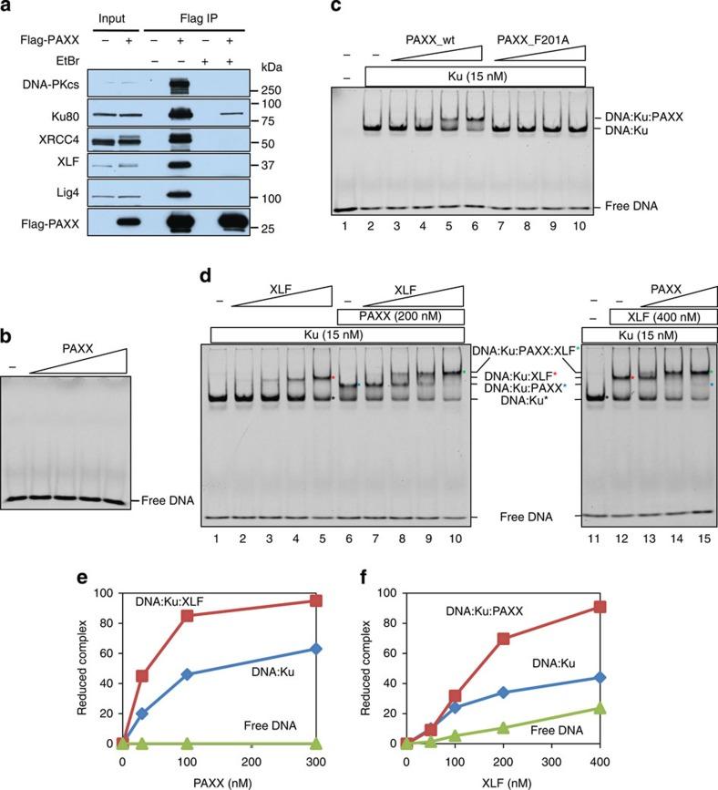
Non-homologous end joining (NHEJ) is a major pathway to repair DNA double-strand breaks (DSBs), which can display different types of broken ends. However, it is unclear how NHEJ factors organize to repair diverse types of DNA breaks. Here, through systematic analysis of the human NHEJ factor interactome, we identify PAXX as a direct interactor of Ku. The crystal structure of PAXX is similar to those of XRCC4 and XLF. Importantly, PAXX-deficient cells are sensitive to DSB-causing agents. Moreover, epistasis analysis demonstrates that PAXX functions together with XLF in response to ionizing radiation-induced complex DSBs, whereas they function redundantly in response to Topo2 inhibitor-induced simple DSBs. Consistently, PAXX and XLF coordinately promote the ligation of complex but not simple DNA ends in vitro. Altogether, our data identify PAXX as a new NHEJ factor and provide insight regarding the organization of NHEJ factors responding to diverse types of DSB ends.

摘要

非同源末端连接(NHEJ)是修复DNA双链断裂(DSB)的主要途径,DSB可呈现不同类型的断裂末端。然而,目前尚不清楚NHEJ因子是如何组织起来修复不同类型的DNA断裂的。在此,通过对人类NHEJ因子相互作用组的系统分析,我们确定PAXX是Ku的直接相互作用蛋白。PAXX的晶体结构与XRCC4和XLF的晶体结构相似。重要的是,PAXX缺陷型细胞对导致DSB的试剂敏感。此外,上位性分析表明,PAXX与XLF在应对电离辐射诱导的复杂DSB时共同发挥作用,而它们在应对拓扑异构酶2抑制剂诱导的简单DSB时功能冗余。一致地,PAXX和XLF在体外协同促进复杂而非简单DNA末端的连接。总之,我们的数据确定PAXX为一种新的NHEJ因子,并为NHEJ因子对不同类型DSB末端的响应组织方式提供了见解。

https://cdn.ncbi.nlm.nih.gov/pmc/blobs/25cd/4339890/400dff67a646/ncomms7233-f1.jpg

文献AI研究员

20分钟写一篇综述,助力文献阅读效率提升50倍。

立即体验

用中文搜PubMed

大模型驱动的PubMed中文搜索引擎

马上搜索

文档翻译

学术文献翻译模型,支持多种主流文档格式。

立即体验