Suppr超能文献

INO80复合物可防止常染色质侵入沉默染色质。

The Ino80 complex prevents invasion of euchromatin into silent chromatin.

作者信息

Xue Yong, Van Christopher, Pradhan Suman K, Su Trent, Gehrke Jason, Kuryan Benjamin G, Kitada Tasuku, Vashisht Ajay, Tran Nancy, Wohlschlegel James, Peterson Craig L, Kurdistani Siavash K, Carey Michael F

机构信息

Department of Biological Chemistry, David Geffen School of Medicine at University of California at Los Angeles, Los Angeles, California 90095, USA;

Program in Molecular Medicine, University of Massachusetts Medical School, Worcester, Massachusetts 01605, USA.

出版信息

Genes Dev. 2015 Feb 15;29(4):350-5. doi: 10.1101/gad.256255.114.

Abstract

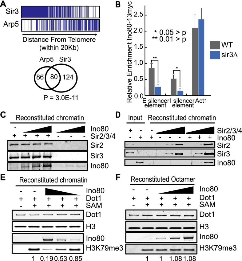
Here we show that the Ino80 chromatin remodeling complex (Ino80C) directly prevents euchromatin from invading transcriptionally silent chromatin within intergenic regions and at the border of euchromatin and heterochromatin. Deletion of Ino80C subunits leads to increased H3K79 methylation and noncoding RNA polymerase II (Pol II) transcription centered at the Ino80C-binding sites. The effect of Ino80C is direct, as it blocks H3K79 methylation by Dot1 in vitro. Heterochromatin stimulates the binding of Ino80C in vitro and in vivo. Our data reveal that Ino80C serves as a general silencing complex that restricts transcription to gene units in euchromatin.

摘要

在此我们表明,INO80染色质重塑复合体(Ino80C)直接阻止常染色质侵入基因间区域以及常染色质与异染色质边界处的转录沉默染色质。Ino80C亚基的缺失导致H3K79甲基化增加以及以Ino80C结合位点为中心的非编码RNA聚合酶II(Pol II)转录。Ino80C的作用是直接的,因为它在体外可阻断Dot1介导的H3K79甲基化。异染色质在体外和体内均能刺激Ino80C的结合。我们的数据表明,Ino80C作为一种通用的沉默复合体,将转录限制在常染色质中的基因单元。

https://cdn.ncbi.nlm.nih.gov/pmc/blobs/f045/4335291/3a9227767316/350fig1.jpg

文献AI研究员

20分钟写一篇综述,助力文献阅读效率提升50倍。

立即体验

用中文搜PubMed

大模型驱动的PubMed中文搜索引擎

马上搜索

文档翻译

学术文献翻译模型,支持多种主流文档格式。

立即体验