Suppr超能文献

热应激诱导的内皮屏障功能破坏是通过蛋白酶激活受体1(PAR1)信号传导介导的,而血必净注射液可抑制这一过程。

Heat stress-induced disruption of endothelial barrier function is via PAR1 signaling and suppressed by Xuebijing injection.

作者信息

Xu Qiulin, Liu Jingxian, Wang Zhenglian, Guo Xiaohua, Zhou Gengbiao, Liu Yanan, Huang Qiaobing, Su Lei

机构信息

Department of ICU, General Hospital of Guangzhou Military Command, Key Laboratory of Tropical Zone Trauma Care and Tissue Repair of PLA, Guangzhou, China; Postdoctoral Workstation, Huabo Bio-pharmaceutical Research Institute, Guangzhou, China.

Southern Medical University, Guangzhou, China.

出版信息

PLoS One. 2015 Feb 18;10(2):e0118057. doi: 10.1371/journal.pone.0118057. eCollection 2015.

Abstract

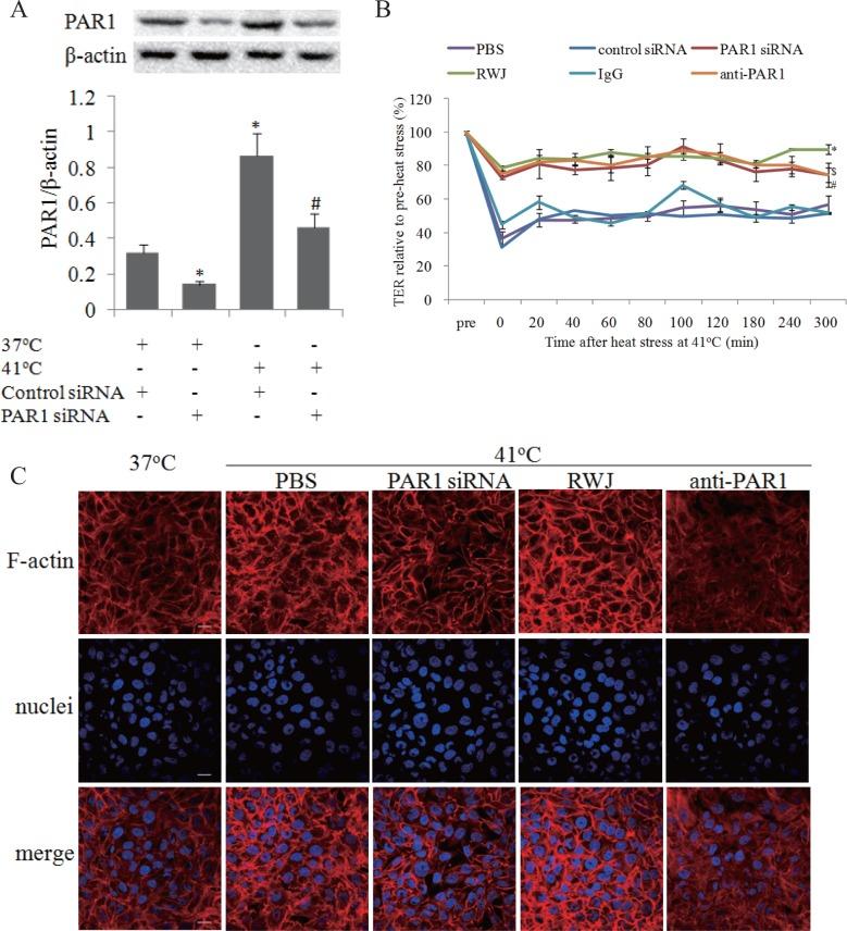
Increased vascular permeability leading to acute lung injury (ALI) and acute respiratory distress syndrome (ARDS) is central to the pathogenesis of heatstroke. Protease-activated receptor 1 (PAR1), the receptor for thrombin, plays a key role in disruption of endothelial barrier function in response to extracellular stimuli. However, the role of PAR1 in heat stress-induced endothelial hyper-permeability is unknown. In this study, we measured PAR1 protein expression in heat-stressed human umbilical venous endothelial cells (HUVECs), investigated the influences of PAR1 on endothelial permeability, F-actin rearrangement, and moesin phosphorylation by inhibiting PAR1 with its siRNA, neutralizing antibody (anti-PAR1), specific inhibitor(RWJ56110), and Xuebijing injection (XBJ), a traditional Chinese medicine used for sepsis treatment, and evaluated the role of PAR1 in heatstroke-related ALI/ARDS in mice by suppressing PAR1 with RWJ56110, anti-PAR1and XBJ. We found that heat stress induced PAR1 protein expression 2h after heat stress in endothelial cells, caused the release of endothelial matrix metalloprotease 1, an activator of PAR1, after 60 or 120 min of heat stimulation, as well as promoted endothelial hyper-permeability and F-actin rearrangement, which were inhibited by suppressing PAR1 with RWJ56110, anti-PAR1 and siRNA. PAR1 mediated moesin phosphorylation, which caused F-actin rearrangement and disruption of endothelial barrier function. To corroborate findings from in vitro experiments, we found that RWJ56110 and the anti-PAR1 significantly decreased lung edema, pulmonary microvascular permeability, protein exudation, and leukocytes infiltrations in heatstroke mice. Additionally, XBJ was found to suppress PAR1-moesin signal pathway and confer protective effects on maintaining endothelial barrier function both in vitro and in vivo heat-stressed model, similar to those observed above with the inhibition of PAR1. These results suggest that PAR1 is a potential therapeutic target in heatstroke.

摘要

血管通透性增加导致急性肺损伤(ALI)和急性呼吸窘迫综合征(ARDS)是中暑发病机制的核心。蛋白酶激活受体1(PAR1)作为凝血酶的受体,在响应细胞外刺激时,对内皮屏障功能的破坏起着关键作用。然而,PAR1在热应激诱导的内皮细胞高通透性中的作用尚不清楚。在本研究中,我们检测了热应激人脐静脉内皮细胞(HUVECs)中PAR1蛋白的表达,通过其小干扰RNA(siRNA)、中和抗体(抗PAR1)、特异性抑制剂(RWJ56110)以及用于治疗脓毒症的中药血必净注射液(XBJ)抑制PAR1,研究PAR1对内皮细胞通透性、F-肌动蛋白重排和埃兹蛋白磷酸化的影响,并通过RWJ56110、抗PAR1和XBJ抑制PAR1,评估PAR1在中暑相关ALI/ARDS小鼠中的作用。我们发现热应激在内皮细胞热应激2小时后诱导PAR1蛋白表达,热刺激60或120分钟后导致内皮基质金属蛋白酶1(PAR1的激活剂)释放,同时促进内皮细胞高通透性和F-肌动蛋白重排,而RWJ56110、抗PAR1和siRNA抑制PAR1可抑制这些变化。PAR1介导埃兹蛋白磷酸化,导致F-肌动蛋白重排和内皮屏障功能破坏。为了证实体外实验的结果,我们发现RWJ56110和抗PAR显著降低了中暑小鼠的肺水肿、肺微血管通透性、蛋白渗出和白细胞浸润。此外,发现血必净注射液可抑制PAR1-埃兹蛋白信号通路,并在体外和体内热应激模型中对维持内皮屏障功能具有保护作用,类似于上述抑制PAR1所观察到的效果。这些结果表明PAR1是中暑潜在的治疗靶点。

https://cdn.ncbi.nlm.nih.gov/pmc/blobs/6eb9/4334482/b8f20408116d/pone.0118057.g001.jpg

文献AI研究员

20分钟写一篇综述,助力文献阅读效率提升50倍。

立即体验

用中文搜PubMed

大模型驱动的PubMed中文搜索引擎

马上搜索

文档翻译

学术文献翻译模型,支持多种主流文档格式。

立即体验