Suppr超能文献

PAR1介导的c-Jun激活促进热应激诱导的人脐静脉内皮细胞早期凋亡。

PAR1‑mediated c‑Jun activation promotes heat stress‑induced early stage apoptosis of human umbilical vein endothelial cells.

作者信息

Zhang Shuang, Liu Yanan, Wang Zhenglian, Liu Jingxian, Gu Zhengtao, Xu Qiulin, Su Lei

机构信息

Department of Graduate School, Southern Medical University, Guangzhou, Guangdong 510515, P.R. China.

Department of Intensive Care Unit, Nanfang Hospital, Southern Medical University, Guangzhou, Guangdong 510515, P.R. China.

出版信息

Mol Med Rep. 2017 May;15(5):2595-2603. doi: 10.3892/mmr.2017.6303. Epub 2017 Mar 9.

Abstract

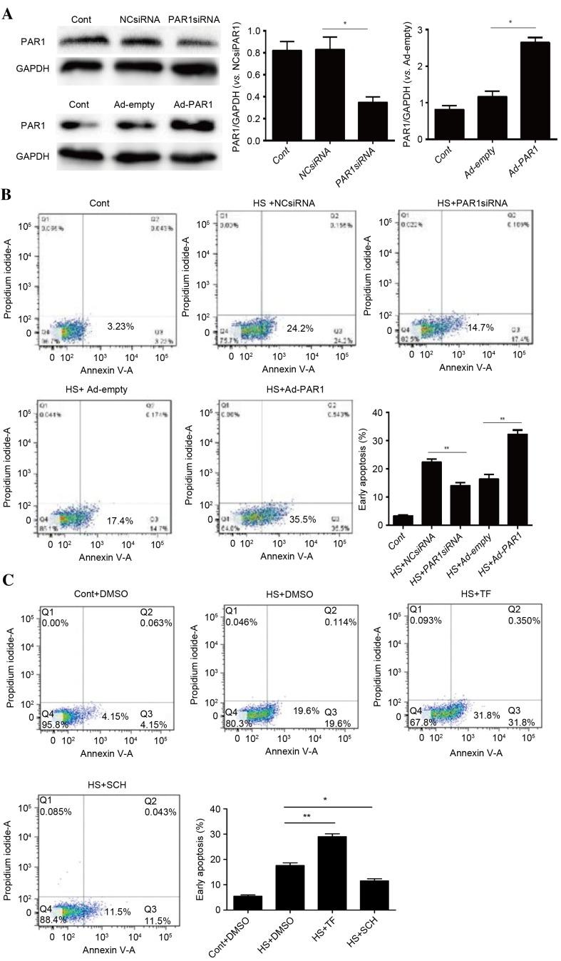
Our previous study indicated that when human umbilical vein endothelial cells (HUVECs), which are involved in endothelial barrier function, are heat stressed, levels of protease‑activated receptor 1 (PAR1) are increased significantly. In the present study, it was demonstrated that PAR1 serves a vital role in heat stress‑induced HUVEC apoptosis. When the PAR1 inhibitor, SCH79797 (SCH), or a small interfering RNA (siRNA) targeting PAR1 were used to inhibit PAR1 signaling, a marked decrease in cell apoptosis, caspase‑3 activity and the expression of the pro‑apoptotic protein B‑cell lymphoma 2 (Bcl‑2) associated X (Bax), as well as increased expression of the anti‑apoptotic Bcl‑2 family member, myeloid cell leukemia 1 (Mcl‑1), were observed. In addition, heat stress‑induced apoptosis, caspase‑3 activity and the expression of Bax were significantly increased following administration of the PAR1 agonist, TFLLR‑NH2 or adenovirus overexpression of PAR1. This was accompanied by decreased protein expression levels of Mcl‑1. Furthermore, it was identified that the DNA binding activity of the nuclear factor (NF)‑κB p65 subunit increased and c‑Jun activation was reduced as a result of inhibition of PAR1 signaling by SCH or siRNA‑mediated PAR1 knockdown in heat stress‑induced HUVECs. Additionally, our previous study reported that NF‑κB p65 activation may have an anti‑apoptosis effect on heat stressed HUVECs, whereas in the present study c‑Jun activation had a pro‑apoptosis effect on heat stressed HUVECs. Taken together, these results indicated that PAR1 signaling‑mediated c‑Jun activation promotes early apoptosis of HUVEC cells induced by heat stress.

摘要

我们之前的研究表明,参与内皮屏障功能的人脐静脉内皮细胞(HUVECs)受热应激时,蛋白酶激活受体1(PAR1)的水平会显著升高。在本研究中,已证明PAR1在热应激诱导的HUVEC凋亡中起关键作用。当使用PAR1抑制剂SCH79797(SCH)或靶向PAR1的小干扰RNA(siRNA)抑制PAR1信号传导时,观察到细胞凋亡、半胱天冬酶-3活性以及促凋亡蛋白B细胞淋巴瘤2(Bcl-2)相关X蛋白(Bax)的表达显著降低,同时抗凋亡Bcl-2家族成员髓样细胞白血病1(Mcl-1)的表达增加。此外,在给予PAR1激动剂TFLLR-NH2或PAR1腺病毒过表达后,热应激诱导的凋亡、半胱天冬酶-3活性和Bax的表达显著增加。这伴随着Mcl-1蛋白表达水平的降低。此外,还发现由于SCH抑制PAR1信号传导或siRNA介导的PAR1敲低,热应激诱导的HUVECs中核因子(NF)-κB p65亚基的DNA结合活性增加,而c-Jun活化降低。另外,我们之前的研究报道NF-κB p65活化可能对热应激的HUVECs具有抗凋亡作用,而在本研究中c-Jun活化对热应激的HUVECs具有促凋亡作用。综上所述,这些结果表明PAR1信号传导介导的c-Jun活化促进热应激诱导的HUVEC细胞早期凋亡。

https://cdn.ncbi.nlm.nih.gov/pmc/blobs/3b6e/5428901/f29b8dd39986/MMR-15-05-2595-g00.jpg

文献AI研究员

20分钟写一篇综述,助力文献阅读效率提升50倍。

立即体验

用中文搜PubMed

大模型驱动的PubMed中文搜索引擎

马上搜索

文档翻译

学术文献翻译模型,支持多种主流文档格式。

立即体验