Suppr超能文献

发现一种新型且保守的恶性疟原虫输出蛋白,该蛋白对恶性疟原虫红细胞膜蛋白1(PfEMP1)在受感染红细胞表面的黏附至关重要。

Discovery of a novel and conserved Plasmodium falciparum exported protein that is important for adhesion of PfEMP1 at the surface of infected erythrocytes.

作者信息

Nacer Adéla, Claes Aurélie, Roberts Amy, Scheidig-Benatar Christine, Sakamoto Hiroshi, Ghorbal Mehdi, Lopez-Rubio Jose-Juan, Mattei Denise

机构信息

Biology of Parasite-Host Interactions Unit, Department of Parasites and Insect Vectors, Institut Pasteur, 25, Rue du Dr. Roux, Paris, F-75015, France.

INSERM U1201, 25, Rue du Dr. Roux, Paris, F-75015, France.

出版信息

Cell Microbiol. 2015 Aug;17(8):1205-16. doi: 10.1111/cmi.12430. Epub 2015 Mar 16.

Abstract

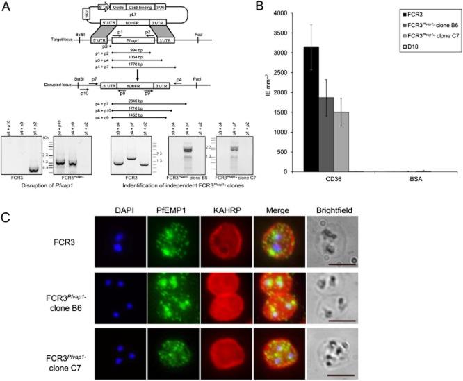
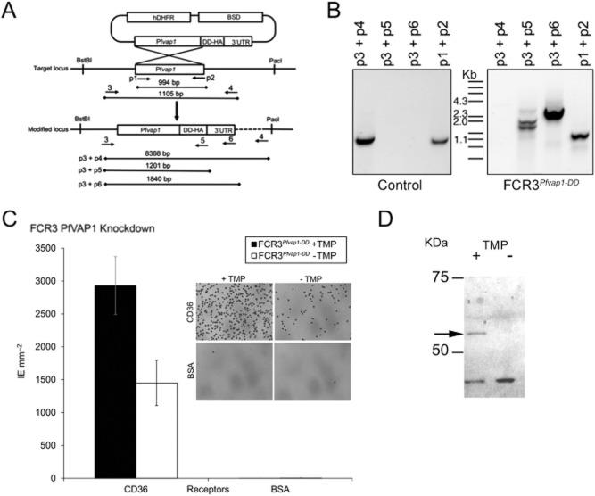
Plasmodium falciparum virulence is linked to its ability to sequester in post-capillary venules in the human host. Plasmodium falciparum erythrocyte membrane protein 1 (PfEMP1) is the main variant surface antigen implicated in this process. Complete loss of parasite adhesion is linked to a large subtelomeric deletion on chromosome 9 in a number of laboratory strains such as D10 and T9-96. Similar to the cytoadherent reference line FCR3, D10 strain expresses PfEMP1 on the surface of parasitized erythrocytes, however without any detectable cytoadhesion. To investigate which of the deleted subtelomeric genes may be implicated in parasite adhesion, we selected 12 genes for D10 complementation studies that are predicted to code for proteins exported to the red blood cell. We identified a novel single copy gene (PF3D7_0936500) restricted to P. falciparum that restores adhesion to CD36, termed here virulence-associated protein 1 (Pfvap1). Protein knockdown and gene knockout experiments confirmed a role of PfVAP1 in the adhesion process in FCR3 parasites. PfVAP1 is co-exported with PfEMP1 into the host cell via vesicle-like structures called Maurer's clefts. This study identifies a novel highly conserved parasite molecule that contributes to parasite virulence possibly by assisting PfEMP1 to establish functional adhesion at the host cell surface.

摘要

恶性疟原虫的毒力与其在人类宿主毛细血管后微静脉中滞留的能力有关。恶性疟原虫红细胞膜蛋白1(PfEMP1)是这一过程中涉及的主要可变表面抗原。在一些实验室菌株如D10和T9-96中,寄生虫黏附的完全丧失与9号染色体上的一个大片段亚端粒缺失有关。与细胞黏附参考系FCR3相似,D10菌株在被寄生红细胞表面表达PfEMP1,然而没有任何可检测到的细胞黏附。为了研究哪些缺失的亚端粒基因可能与寄生虫黏附有关,我们选择了12个基因进行D10互补研究,这些基因预计编码输出到红细胞的蛋白质。我们鉴定出一个仅限于恶性疟原虫的新单拷贝基因(PF3D7_0936500),它恢复了对CD36的黏附,在此称为毒力相关蛋白1(Pfvap1)。蛋白质敲低和基因敲除实验证实了PfVAP1在FCR3寄生虫黏附过程中的作用。PfVAP1通过称为毛氏小体的囊泡样结构与PfEMP1共同输出到宿主细胞中。这项研究鉴定出一种新的高度保守的寄生虫分子,它可能通过协助PfEMP1在宿主细胞表面建立功能性黏附来促进寄生虫毒力。

https://cdn.ncbi.nlm.nih.gov/pmc/blobs/6ec6/4654329/dee83ae4c1ee/cmi0017-1205-f1.jpg

文献AI研究员

20分钟写一篇综述,助力文献阅读效率提升50倍。

立即体验

用中文搜PubMed

大模型驱动的PubMed中文搜索引擎

马上搜索

文档翻译

学术文献翻译模型,支持多种主流文档格式。

立即体验