Suppr超能文献

脂肪组织中的NAPE-PLD通过改变褐色化过程和肠道微生物群来控制脂肪量的发展。

Adipose tissue NAPE-PLD controls fat mass development by altering the browning process and gut microbiota.

作者信息

Geurts Lucie, Everard Amandine, Van Hul Matthias, Essaghir Ahmed, Duparc Thibaut, Matamoros Sébastien, Plovier Hubert, Castel Julien, Denis Raphael G P, Bergiers Marie, Druart Céline, Alhouayek Mireille, Delzenne Nathalie M, Muccioli Giulio G, Demoulin Jean-Baptiste, Luquet Serge, Cani Patrice D

机构信息

Metabolism and Nutrition Research Group, WELBIO-Walloon Excellence in Life Sciences and BIOtechnology, Louvain Drug Research Institute, Université catholique de Louvain, Avenue E. Mounier, 73 B1.73.11, 1200 Brussels, Belgium.

de Duve Institute, Université catholique de Louvain, Avenue Hippocrate, 74 B1.74.05, 1200 Brussels, Belgium.

出版信息

Nat Commun. 2015 Mar 11;6:6495. doi: 10.1038/ncomms7495.

Abstract

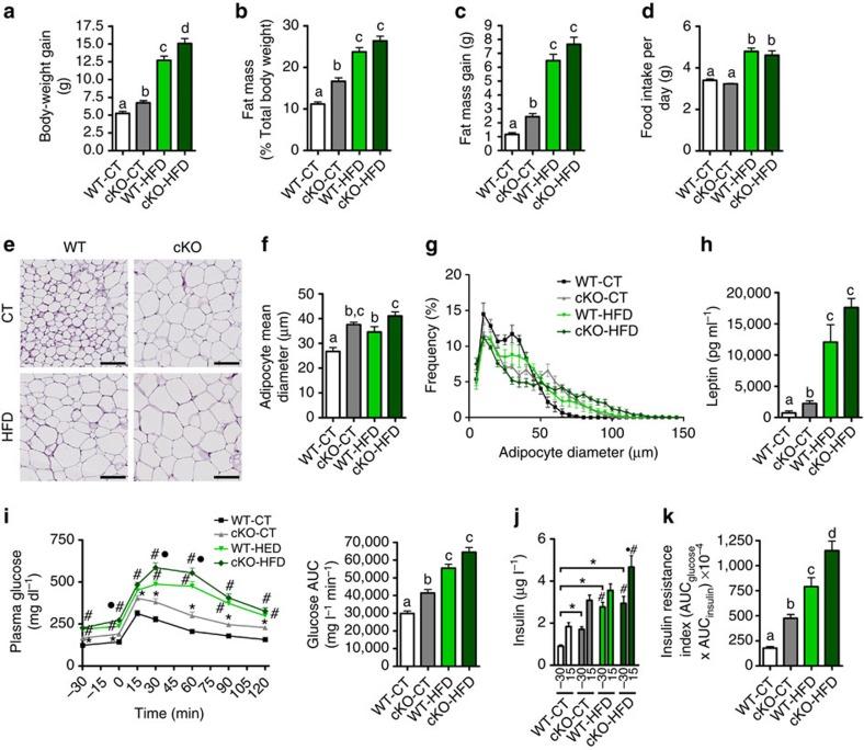
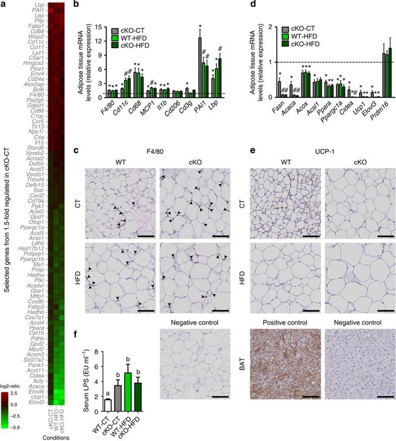
Obesity is a pandemic disease associated with many metabolic alterations and involves several organs and systems. The endocannabinoid system (ECS) appears to be a key regulator of energy homeostasis and metabolism. Here we show that specific deletion of the ECS synthesizing enzyme, NAPE-PLD, in adipocytes induces obesity, glucose intolerance, adipose tissue inflammation and altered lipid metabolism. We report that Napepld-deleted mice present an altered browning programme and are less responsive to cold-induced browning, highlighting the essential role of NAPE-PLD in regulating energy homeostasis and metabolism in the physiological state. Our results indicate that these alterations are mediated by a shift in gut microbiota composition that can partially transfer the phenotype to germ-free mice. Together, our findings uncover a role of adipose tissue NAPE-PLD on whole-body metabolism and provide support for targeting NAPE-PLD-derived bioactive lipids to treat obesity and related metabolic disorders.

摘要

肥胖是一种与多种代谢改变相关的大流行疾病,涉及多个器官和系统。内源性大麻素系统(ECS)似乎是能量稳态和代谢的关键调节因子。在此我们表明,脂肪细胞中ECS合成酶NAPE-PLD的特异性缺失会导致肥胖、葡萄糖不耐受、脂肪组织炎症和脂质代谢改变。我们报告称,Napepld基因缺失的小鼠呈现出改变的褐色化程序,对冷诱导褐色化的反应较弱,这突出了NAPE-PLD在生理状态下调节能量稳态和代谢中的重要作用。我们的结果表明,这些改变是由肠道微生物群组成的变化介导的,这种变化可将表型部分转移给无菌小鼠。总之,我们的研究结果揭示了脂肪组织NAPE-PLD在全身代谢中的作用,并为靶向NAPE-PLD衍生的生物活性脂质治疗肥胖及相关代谢紊乱提供了支持。

https://cdn.ncbi.nlm.nih.gov/pmc/blobs/98bf/4382707/74bd6dca0ac7/ncomms7495-f1.jpg

文献AI研究员

20分钟写一篇综述,助力文献阅读效率提升50倍。

立即体验

用中文搜PubMed

大模型驱动的PubMed中文搜索引擎

马上搜索

文档翻译

学术文献翻译模型,支持多种主流文档格式。

立即体验