Suppr超能文献

鸟苷酸结合蛋白在新凶手弗朗西斯菌感染期间促进AIM2炎性小体的激活。

Guanylate-binding proteins promote activation of the AIM2 inflammasome during infection with Francisella novicida.

作者信息

Meunier Etienne, Wallet Pierre, Dreier Roland F, Costanzo Stéphanie, Anton Leonie, Rühl Sebastian, Dussurgey Sébastien, Dick Mathias S, Kistner Anne, Rigard Mélanie, Degrandi Daniel, Pfeffer Klaus, Yamamoto Masahiro, Henry Thomas, Broz Petr

机构信息

Focal Area Infection Biology, Biozentrum, University of Basel, Basel, Switzerland.

CIRI, Inserm U1111, CNRS UMR 5308, Université Claude Bernard Lyon-1, Ecole Normale Supérieure, Lyon, France.

出版信息

Nat Immunol. 2015 May;16(5):476-484. doi: 10.1038/ni.3119. Epub 2015 Mar 16.

Abstract

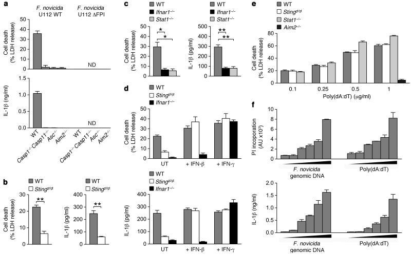
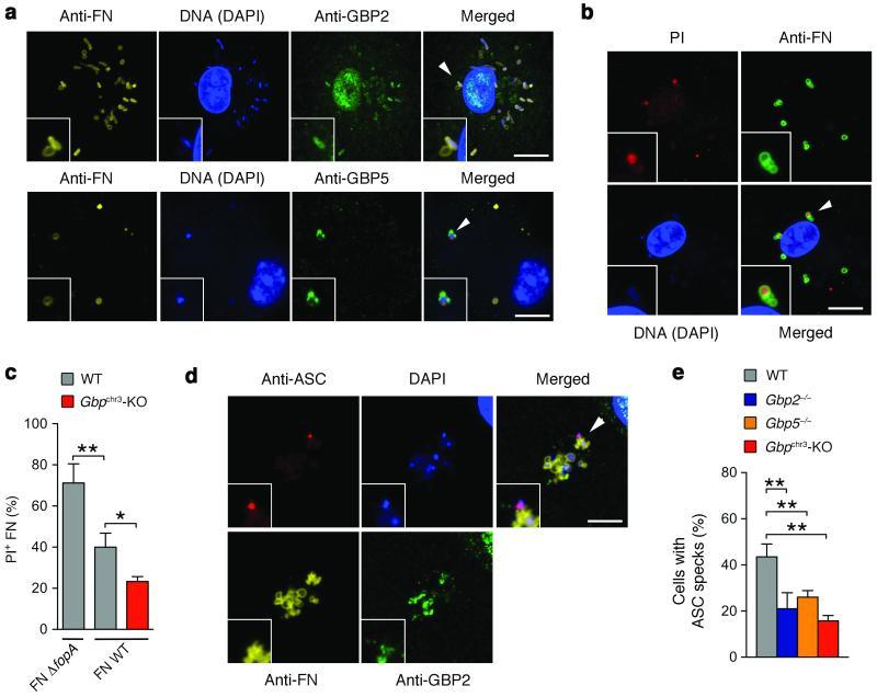
The AIM2 inflammasome detects double-stranded DNA in the cytosol and induces caspase-1-dependent pyroptosis as well as release of the inflammatory cytokines interleukin 1β (IL-1β) and IL-18. AIM2 is critical for host defense against DNA viruses and bacteria that replicate in the cytosol, such as Francisella tularensis subspecies novicida (F. novicida). The activation of AIM2 by F. novicida requires bacteriolysis, yet whether this process is accidental or is a host-driven immunological mechanism has remained unclear. By screening nearly 500 interferon-stimulated genes (ISGs) through the use of small interfering RNA (siRNA), we identified guanylate-binding proteins GBP2 and GBP5 as key activators of AIM2 during infection with F. novicida. We confirmed their prominent role in vitro and in a mouse model of tularemia. Mechanistically, these two GBPs targeted cytosolic F. novicida and promoted bacteriolysis. Thus, in addition to their role in host defense against vacuolar pathogens, GBPs also facilitate the presentation of ligands by directly attacking cytosolic bacteria.

摘要

AIM2炎性小体可检测细胞质中的双链DNA,并诱导半胱天冬酶-1依赖性细胞焦亡以及炎性细胞因子白细胞介素1β(IL-1β)和IL-18的释放。AIM2对于宿主抵御在细胞质中复制的DNA病毒和细菌(如土拉热弗朗西斯菌新凶手亚种(F. novicida))至关重要。F. novicida对AIM2的激活需要细菌溶解,然而该过程是偶然发生还是由宿主驱动的免疫机制仍不清楚。通过使用小干扰RNA(siRNA)筛选近500个干扰素刺激基因(ISG),我们确定鸟苷酸结合蛋白GBP2和GBP5是感染F. novicida期间AIM2的关键激活因子。我们在体外和土拉菌病小鼠模型中证实了它们的重要作用。从机制上讲,这两种GBP靶向细胞质中的F. novicida并促进细菌溶解。因此,除了在宿主抵御液泡病原体中的作用外,GBP还通过直接攻击细胞质细菌来促进配体的呈递。

https://cdn.ncbi.nlm.nih.gov/pmc/blobs/bb2d/4568307/9df1b2130604/emss-62157-f0001.jpg

文献AI研究员

20分钟写一篇综述,助力文献阅读效率提升50倍。

立即体验

用中文搜PubMed

大模型驱动的PubMed中文搜索引擎

马上搜索

文档翻译

学术文献翻译模型,支持多种主流文档格式。

立即体验