Suppr超能文献

全基因组扫描揭示DNA甲基化通过调控与年龄相关的疾病基因在人类长寿中发挥重要作用。

A genome-wide scan reveals important roles of DNA methylation in human longevity by regulating age-related disease genes.

作者信息

Xiao Fu-Hui, He Yong-Han, Li Qi-Gang, Wu Huan, Luo Long-Hai, Kong Qing-Peng

机构信息

State Key Laboratory of Genetic Resources and Evolution, Kunming Institute of Zoology, Chinese Academy of Sciences, Kunming, Yunnan Province, China; KIZ/CUHK Joint Laboratory of Bioresources and Molecular Research in Common Diseases, Kunming, Yunnan Province, China; University of Chinese Academy of Sciences, Beijing, China.

State Key Laboratory of Genetic Resources and Evolution, Kunming Institute of Zoology, Chinese Academy of Sciences, Kunming, Yunnan Province, China; KIZ/CUHK Joint Laboratory of Bioresources and Molecular Research in Common Diseases, Kunming, Yunnan Province, China.

出版信息

PLoS One. 2015 Mar 20;10(3):e0120388. doi: 10.1371/journal.pone.0120388. eCollection 2015.

Abstract

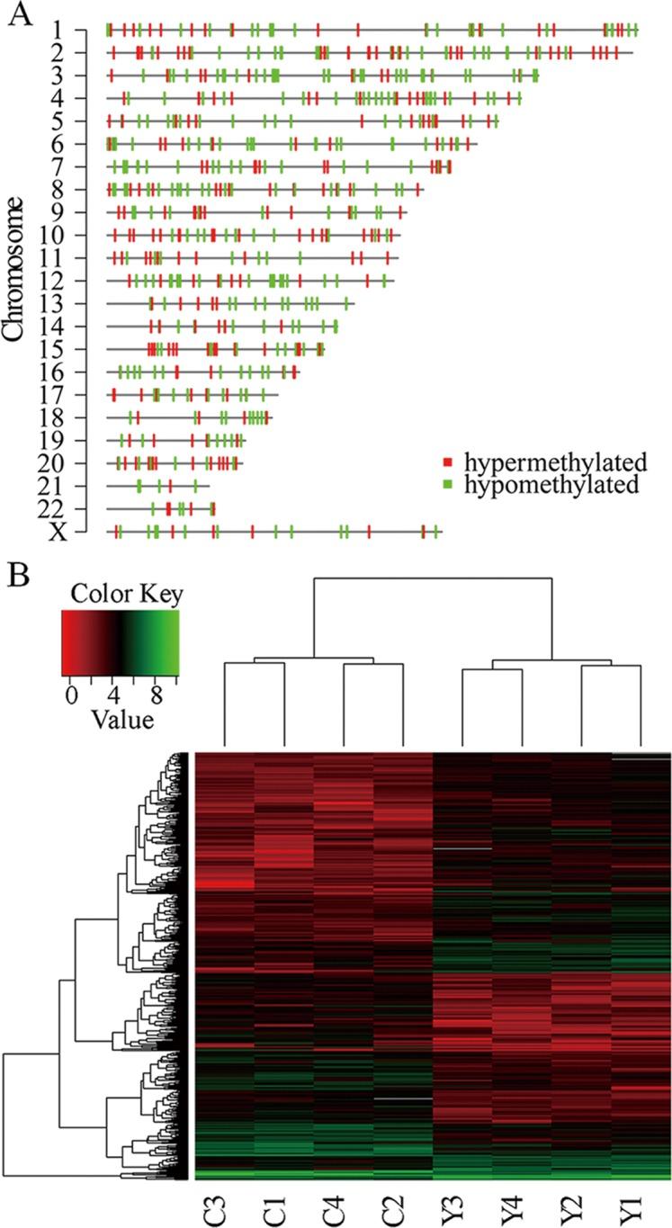
It is recognized that genetic factors contribute to human longevity. Besides the hypothesis of existence of longevity genes, another suggests that a lower frequency of risk alleles decreases the incidence of age-related diseases in the long-lived people. However, the latter finds no support from recent genetic studies. Considering the crucial role of epigenetic modification in gene regulation, we then hypothesize that suppressing disease-related genes in longevity individuals is likely achieved by epigenetic modification, e.g. DNA methylation. To test this hypothesis, we investigated the genome-wide methylation profile in 4 Chinese female centenarians and 4 middle-aged controls using methyl-DNA immunoprecipitation sequencing. 626 differentially methylated regions (DMRs) were observed between both groups. Interestingly, genes with these DMRs were enriched in age-related diseases, including type-2 diabetes, cardiovascular disease, stroke and Alzheimer's disease. This pattern remains rather stable after including methylomes of two white individuals. Further analyses suggest that the observed DMRs likely have functional roles in regulating disease-associated gene expressions, with some genes [e.g. caspase 3 (CASP3)] being down-regulated whereas the others [i.e. interleukin 1 receptor, type 2 (IL1R2)] up-regulated. Therefore, our study suggests that suppressing the disease-related genes via epigenetic modification is an important contributor to human longevity.

摘要

人们认识到遗传因素对人类长寿有影响。除了存在长寿基因的假说外,另一种假说是,风险等位基因的低频率会降低长寿人群中与年龄相关疾病的发病率。然而,后者并未得到近期遗传学研究的支持。考虑到表观遗传修饰在基因调控中的关键作用,我们进而推测,长寿个体中与疾病相关基因的抑制可能是通过表观遗传修饰实现的,例如DNA甲基化。为了验证这一假说,我们使用甲基化DNA免疫沉淀测序技术,对4名中国女性百岁老人和4名中年对照者进行了全基因组甲基化谱分析。两组之间观察到626个差异甲基化区域(DMR)。有趣的是,具有这些DMR的基因在与年龄相关的疾病中富集,包括2型糖尿病、心血管疾病、中风和阿尔茨海默病。纳入两名白人个体的甲基化组后,这种模式仍然相当稳定。进一步分析表明,观察到的DMR可能在调节疾病相关基因表达方面具有功能作用,一些基因[如半胱天冬酶3(CASP3)]被下调,而其他基因[即白细胞介素1受体2型(IL1R2)]被上调。因此,我们的研究表明,通过表观遗传修饰抑制疾病相关基因是人类长寿的一个重要因素。

https://cdn.ncbi.nlm.nih.gov/pmc/blobs/2def/4368809/b4b5e79f3fbf/pone.0120388.g001.jpg

文献AI研究员

20分钟写一篇综述,助力文献阅读效率提升50倍。

立即体验

用中文搜PubMed

大模型驱动的PubMed中文搜索引擎

马上搜索

文档翻译

学术文献翻译模型,支持多种主流文档格式。

立即体验