Suppr超能文献

Brg1在中胚层谱系定向中调节增强子激活。

Brg1 modulates enhancer activation in mesoderm lineage commitment.

作者信息

Alexander Jeffrey M, Hota Swetansu K, He Daniel, Thomas Sean, Ho Lena, Pennacchio Len A, Bruneau Benoit G

机构信息

Gladstone Institute of Cardiovascular Disease, San Francisco, CA 94158, USA Roddenberry Center for Stem Cell Biology and Medicine at Gladstone, San Francisco, CA 94158, USA.

Institute of Medical Biology, A*STAR, Singapore 138648.

出版信息

Development. 2015 Apr 15;142(8):1418-30. doi: 10.1242/dev.109496. Epub 2015 Mar 26.

Abstract

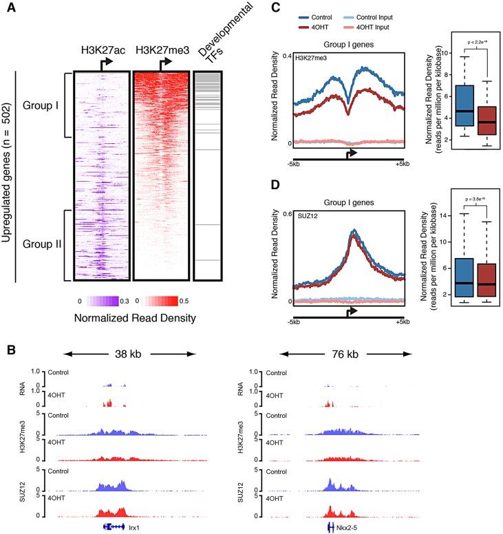
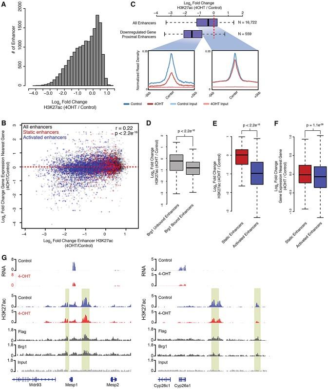
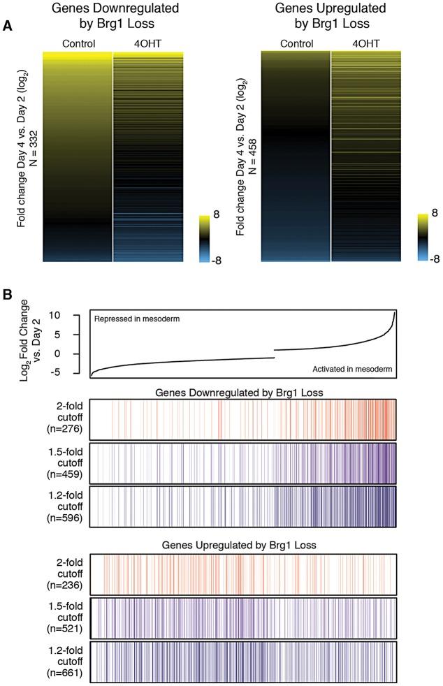
The interplay between different levels of gene regulation in modulating developmental transcriptional programs, such as histone modifications and chromatin remodeling, is not well understood. Here, we show that the chromatin remodeling factor Brg1 is required for enhancer activation in mesoderm induction. In an embryonic stem cell-based directed differentiation assay, the absence of Brg1 results in a failure of cardiomyocyte differentiation and broad deregulation of lineage-specific gene expression during mesoderm induction. We find that Brg1 co-localizes with H3K27ac at distal enhancers and is required for robust H3K27 acetylation at distal enhancers that are activated during mesoderm induction. Brg1 is also required to maintain Polycomb-mediated repression of non-mesodermal developmental regulators, suggesting cooperativity between Brg1 and Polycomb complexes. Thus, Brg1 is essential for modulating active and repressive chromatin states during mesoderm lineage commitment, in particular the activation of developmentally important enhancers. These findings demonstrate interplay between chromatin remodeling complexes and histone modifications that, together, ensure robust and broad gene regulation during crucial lineage commitment decisions.

摘要

不同水平的基因调控在调节发育转录程序(如组蛋白修饰和染色质重塑)中的相互作用尚未得到充分理解。在这里,我们表明染色质重塑因子Brg1是中胚层诱导过程中增强子激活所必需的。在基于胚胎干细胞的定向分化试验中,Brg1的缺失导致心肌细胞分化失败以及中胚层诱导过程中谱系特异性基因表达的广泛失调。我们发现Brg1与H3K27ac在远端增强子处共定位,并且是中胚层诱导过程中被激活的远端增强子上强大的H3K27乙酰化所必需的。Brg1对于维持多梳蛋白介导的非中胚层发育调节因子的抑制也是必需的,这表明Brg1与多梳蛋白复合物之间存在协同作用。因此,Brg1对于中胚层谱系定型过程中调节活性和抑制性染色质状态至关重要,特别是对于发育重要增强子的激活。这些发现证明了染色质重塑复合物和组蛋白修饰之间的相互作用,它们共同确保在关键的谱系定型决定过程中进行强大而广泛的基因调控。

https://cdn.ncbi.nlm.nih.gov/pmc/blobs/abc9/4392595/008bbb270e02/develop-142-109496-g1.jpg

文献AI研究员

20分钟写一篇综述,助力文献阅读效率提升50倍。

立即体验

用中文搜PubMed

大模型驱动的PubMed中文搜索引擎

马上搜索

文档翻译

学术文献翻译模型,支持多种主流文档格式。

立即体验