Suppr超能文献

RNA聚合酶II转录丰度控制裂殖酵母中在有丝分裂上调基因和热休克诱导基因处凝聚素的积累。

RNA pol II transcript abundance controls condensin accumulation at mitotically up-regulated and heat-shock-inducible genes in fission yeast.

作者信息

Nakazawa Norihiko, Sajiki Kenichi, Xu Xingya, Villar-Briones Alejandro, Arakawa Orie, Yanagida Mitsuhiro

机构信息

G0 Cell Unit, Okinawa Institute of Science and Technology Graduate University, Onna-son, Okinawa, 904-0495, Japan.

出版信息

Genes Cells. 2015 Jun;20(6):481-99. doi: 10.1111/gtc.12239. Epub 2015 Apr 6.

Abstract

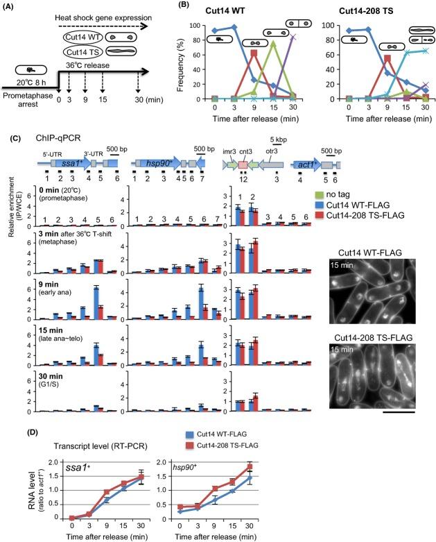
Condensin plays fundamental roles in chromosome dynamics. In this study, we determined the binding sites of condensin on fission yeast (Schizosaccharomyces pombe) chromosomes at the level of nucleotide sequences using chromatin immunoprecipitation (ChIP) and ChIP sequencing (ChIP-seq). We found that condensin binds to RNA polymerase I-, II- and III-transcribed genes during both mitosis and interphase, and we focused on pol II constitutive and inducible genes. Accumulation sites for condensin are distinct from those of cohesin and DNA topoisomerase II. Using cell cycle stage and heat-shock-inducible genes, we show that pol II-mediated transcripts cause condensin accumulation. First, condensin's enrichment on mitotically activated genes was abolished by deleting the sep1(+) gene that encodes an M-phase-specific forkhead transcription factor. Second, by raising the temperature, condensin accumulation was rapidly induced at heat-shock protein genes in interphase and even during mid-mitosis. In interphase, condensin accumulates preferentially during the postreplicative phase. Pol II-mediated transcription was neither repressed nor activated by condensin, as levels of transcripts per se did not change when mutant condensin failed to associate with chromosomal DNA. However, massive chromosome missegregation occurred, suggesting that abundant pol II transcription may require active condensin before proper chromosome segregation.

摘要

凝聚素在染色体动态变化中发挥着重要作用。在本研究中,我们利用染色质免疫沉淀(ChIP)和ChIP测序(ChIP-seq)技术,在核苷酸序列水平上确定了裂殖酵母(粟酒裂殖酵母)染色体上凝聚素的结合位点。我们发现,凝聚素在有丝分裂和间期均与RNA聚合酶I、II和III转录的基因结合,并且我们重点关注了聚合酶II的组成型和诱导型基因。凝聚素的积累位点与黏连蛋白和DNA拓扑异构酶II的积累位点不同。利用细胞周期阶段和热休克诱导基因,我们发现聚合酶II介导的转录本会导致凝聚素积累。首先,通过缺失编码M期特异性叉头转录因子的sep1(+)基因,消除了凝聚素在有丝分裂激活基因上的富集。其次,通过升高温度,凝聚素在间期甚至有丝分裂中期的热休克蛋白基因处迅速积累。在间期,凝聚素优先在复制后阶段积累。凝聚素既不抑制也不激活聚合酶II介导的转录,因为当突变的凝聚素无法与染色体DNA结合时,转录本水平本身并未改变。然而,出现了大量的染色体错分离现象,这表明在正确的染色体分离之前,丰富的聚合酶II转录可能需要活跃的凝聚素。

https://cdn.ncbi.nlm.nih.gov/pmc/blobs/df42/4471619/737e60972942/gtc0020-0481-f1.jpg

文献AI研究员

20分钟写一篇综述,助力文献阅读效率提升50倍。

立即体验

用中文搜PubMed

大模型驱动的PubMed中文搜索引擎

马上搜索

文档翻译

学术文献翻译模型,支持多种主流文档格式。

立即体验