Suppr超能文献

儿童无症状恶性疟原虫感染与自身抗体产生增加、血浆白细胞介素-10水平升高以及针对裂殖子表面蛋白3的抗体有关。

Asymptomatic Plasmodium falciparum infection in children is associated with increased auto-antibody production, high IL-10 plasma levels and antibodies to merozoite surface protein 3.

作者信息

Guiyedi Vincent, Bécavin Christophe, Herbert Fabien, Gray Julian, Cazenave Pierre-André, Kombila Maryvonne, Crisanti Andrea, Fesel Constantin, Pied Sylviane

机构信息

CIIL-Centre for Infection and Immunity of Lille, INSERM U1019 - CNRS UMR 8204, Lille University, Institut Pasteur de Lille, 1, rue du Professeur Calmette, Cedex 59019, Lille, France.

Département de Parasitologie-Mycologie-Médecine Tropicale, Faculté de Médecine de Libreville, Université des Sciences de la Santé, Owendo, Gabon.

出版信息

Malar J. 2015 Apr 16;14:162. doi: 10.1186/s12936-015-0658-7.

Abstract

BACKGROUND

Mechanisms of acquired protection to malaria in asymptomatic Plasmodium falciparum carriers are only partially understood. Among them, the role plays by the self-reactive antibodies has not been clarified yet. In this study, the relationship between repertoires of circulating self-reactive and parasite-specific immunoglobulin G (IgG), their correlation with cytokine levels, and their association with protection against malaria was investigated in asymptomatic Plasmodium falciparum-infected Gabonese children.

METHODS

The diversity of P. falciparum-specific antibody repertoire was analysed using a protein micro-array immunoassay, the total auto-antibody repertoire by quantitative immunoblotting and circulating cytokine levels were measured by ELISA in endemic controls (EC) and P. falciparum-infected children from Gabon with asymptomatic (AM) or mild malaria (MM). The association of self- and parasite-specific antibody repertoires with circulating cytokines was evaluated using single linkage hierarchical clustering, Kruskal-Wallis tests and Spearman's rank correlation.

RESULTS

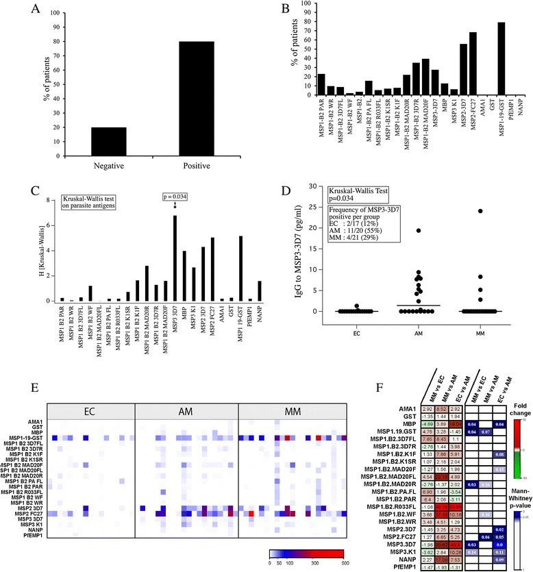
Children with AM exhibited an IgG response to merozoite surface protein 3 (MSP3) but not to MSP1-19, although their levels of total P. falciparum-specific IgG were similar to those in the MM group. Moreover, the asymptomatic children had increased levels of autoantibodies recognising brain antigens. In addition, a correlation between IL-10 levels and parasite load was found in AM and MM children. These two groups also exhibited significant correlations between plasma levels of IL-10 and IFN-γ with age and with total plasma IgG levels. IL-10 and IFN-γ levels were also associated with auto-antibody responses in AM.

CONCLUSIONS

Altogether, these results indicate that a self-reactive polyclonal response associated with increased IgG to MSP3 and high plasma levels of IL-10 and IFN-γ may contribute to protective immune mechanisms triggered in asymptomatic P. falciparum infection in Gabonese children.

摘要

背景

无症状恶性疟原虫携带者获得性疟疾保护机制仅部分为人所知。其中,自身反应性抗体所起的作用尚未阐明。本研究在无症状感染恶性疟原虫的加蓬儿童中,调查了循环自身反应性和寄生虫特异性免疫球蛋白G(IgG)库之间的关系、它们与细胞因子水平的相关性以及它们与疟疾保护作用的关联。

方法

使用蛋白质微阵列免疫测定法分析恶性疟原虫特异性抗体库的多样性,通过定量免疫印迹法分析总自身抗体库,并采用酶联免疫吸附测定法(ELISA)测定加蓬疟疾流行地区对照儿童(EC)以及无症状(AM)或轻度疟疾(MM)的恶性疟原虫感染儿童的循环细胞因子水平。使用单链分层聚类、Kruskal-Wallis检验和Spearman等级相关性评估自身和寄生虫特异性抗体库与循环细胞因子的关联。

结果

AM组儿童对裂殖子表面蛋白3(MSP3)呈现IgG反应,但对MSP1-19无反应,尽管其恶性疟原虫特异性IgG总体水平与MM组相似。此外,无症状儿童识别脑抗原的自身抗体水平升高。另外,在AM组和MM组儿童中发现IL-10水平与寄生虫载量之间存在相关性。这两组儿童血浆中IL-10和IFN-γ水平与年龄以及总血浆IgG水平之间也呈现显著相关性。IL-10和IFN-γ水平还与AM组的自身抗体反应相关。

结论

总体而言,这些结果表明,与针对MSP3的IgG增加以及血浆中IL-10和IFN-γ高水平相关的自身反应性多克隆反应,可能有助于加蓬儿童无症状恶性疟原虫感染中触发的保护性免疫机制。

https://cdn.ncbi.nlm.nih.gov/pmc/blobs/024d/4419484/b824e7359259/12936_2015_658_Fig1_HTML.jpg

文献AI研究员

20分钟写一篇综述,助力文献阅读效率提升50倍。

立即体验

用中文搜PubMed

大模型驱动的PubMed中文搜索引擎

马上搜索

文档翻译

学术文献翻译模型,支持多种主流文档格式。

立即体验