Suppr超能文献

对CBP/β-连环蛋白信号通路进行治疗性靶向可减少癌症干细胞样群体,并与顺铂协同抑制EBV阳性鼻咽癌细胞的生长。

Therapeutic targeting of CBP/β-catenin signaling reduces cancer stem-like population and synergistically suppresses growth of EBV-positive nasopharyngeal carcinoma cells with cisplatin.

作者信息

Chan King Chi, Chan Lai Sheung, Ip Joseph Chok Yan, Lo Carman, Yip Timothy Tak Chun, Ngan Roger Kai Cheong, Wong Ricky Ngok Shun, Lo Kwok Wai, Ng Wai Tong, Lee Anne Wing Mui, Tsao George Sai Wah, Kahn Michael, Lung Maria Li, Mak Nai Ki

机构信息

Department of Biology, Hong Kong Baptist University, P.R., China.

Department of Clinical Oncology, University of Hong Kong, P.R., China.

出版信息

Sci Rep. 2015 Apr 21;5:9979. doi: 10.1038/srep09979.

Abstract

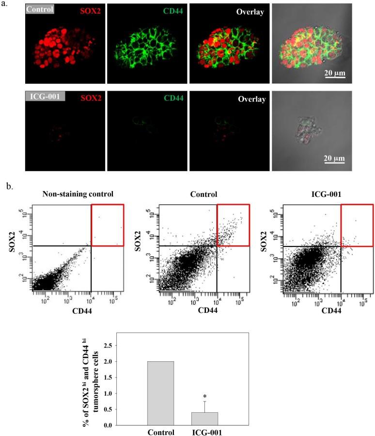
Nasopharyngeal carcinoma (NPC) is an EBV-associated epithelial malignancy prevalent in southern China. Presence of treatment-resistant cancer stem cells (CSC) may associate with tumor relapse and metastasis in NPC. ICG-001 is a specific CBP/β-catenin antagonist that can block CBP/β-catenin-mediated transcription of stem cell associated genes and enhance p300/β-catenin-mediated transcription, thereby reducing the CSC-like population via forced differentiation. In this study, we aimed to evaluate the effect of ICG-001 on the CSC-like population, and the combination effect of ICG-001 with cisplatin in the C666-1 EBV-positive NPC cells. Results showed that ICG-001 inhibited C666-1 cell growth and reduced expression of CSC-associated proteins with altered expression of epithelial-mesenchymal transition (EMT) markers. ICG-001 also inhibited C666-1 tumor sphere formation, accompanied with reduced SOX2(hi)/CD44(hi) CSC-like population. ICG-001 was also found to restore the expression of a tumor suppressive microRNA-145 (miR-145). Ectopic expression of miR-145 effectively repressed SOX2 protein expression and inhibited tumor sphere formation. Combination of ICG-001 with cisplatin synergistically suppressed in vitro growth of C666-1 cells and significantly suppressed growth of NPC xenografts. These results suggested that therapeutically targeting of the CBP/β-catenin signaling pathway with ICG-001 can effectively reduce the CSC-like population and combination with cisplatin can effectively suppress the growth of NPC.

摘要

鼻咽癌(NPC)是一种与EB病毒相关的上皮性恶性肿瘤,在中国南方地区较为常见。存在对治疗耐药的癌症干细胞(CSC)可能与鼻咽癌的肿瘤复发和转移有关。ICG - 001是一种特异性的CBP/β-连环蛋白拮抗剂,它可以阻断CBP/β-连环蛋白介导的干细胞相关基因的转录,并增强p300/β-连环蛋白介导的转录,从而通过强制分化减少CSC样细胞群。在本研究中,我们旨在评估ICG - 001对CSC样细胞群的影响,以及ICG - 001与顺铂联合对C666 - 1 EBV阳性鼻咽癌细胞的作用。结果表明,ICG - 001抑制C666 - 1细胞生长,降低CSC相关蛋白的表达,同时上皮-间质转化(EMT)标志物的表达也发生改变。ICG - 001还抑制C666 - 1肿瘤球的形成,同时伴有SOX2(hi)/CD44(hi) CSC样细胞群的减少。还发现ICG - 001可恢复肿瘤抑制性微小RNA - 145(miR - 145)的表达。miR - 145的异位表达有效抑制SOX2蛋白表达并抑制肿瘤球形成。ICG - 001与顺铂联合可协同抑制C666 - 1细胞的体外生长,并显著抑制鼻咽癌异种移植瘤的生长。这些结果表明,用ICG - 001靶向治疗CBP/β-连环蛋白信号通路可有效减少CSC样细胞群,与顺铂联合可有效抑制鼻咽癌的生长。

https://cdn.ncbi.nlm.nih.gov/pmc/blobs/56eb/4404684/d7d9eb35ae47/srep09979-f1.jpg

文献AI研究员

20分钟写一篇综述,助力文献阅读效率提升50倍。

立即体验

用中文搜PubMed

大模型驱动的PubMed中文搜索引擎

马上搜索

文档翻译

学术文献翻译模型,支持多种主流文档格式。

立即体验