Suppr超能文献

保留胰岛素分泌能力和体重减轻是接受Roux-en-Y胃旁路手术的2型糖尿病患者血糖控制的主要预测因素。

Preserved Insulin Secretory Capacity and Weight Loss Are the Predominant Predictors of Glycemic Control in Patients With Type 2 Diabetes Randomized to Roux-en-Y Gastric Bypass.

作者信息

Nguyen Kim T, Billington Charles J, Vella Adrian, Wang Qi, Ahmed Leaque, Bantle John P, Bessler Marc, Connett John E, Inabnet William B, Thomas Avis, Ikramuddin Sayeed, Korner Judith

机构信息

Division of Endocrinology, Department of Medicine, Columbia University Medical Center, New York, NY.

Division of Endocrinology and Diabetes, Department of Medicine, University of Minnesota, Minneapolis, MN.

出版信息

Diabetes. 2015 Sep;64(9):3104-10. doi: 10.2337/db14-1870. Epub 2015 Apr 21.

Abstract

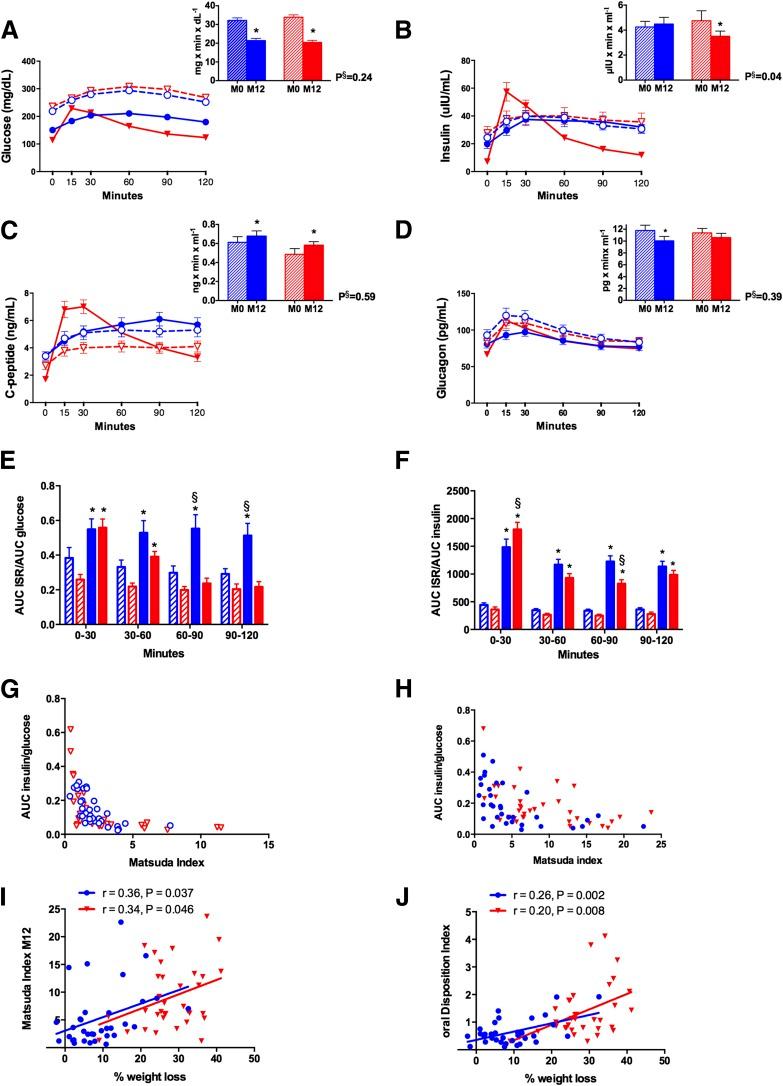
Improvement in type 2 diabetes after Roux-en-Y gastric bypass (RYGB) has been attributed partly to weight loss, but mechanisms beyond weight loss remain unclear. We performed an ancillary study to the Diabetes Surgery Study to assess changes in incretins, insulin sensitivity, and secretion 1 year after randomization to lifestyle modification and intensive medical management (LS/IMM) alone (n = 34) or in conjunction with RYGB (n = 34). The RYGB group lost more weight and had greater improvement in HbA1c. Fasting glucose was lower after RYGB than after LS/IMM, although the glucose area under the curve decreased comparably for both groups. Insulin sensitivity increased in both groups. Insulin secretion was unchanged after LS/IMM but decreased after RYGB, except for a rapid increase during the first 30 min after meal ingestion. Glucagon-like peptide 1 (GLP-1) was substantially increased after RYGB, while gastric inhibitory polypeptide and glucagon decreased. Lower HbA1c was most strongly correlated with the percentage of weight loss for both groups. At baseline, a greater C-peptide index and 90-min postprandial C-peptide level were predictive of lower HbA1c at 1 year after RYGB. β-Cell glucose sensitivity, which improved only after RYGB, and improved disposition index were associated with lower HbA1c in both groups, independent of weight loss. Weight loss and preserved β-cell function both predominantly determine the greatest glycemic benefit after RYGB.

摘要

胃旁路手术(RYGB)后2型糖尿病病情的改善部分归因于体重减轻,但其体重减轻以外的机制仍不清楚。我们对糖尿病手术研究进行了一项辅助研究,以评估随机分组后1年时,仅接受生活方式干预和强化药物治疗(LS/IMM)(n = 34)或联合RYGB(n = 34)的患者的肠促胰岛素、胰岛素敏感性及分泌的变化。RYGB组体重减轻更多,糖化血红蛋白(HbA1c)改善更明显。RYGB术后空腹血糖低于LS/IMM组,尽管两组的曲线下葡萄糖面积下降程度相当。两组的胰岛素敏感性均增加。LS/IMM组胰岛素分泌无变化,而RYGB组胰岛素分泌减少,但餐后30分钟内迅速增加。RYGB术后胰高血糖素样肽1(GLP-1)显著增加,而胃抑制多肽和胰高血糖素减少。两组中,较低的HbA1c与体重减轻百分比的相关性最强。在基线时,较高的C肽指数和餐后90分钟C肽水平可预测RYGB术后1年较低的HbA1c。仅在RYGB术后改善的β细胞葡萄糖敏感性及改善的处置指数与两组较低 HbA1c相关,且独立于体重减轻。体重减轻和保留的β细胞功能均主要决定了RYGB术后最大的血糖获益。

https://cdn.ncbi.nlm.nih.gov/pmc/blobs/1b7c/4542441/5256b368293a/db141870f1.jpg

文献AI研究员

20分钟写一篇综述,助力文献阅读效率提升50倍。

立即体验

用中文搜PubMed

大模型驱动的PubMed中文搜索引擎

马上搜索

文档翻译

学术文献翻译模型,支持多种主流文档格式。

立即体验