Suppr超能文献

Xist长链非编码RNA通过组蛋白去乙酰化酶3(HDAC3)直接与SHARP相互作用,使转录沉默。

The Xist lncRNA interacts directly with SHARP to silence transcription through HDAC3.

作者信息

McHugh Colleen A, Chen Chun-Kan, Chow Amy, Surka Christine F, Tran Christina, McDonel Patrick, Pandya-Jones Amy, Blanco Mario, Burghard Christina, Moradian Annie, Sweredoski Michael J, Shishkin Alexander A, Su Julia, Lander Eric S, Hess Sonja, Plath Kathrin, Guttman Mitchell

机构信息

Division of Biology and Biological Engineering, California Institute of Technology, Pasadena, California 91125, USA.

Broad Institute of MIT and Harvard, Cambridge, Massachusetts 02139, USA.

出版信息

Nature. 2015 May 14;521(7551):232-6. doi: 10.1038/nature14443. Epub 2015 Apr 27.

Abstract

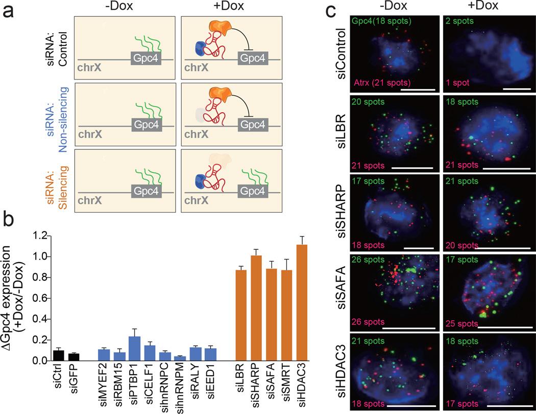
Many long non-coding RNAs (lncRNAs) affect gene expression, but the mechanisms by which they act are still largely unknown. One of the best-studied lncRNAs is Xist, which is required for transcriptional silencing of one X chromosome during development in female mammals. Despite extensive efforts to define the mechanism of Xist-mediated transcriptional silencing, we still do not know any proteins required for this role. The main challenge is that there are currently no methods to comprehensively define the proteins that directly interact with a lncRNA in the cell. Here we develop a method to purify a lncRNA from cells and identify proteins interacting with it directly using quantitative mass spectrometry. We identify ten proteins that specifically associate with Xist, three of these proteins--SHARP, SAF-A and LBR--are required for Xist-mediated transcriptional silencing. We show that SHARP, which interacts with the SMRT co-repressor that activates HDAC3, is not only essential for silencing, but is also required for the exclusion of RNA polymerase II (Pol II) from the inactive X. Both SMRT and HDAC3 are also required for silencing and Pol II exclusion. In addition to silencing transcription, SHARP and HDAC3 are required for Xist-mediated recruitment of the polycomb repressive complex 2 (PRC2) across the X chromosome. Our results suggest that Xist silences transcription by directly interacting with SHARP, recruiting SMRT, activating HDAC3, and deacetylating histones to exclude Pol II across the X chromosome.

摘要

许多长链非编码RNA(lncRNA)会影响基因表达,但其作用机制仍大多未知。研究最为深入的lncRNA之一是Xist,它在雌性哺乳动物发育过程中对一条X染色体的转录沉默是必需的。尽管人们为确定Xist介导的转录沉默机制付出了巨大努力,但我们仍然不知道发挥这一作用所需的任何蛋白质。主要挑战在于,目前尚无方法全面确定细胞中与lncRNA直接相互作用的蛋白质。在此,我们开发了一种从细胞中纯化lncRNA并使用定量质谱法直接鉴定与其相互作用蛋白质的方法。我们鉴定出十种与Xist特异性结合的蛋白质,其中三种蛋白质——SHARP、SAF-A和LBR——是Xist介导的转录沉默所必需的。我们发现,与激活HDAC3的SMRT共抑制因子相互作用的SHARP不仅对沉默至关重要,而且对于将RNA聚合酶II(Pol II)从失活的X染色体上排除也是必需的。SMRT和HDAC3对于沉默和Pol II排除也都是必需的。除了沉默转录外,SHARP和HDAC3对于Xist介导的多梳抑制复合物2(PRC2)在X染色体上的募集也是必需的。我们的结果表明,Xist通过直接与SHARP相互作用、募集SMRT、激活HDAC3以及使组蛋白去乙酰化以在整个X染色体上排除Pol II来沉默转录。

https://cdn.ncbi.nlm.nih.gov/pmc/blobs/c3c6/4516396/b4166fa060cc/nihms677968f5.jpg

文献AI研究员

20分钟写一篇综述,助力文献阅读效率提升50倍。

立即体验

用中文搜PubMed

大模型驱动的PubMed中文搜索引擎

马上搜索

文档翻译

学术文献翻译模型,支持多种主流文档格式。

立即体验