Suppr超能文献

长链非编码RNA HOXB-AS4促进头颈部鳞状细胞癌的肿瘤恶性表型并作为预后标志物。

LncRNA HOXB-AS4 Promotes Tumor Malignant Phenotype in Head and Neck Squamous Cell Carcinoma and Serves as a Prognosis Marker.

作者信息

Lv Shanshan, Guo Jie, Du Lin, Luo Yanwei, Tian Hao, Liu Yan

机构信息

Hunan Cancer Hospital and The Affiliated Cancer Hospital of Xiangya School of Medicine, Central South University, Changsha, 410013, Hunan, China.

Department of Blood Transfusion, The Third Xiangya Hospital of Central South University, Changsha, China.

出版信息

J Cancer. 2025 Jul 1;16(9):2997-3014. doi: 10.7150/jca.111037. eCollection 2025.

Abstract

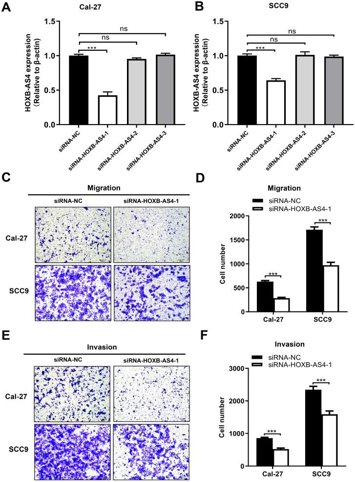
Head and neck squamous cell carcinoma (HNSCC) is the most common malignant tumor in the head and neck with a high suicide rate. Numerous studies have indicated that lncRNAs play a significant role in tumor occurrence and development, and that they may serve as promising diagnostic markers and therapeutic targets. The lncRNA HOXB-AS4 is substantially expressed in HNSCC; this work aimed to clarify the role of HOXB-AS4 in HNSCC and to further investigate its potential mode of action. In this study, bioinformatics analysis was utilized to identify differentially expressed lncRNAs from RNA-seq data in the TCGA-HNSCC data set. The effect of lncRNA on HNSCC cell function was assessed using cell function tests. The probable downstream target mRNA of lncRNA was discovered after analyzing the differential mRNA and reviewing the literature. Mass spectrometry was utilized to investigate the signaling pathways it may control. RT-qPCR and western blotting were employed to confirm its regulatory action. HOXB-AS4 was abnormally overexpressed in HNSCC, which was related with poor clinical characteristics and prognosis, as well as promoting HNSCC cell migration, invasion, proliferation, and clone formation. The elevated expression of HOXB-AS4 in HNSCC may play a role in tumor promotion by influencing the HOXB7 gene located on the same chromosome, thereby activating the phosphorylation of AKT. HOXB-AS4 may promote malignancy in HNSCC by controlling the HOXB7/AKT pathway.

摘要

头颈部鳞状细胞癌(HNSCC)是头颈部最常见的恶性肿瘤,自杀率很高。众多研究表明,长链非编码RNA(lncRNAs)在肿瘤的发生和发展中起重要作用,并且它们可能作为有前景的诊断标志物和治疗靶点。lncRNA HOXB-AS4在HNSCC中大量表达;这项工作旨在阐明HOXB-AS4在HNSCC中的作用,并进一步研究其潜在的作用模式。在本研究中,利用生物信息学分析从TCGA-HNSCC数据集中的RNA测序数据中鉴定差异表达的lncRNAs。使用细胞功能测试评估lncRNA对HNSCC细胞功能的影响。在分析差异mRNA并查阅文献后,发现了lncRNA可能的下游靶标mRNA。利用质谱法研究其可能调控的信号通路。采用逆转录-定量聚合酶链反应(RT-qPCR)和蛋白质免疫印迹法来证实其调控作用。HOXB-AS4在HNSCC中异常高表达,这与不良的临床特征和预后相关,并且促进HNSCC细胞迁移、侵袭、增殖和克隆形成。HOXB-AS4在HNSCC中的高表达可能通过影响位于同一条染色体上的HOXB7基因发挥促肿瘤作用,从而激活AKT的磷酸化。HOXB-AS4可能通过调控HOXB7/AKT通路促进HNSCC的恶性进展。

https://cdn.ncbi.nlm.nih.gov/pmc/blobs/d675/12244335/90540506ddb6/jcav16p2997g001.jpg

文献AI研究员

20分钟写一篇综述,助力文献阅读效率提升50倍。

立即体验

用中文搜PubMed

大模型驱动的PubMed中文搜索引擎

马上搜索

文档翻译

学术文献翻译模型,支持多种主流文档格式。

立即体验