Suppr超能文献

PLAGL2作为胰腺癌的一种预后生物标志物和上皮-间质转化促进因子。

PLAGL2 as a prognostic biomarker and an EMT-promoting factor in PDAC.

作者信息

Yang Yan-Hui, Wang Hao, Xing Zhe-Hua, Bai Qian-Qian, Liu Wei-Feng, Li Da-Huan, Zhang Chi, Zhang Shu-Min, Liu Fang-Fei, Liu Yu-Bo, Fan Hua

机构信息

The First Affiliated Hospital, and College of Clinical Medicine of Henan, University of Science and Technology, No. 24 Jing-Hua Road, Luoyang, 471003, Henan Province, China.

出版信息

Sci Rep. 2025 Jul 14;15(1):25425. doi: 10.1038/s41598-025-09591-x.

Abstract

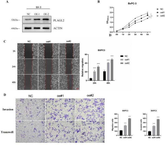
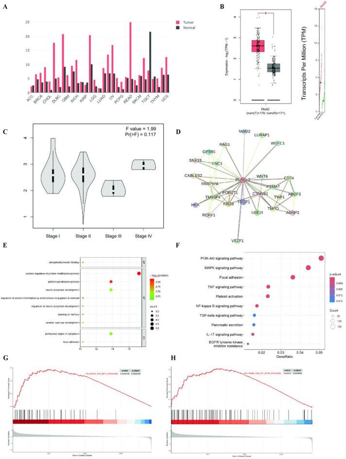
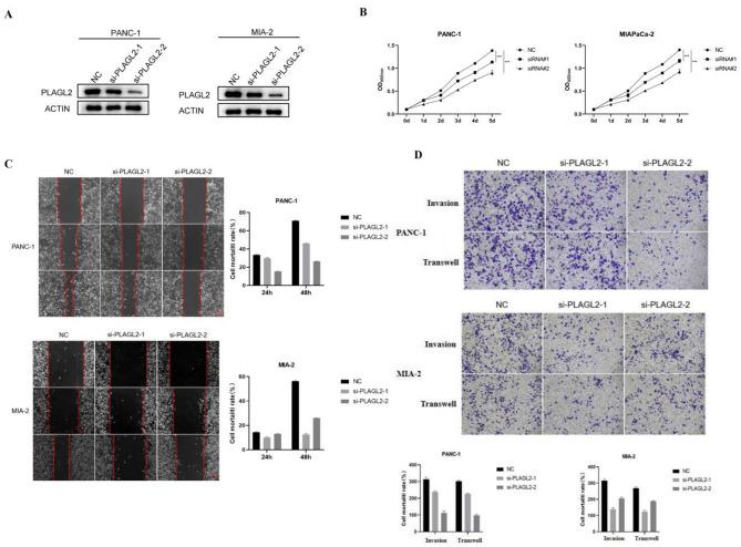
Pancreatic ductal adenocarcinoma (PDAC), the most prevalent form of pancreatic malignancy, is characterized by its aggressive nature and high mortality rate, with a 5-year survival rate in China of only 9.9%. Polymorphic adenoma gene-like 2 (PLAGL2) has been implicated in the development of various digestive tract tumors, including hepatocellular carcinoma, gastric carcinoma, and colorectal carcinoma, and it influences tumor progression through multiple pathways. However, the specific role and mechanism of PLAGL2 in PDAC requires further investigation. The objective of this study was to evaluate the expression level of PLAGL2 in PDAC and its association with clinical parameters, thereby assessing its prognostic significance for PDAC, and its impact on the malignant process. We first analyzed the expression of PLAGL2 in pancreatic ductal adenocarcinoma (PDAC) via multiple databases, including TCGA and GTEx, to investigate its associated enrichment pathways. We subsequently examined the expression of PLAGL2 via immunohistochemistry and PCR in PDAC tumor tissue samples from our hospital, explored the relationships between PLAGL2 expression and clinical features, and evaluated the predictive value of PLAGL2 for the survival of PDAC patients. we investigated the effect of PLAGL2 on the epithelial‒mesenchymal transition (EMT) process by examining its association with the expression of EMT-related proteins. Finally, We confirmed that PLAGL2 facilitates the proliferation, invasion, and migration of PDAC using conventional cellular assays. The immunohistochemistry and PCR results, combined with the results of GEPIA analysis, indicated that PLAGL2 was significantly overexpressed in patients with pancreatic ductal adenocarcinoma (PDAC). GO analysis revealed that PLAGL2 was intricately linked to protein modification and regulation, as well as nerve projection development. The KEGG and GSEA enrichment analyses indicated that several signaling pathways, including the PI3K-AKT pathway, were significantly enriched, particularly in relation to EMT. The characterization of PLAGL2 expression and its clinicopathological features indicated that high PLAGL2 expression was associated with poor prognosis in PDAC patients and was positively correlated with TNM stge, TNM: T,TNM: N, Tumor size, Nerve infiltration and other clinical characteristics of the tumor. Immunohistochemical analysis suggested that PLAGL2 plays a role in enhancing the epithelial-to-mesenchymal transition (EMT) process in PDAC. By knocking down or overexpressing PLAGL2 in PDAC cell lines and conducting a series of cellular experiments, we ultimately demonstrated that low expression of PLAGL2 inhibits proliferation, migration, and invasion in PDAC, while high expression of PLAGL2 promotes these processes. This study demonstrated that the expression level of PLAGL2 serves as a predictive biomarker for survival in patients with pancreatic ductal adenocarcinoma (PDAC). It is associated with clinical features, including TNM stge, Tumor size, Nerve infiltration, and it also plays a role in promoting epithelial‒mesenchymal transition (EMT) in PDAC, and promotes the proliferation, migration and invasion of PDAC.

摘要

胰腺导管腺癌(PDAC)是胰腺癌最常见的形式,其特点是侵袭性强、死亡率高,在中国5年生存率仅为9.9%。多形性腺瘤样基因2(PLAGL2)与包括肝细胞癌、胃癌和结直肠癌在内的多种消化道肿瘤的发生发展有关,并通过多种途径影响肿瘤进展。然而,PLAGL2在PDAC中的具体作用和机制尚需进一步研究。本研究的目的是评估PLAGL2在PDAC中的表达水平及其与临床参数的关系,从而评估其对PDAC的预后意义及其对恶性进程的影响。我们首先通过包括TCGA和GTEx在内的多个数据库分析PLAGL2在胰腺导管腺癌(PDAC)中的表达,以研究其相关的富集途径。随后,我们通过免疫组织化学和PCR检测了我院PDAC肿瘤组织样本中PLAGL2的表达,探讨了PLAGL2表达与临床特征之间的关系,并评估了PLAGL2对PDAC患者生存的预测价值。我们通过检测PLAGL2与上皮-间质转化(EMT)相关蛋白表达的关联,研究了PLAGL2对上皮-间质转化(EMT)过程的影响。最后,我们使用传统细胞实验证实PLAGL2促进了PDAC的增殖、侵袭和迁移。免疫组织化学和PCR结果,结合GEPIA分析结果,表明PLAGL2在胰腺导管腺癌(PDAC)患者中显著过表达。基因本体(GO)分析显示PLAGL2与蛋白质修饰和调控以及神经突起发育密切相关。京都基因与基因组百科全书(KEGG)和基因集富集分析(GSEA)表明,包括PI3K-AKT途径在内的几种信号通路显著富集,特别是与EMT相关。PLAGL2表达及其临床病理特征的表征表明,PLAGL2高表达与PDAC患者预后不良相关,且与TNM分期、肿瘤大小、神经浸润等肿瘤临床特征呈正相关。免疫组织化学分析表明PLAGL2在增强PDAC上皮-间质转化(EMT)过程中发挥作用。通过在PDAC细胞系中敲低或过表达PLAGL2并进行一系列细胞实验,我们最终证明PLAGL2低表达抑制PDAC的增殖、迁移和侵袭,而PLAGL2高表达促进这些过程。本研究表明,PLAGL2的表达水平可作为胰腺导管腺癌(PDAC)患者生存的预测生物标志物。它与包括TNM分期、肿瘤大小、神经浸润等临床特征相关,并且在促进PDAC上皮-间质转化(EMT)中发挥作用,促进PDAC的增殖、迁移和侵袭。

https://cdn.ncbi.nlm.nih.gov/pmc/blobs/6929/12260021/5e473a93f66f/41598_2025_9591_Fig1_HTML.jpg

文献AI研究员

20分钟写一篇综述,助力文献阅读效率提升50倍。

立即体验

用中文搜PubMed

大模型驱动的PubMed中文搜索引擎

马上搜索

文档翻译

学术文献翻译模型,支持多种主流文档格式。

立即体验