Suppr超能文献

肝实质细胞特异性 Smad4 缺失通过促进 CXCL10/CXCR3 依赖的 CD8+T 细胞介导的抗肿瘤免疫抑制肝癌发生。

Hepatocyte-specific Smad4 deficiency inhibits hepatocarcinogenesis by promoting CXCL10/CXCR3-dependent CD8- T cell-mediated anti-tumor immunity.

机构信息

The College of Life Science and Bioengineering, Beijing Jiaotong University, Beijing, China.

Department of Hepatobiliary Surgery, Peking University People's Hospital, Beijing, China.

出版信息

Theranostics. 2024 Sep 9;14(15):5853-5868. doi: 10.7150/thno.97276. eCollection 2024.

Abstract

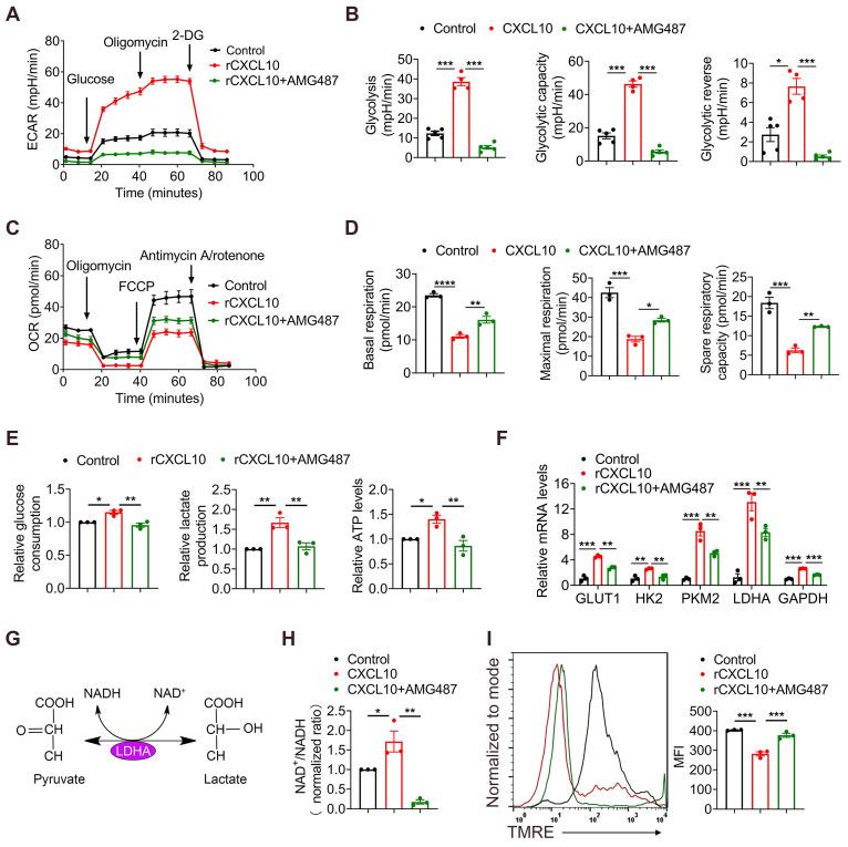
Sma mothers against decapentaplegic homologue 4 (Smad4) is a key mediator of the transforming growth factor β (TGF-β) pathway and plays complex and contradictory roles in hepatocellular carcinoma (HCC). However, the specific role of Smad4 in hepatocytes in regulating hepatocarcinogenesis remains poorly elucidated. A diethylnitrosamine/carbon tetrachloride-induced HCC model was established in mice with hepatocyte-specific Smad4 deletion (Alb) and liver tumorigenesis was monitored. Immune cell infiltration was examined by immunofluorescence and fluorescence activated cell sorting (FACS). Cytokine secretion, glycolysis, signal pathway, and single-cell RNA sequencing were analysed for mechanism. Alb mice exhibited significantly fewer and smaller liver tumor nodules, less fibrosis, reduced myeloid-derived suppressor cell infiltration and increased CD8 T cell infiltration. Smad4 deletion in hepatocytes enhanced C-X-C motif ligand 10 (CXCL10) secretion, promoting tumor necrosis factor-α (TNF-α) production in CD8 T cells. The loss of Smad4 activated the CXCL10/mammalian target of rapamycin (mTOR)/lactate dehydrogenase A (LDHA) pathway, which increased glycolytic activity in CD8 T cells. HCC patients with high Smad4 expression exhibited decreased CD8 T cell infiltration and altered glycolysis. Our results demonstrate that Smad4 in hepatocytes promotes hepatocarcinogenesis and is a potential and candidate target for the prevention and therapy of HCC.

摘要

Sma 母亲对抗 decapentaplegic 同源物 4(Smad4)是转化生长因子 β(TGF-β)途径的关键介质,在肝细胞癌(HCC)中发挥复杂而矛盾的作用。然而,Smad4 在肝细胞中调节肝癌发生的具体作用仍不清楚。

我们在具有肝细胞特异性 Smad4 缺失(Alb)的小鼠中建立了二乙基亚硝胺/四氯化碳诱导的 HCC 模型,并监测了肝肿瘤发生情况。通过免疫荧光和荧光激活细胞分选(FACS)检查免疫细胞浸润情况。分析了细胞因子分泌、糖酵解、信号通路和单细胞 RNA 测序,以探讨其机制。

Alb 小鼠的肝肿瘤结节数量明显减少且体积较小,纤维化程度降低,髓系来源抑制细胞浸润减少,CD8 T 细胞浸润增加。肝细胞中 Smad4 的缺失增强了 C-X-C 基序配体 10(CXCL10)的分泌,促进了 CD8 T 细胞中肿瘤坏死因子-α(TNF-α)的产生。Smad4 的缺失激活了 CXCL10/哺乳动物雷帕霉素靶蛋白(mTOR)/乳酸脱氢酶 A(LDHA)通路,增加了 CD8 T 细胞的糖酵解活性。Smad4 高表达的 HCC 患者表现出 CD8 T 细胞浸润减少和糖酵解改变。

我们的研究结果表明,肝细胞中的 Smad4 促进了肝癌的发生,是预防和治疗 HCC 的潜在候选靶点。

https://cdn.ncbi.nlm.nih.gov/pmc/blobs/3e62/11426237/8d7dfd39dc32/thnov14p5853g001.jpg

文献AI研究员

20分钟写一篇综述,助力文献阅读效率提升50倍。

立即体验

用中文搜PubMed

大模型驱动的PubMed中文搜索引擎

马上搜索

文档翻译

学术文献翻译模型,支持多种主流文档格式。

立即体验