Suppr超能文献

regorafenib 联合 PD1 阻断通过诱导肝细胞癌中 CXCL10 的表达增加 CD8 T 细胞浸润。

Regorafenib combined with PD1 blockade increases CD8 T-cell infiltration by inducing CXCL10 expression in hepatocellular carcinoma.

机构信息

Edwin L. Steele Laboratories for Tumor Biology, Department of Radiation Oncology, Massachusetts General Hospital, Boston, Massachusetts, USA.

Institute of Pathology, University Hospital Cologne, Cologne, Germany.

出版信息

J Immunother Cancer. 2020 Nov;8(2). doi: 10.1136/jitc-2020-001435.

Abstract

BACKGROUND AND PURPOSE

Combining inhibitors of vascular endothelial growth factor and the programmed cell death protein 1 (PD1) pathway has shown efficacy in multiple cancers, but the disease-specific and agent-specific mechanisms of benefit remain unclear. We examined the efficacy and defined the mechanisms of benefit when combining regorafenib (a multikinase antivascular endothelial growth factor receptor inhibitor) with PD1 blockade in murine hepatocellular carcinoma (HCC) models.

BASIC PROCEDURES

We used orthotopic models of HCC in mice with liver damage to test the effects of regorafenib-dosed orally at 5, 10 or 20 mg/kg daily-combined with anti-PD1 antibodies (10 mg/kg intraperitoneally thrice weekly). We evaluated the effects of therapy on tumor vasculature and immune microenvironment using immunofluorescence, flow cytometry, RNA-sequencing, ELISA and pharmacokinetic/pharmacodynamic studies in mice and in tissue and blood samples from patients with cancer.

MAIN FINDINGS

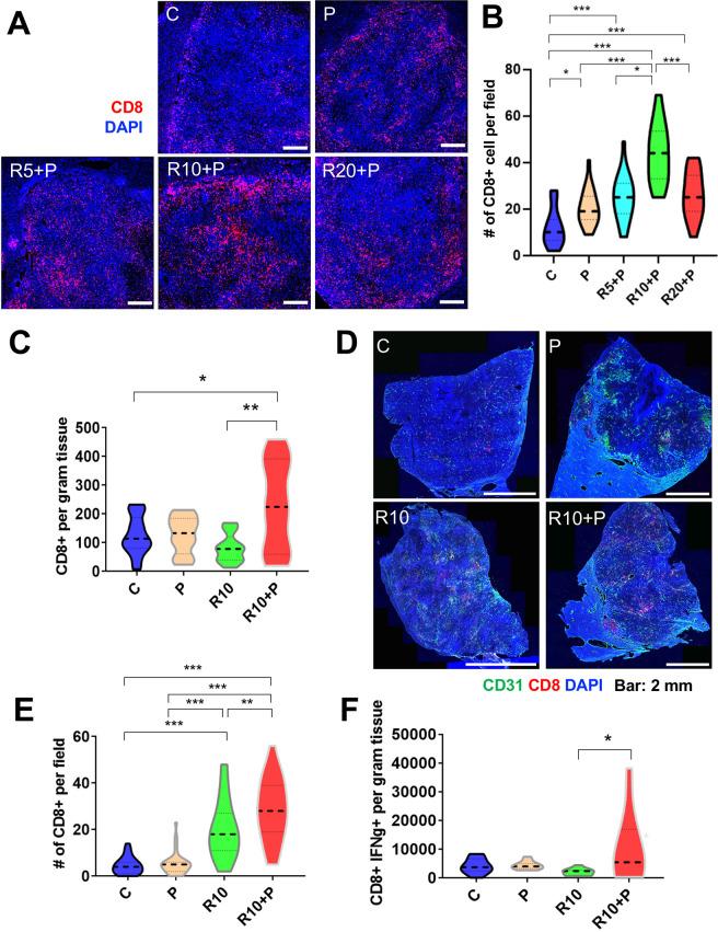
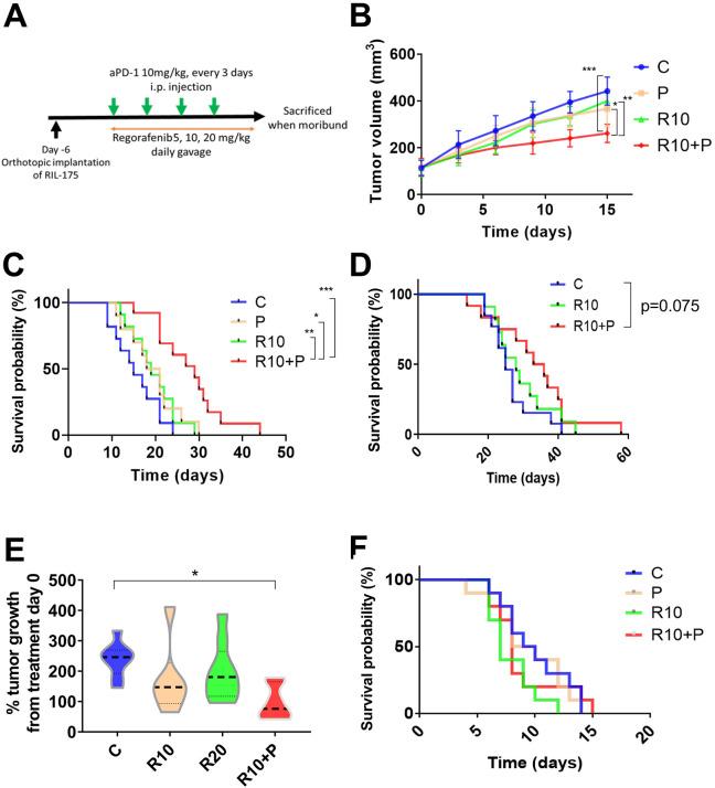
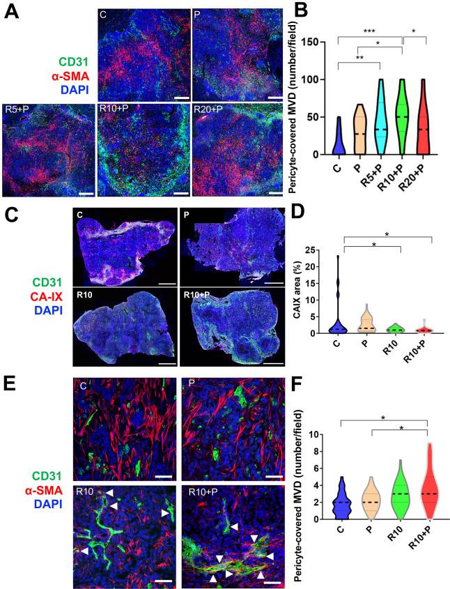
Regorafenib/anti-PD1 combination therapy increased survival compared with regofarenib or anti-PD1 alone in a regorafenib dose-dependent manner. Combination therapy increased regorafenib uptake into the tumor tissues by normalizing the HCC vasculature and increasing CD8 T-cell infiltration and activation at an intermediate regorafenib dose. The efficacy of regorafenib/anti-PD1 therapy was compromised in mice lacking functional T cells (-deficient mice). Regorafenib treatment increased the transcription and protein expression of CXCL10-a ligand for CXCR3 expressed on tumor-infiltrating lymphocytes-in murine HCC and in blood of patients with HCC. Using -deficient mice, we demonstrate that CXCR3 mediated the increased intratumoral CD8 T-cell infiltration and the added survival benefit when regorafenib was combined with anti-PD1 therapy.

PRINCIPAL CONCLUSIONS

Judicious regorafenib/anti-PD1 combination therapy can inhibit tumor growth and increase survival by normalizing tumor vasculature and increasing intratumoral CXCR3+CD8 T-cell infiltration through elevated CXCL10 expression in HCC cells.

摘要

背景与目的

在多种癌症中,联合使用血管内皮生长因子抑制剂和程序性细胞死亡蛋白 1(PD1)通路抑制剂已显示出疗效,但疾病特异性和药物特异性获益机制仍不清楚。我们研究了在小鼠肝细胞癌(HCC)模型中联合使用regorafenib(一种多激酶抗血管内皮生长因子受体抑制剂)和 PD1 阻断剂的疗效,并确定了获益机制。

基本程序

我们使用小鼠肝损伤的原位 HCC 模型,测试了每天口服给药 5、10 或 20mg/kg 的 regorafenib 联合抗 PD1 抗体(每周三次腹膜内注射 10mg/kg)的疗效。我们通过免疫荧光、流式细胞术、RNA 测序、ELISA 以及在小鼠和癌症患者的组织和血液样本中的药代动力学/药效学研究,评估了治疗对肿瘤血管和免疫微环境的影响。

主要发现

与单独使用 regorafenib 或抗 PD1 相比,regorafenib/抗 PD1 联合治疗以 regorafenib 剂量依赖的方式增加了生存时间。联合治疗通过使 HCC 血管正常化并增加 CD8 T 细胞浸润和激活来增加肿瘤组织中 regorafenib 的摄取,在中等剂量的 regorafenib 时效果最佳。在缺乏功能性 T 细胞的小鼠(-缺陷小鼠)中,regorafenib/抗 PD1 治疗的疗效受损。Regorafenib 治疗增加了 CXCL10 的转录和蛋白表达-CXCR3 的配体,在小鼠 HCC 中和 HCC 患者的血液中表达。使用-缺陷小鼠,我们证明了 CXCR3 通过增加肿瘤内 CD8 T 细胞浸润和增加生存获益来介导 regorafenib 与抗 PD1 治疗联合时的作用。

主要结论

明智地联合使用 regorafenib/抗 PD1 治疗可以通过使肿瘤血管正常化和增加肿瘤内 CXCR3+CD8 T 细胞浸润来抑制肿瘤生长并提高生存率,这是通过 HCC 细胞中 CXCL10 表达的升高实现的。

https://cdn.ncbi.nlm.nih.gov/pmc/blobs/9923/7689089/4cee704e005c/jitc-2020-001435f01.jpg

文献AI研究员

20分钟写一篇综述,助力文献阅读效率提升50倍。

立即体验

用中文搜PubMed

大模型驱动的PubMed中文搜索引擎

马上搜索

文档翻译

学术文献翻译模型,支持多种主流文档格式。

立即体验