Suppr超能文献

内皮细胞黏附分子阳性成纤维细胞通过抑制 CD8+T 细胞浸润促进肝细胞癌进展。

Endosialin-positive CAFs promote hepatocellular carcinoma progression by suppressing CD8 T cell infiltration.

机构信息

Xi'an Key Laboratory of Stem Cell and Regenerative Medicine, Institute of Medical Research, Northwestern Polytechnical University, Xi'an, China.

Department of Urology, Xijing Hospital, Fourth Military Medical University, Xi'an, China.

出版信息

J Immunother Cancer. 2024 Sep 10;12(9):e009111. doi: 10.1136/jitc-2024-009111.

Abstract

BACKGROUND AND AIMS

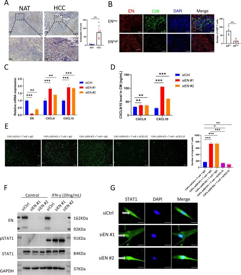
Endosialin, also known as tumor endothelial marker1 or CD248, is a transmembrane glycoprotein that is mainly expressed in cancer-associated fibroblasts (CAFs) in hepatocellular carcinoma (HCC). Our previous study has found that endosialin-positive CAFs could recruit and induce the M2 polarization of macrophages in HCC. However, whether they may regulate other types of immune cells to promoting HCC progression is not known.

APPROACH AND RESULTS

The growth of both subcutaneous and orthotopic HCC tumors was significantly inhibited in endosialin knockout (EN) mice. Single-cell sequencing and flow cytometry analysis showed that tumor tissues from EN mice had increased CD8 T cell infiltration. Mixed HCC tumor with Hepa1-6 cells and endosialin knockdown fibroblasts also showed inhibited growth and increased CD8 T cell infiltration. Data from in vitro co-culture assay, chemokine array and antibody blocking assay, RNA-seq and validation experiments showed that endosialin inhibits the phosphorylation and nuclear translocation of STAT1 in CAFs. This inhibition leads to a decrease in CXCL9/10 expression and secretion, resulting in the suppression of CD8 T cell infiltration. High level of endosialin protein expression was correlated with low CD8 T infiltration in the tumor tissue of HCC patients. The combination therapy of endosialin antibody and PD-1 antibody showed synergistic antitumor effect compared with either antibody used individually.

CONCLUSIONS

Endosialin could inhibit CD8 T cell infiltration by inhibiting the expression and secretion of CXCL9/10 in CAFs, thus promote HCC progression. Combination therapy with endosialin antibody could increase the antitumor effect of PD-1 antibody in HCC, which may overcome the resistance to PD-1 blockade.

摘要

背景与目的

Endosialin,也称为肿瘤内皮标志物 1 或 CD248,是一种主要在肝癌(HCC)中癌相关成纤维细胞(CAFs)中表达的跨膜糖蛋白。我们之前的研究发现,Endosialin 阳性 CAFs 可招募并诱导 HCC 中巨噬细胞的 M2 极化。然而,它们是否可能调节其他类型的免疫细胞以促进 HCC 进展尚不清楚。

方法和结果

Endosialin 敲除(EN)小鼠的皮下和原位 HCC 肿瘤生长均明显受到抑制。单细胞测序和流式细胞术分析显示,EN 小鼠的肿瘤组织中 CD8 T 细胞浸润增加。混合 HCC 肿瘤与 Hepa1-6 细胞和 Endosialin 敲低成纤维细胞也显示出生长抑制和 CD8 T 细胞浸润增加。来自体外共培养测定、趋化因子阵列和抗体阻断测定、RNA-seq 和验证实验的数据表明,Endosialin 抑制 CAFs 中 STAT1 的磷酸化和核易位。这种抑制导致 CXCL9/10 的表达和分泌减少,从而抑制 CD8 T 细胞浸润。HCC 患者肿瘤组织中 Endosialin 蛋白高表达与 CD8 T 浸润低相关。与单独使用任一抗体相比,Endosialin 抗体和 PD-1 抗体的联合治疗显示出协同的抗肿瘤作用。

结论

Endosialin 通过抑制 CAFs 中 CXCL9/10 的表达和分泌来抑制 CD8 T 细胞浸润,从而促进 HCC 进展。Endosialin 抗体联合治疗可增加 HCC 中 PD-1 抗体的抗肿瘤作用,可能克服对 PD-1 阻断的耐药性。

https://cdn.ncbi.nlm.nih.gov/pmc/blobs/072c/11535718/d053a26212a0/jitc-12-9-g001.jpg

文献AI研究员

20分钟写一篇综述,助力文献阅读效率提升50倍。

立即体验

用中文搜PubMed

大模型驱动的PubMed中文搜索引擎

马上搜索

文档翻译

学术文献翻译模型,支持多种主流文档格式。

立即体验