Suppr超能文献

抑制MBTPS1可增强抗肿瘤免疫力并增强抗PD-1免疫疗法的效果。

Inhibition of MBTPS1 enhances antitumor immunity and potentiates anti-PD-1 immunotherapy.

作者信息

Wang Yi-Yu, Lin Jin-Fei, Wu Wen-Wei, Fu Zhe, Cao Fen, Chen Yan-Xing, Mo Hai-Yu, Sheng Hui, Liu Ze-Xian, Zeng Zhao-Lei, Guan Xin-Yuan, Ju Huai-Qiang, Liao Kun, Xu Rui-Hua

机构信息

Department of Medical Oncology, Sun Yat-sen University Cancer Center, State Key Laboratory of Oncology in South China, Guangdong Provincial Clinical Research Center for Cancer, Sun Yat-sen University, Guangzhou, 510060, P. R. China.

Department of Clinical Laboratory, Sun Yat-Sen University Cancer Center, Guangzhou, 510060, P. R. China.

出版信息

Nat Commun. 2025 Apr 30;16(1):4047. doi: 10.1038/s41467-025-59193-4.

Abstract

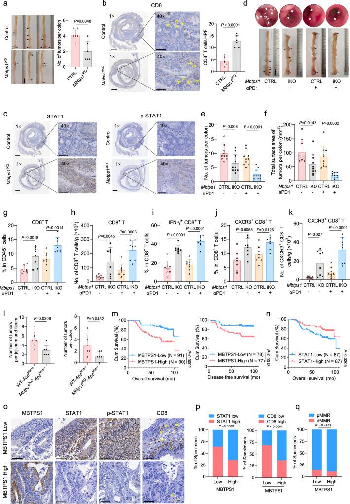
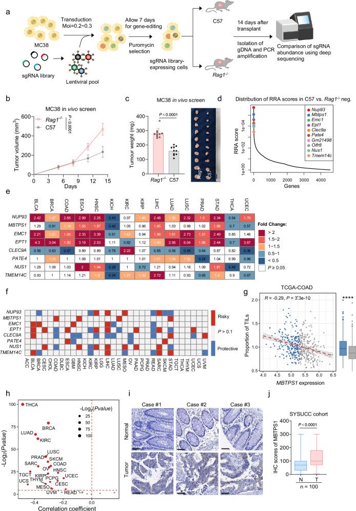
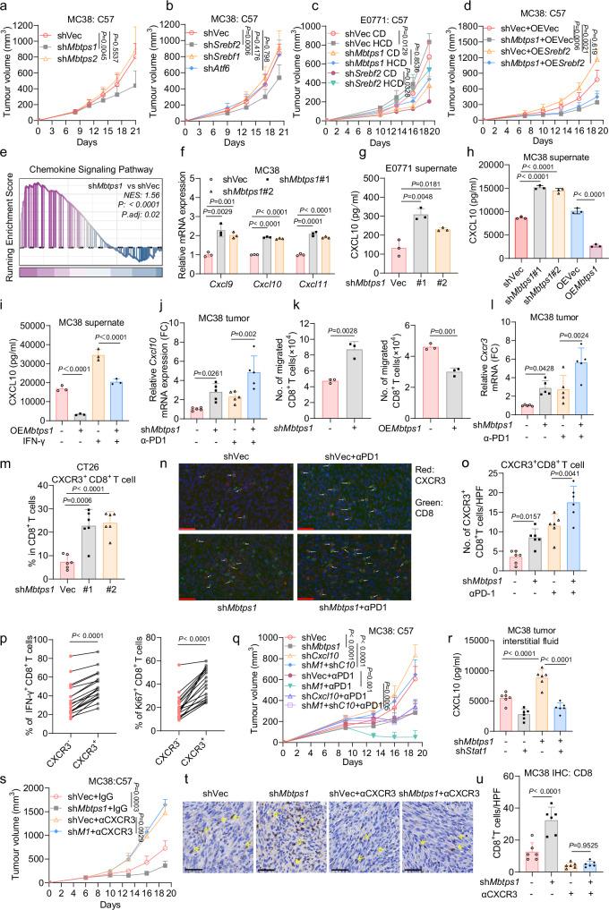
Despite advances in cancer immunotherapy, colorectal cancer patients exhibit limited therapeutic responses. Therefore, the exploration of strategies combining immunotherapy with adjuvant approaches to enhance adaptive immune responses is in demand. Here, we perform a customized in vivo CRISPR-Cas9 screen to target genes encoding membrane and secreted proteins in CRC mouse models with different immune characteristics. We observe that loss of membrane-bound transcription factor site-1 protease (MBTPS1) in tumor cells enhances antitumor immunity and potentiates anti-PD-1 therapy. Mechanistic studies reveal that tumor cell-intrinsic MBTPS1 competes with USP13 for binding to STAT1, thereby disrupting the USP13-dependent deubiquitination-mediated STAT1 stabilization. The upregulated STAT1-transcribed chemokines including CXCL9, CXCL10, and CXCL11, promote CXCR3CD8 T cell infiltration. Notably, the regulatory role of MBTPS1 in antitumor immunity operates independently of its classic function in cleaving membrane-bound transcription factors. Collectively, our results provide a theoretical basis for MBTPS1 as a potential immunotherapy target.

摘要

尽管癌症免疫疗法取得了进展,但结直肠癌患者的治疗反应仍然有限。因此,探索将免疫疗法与辅助方法相结合以增强适应性免疫反应的策略迫在眉睫。在此,我们在具有不同免疫特征的结直肠癌小鼠模型中进行了定制的体内CRISPR-Cas9筛选,以靶向编码膜蛋白和分泌蛋白的基因。我们观察到肿瘤细胞中膜结合转录因子位点-1蛋白酶(MBTPS1)的缺失增强了抗肿瘤免疫力,并增强了抗PD-1治疗效果。机制研究表明,肿瘤细胞内源性MBTPS1与USP13竞争结合STAT1,从而破坏了USP13依赖性去泛素化介导的STAT1稳定性。上调的STAT1转录的趋化因子,包括CXCL9、CXCL10和CXCL11,促进CXCR3 + CD8 T细胞浸润。值得注意的是,MBTPS1在抗肿瘤免疫中的调节作用独立于其在切割膜结合转录因子中的经典功能。总体而言,我们的结果为MBTPS1作为潜在免疫治疗靶点提供了理论依据。

https://cdn.ncbi.nlm.nih.gov/pmc/blobs/f908/12043911/c35b0b90c765/41467_2025_59193_Fig1_HTML.jpg

文献AI研究员

20分钟写一篇综述,助力文献阅读效率提升50倍。

立即体验

用中文搜PubMed

大模型驱动的PubMed中文搜索引擎

马上搜索

文档翻译

学术文献翻译模型,支持多种主流文档格式。

立即体验