Suppr超能文献

核孔篮状蛋白与核膜相连,能够调节膜曲率。

Nuclear pore basket proteins are tethered to the nuclear envelope and can regulate membrane curvature.

作者信息

Mészáros Noémi, Cibulka Jakub, Mendiburo Maria Jose, Romanauska Anete, Schneider Maren, Köhler Alwin

机构信息

Max F. Perutz Laboratories, Medical University of Vienna, Vienna Biocenter (VBC), Dr. Bohr-Gasse 9/3, 1030 Vienna, Austria.

Max F. Perutz Laboratories, Medical University of Vienna, Vienna Biocenter (VBC), Dr. Bohr-Gasse 9/3, 1030 Vienna, Austria.

出版信息

Dev Cell. 2015 May 4;33(3):285-98. doi: 10.1016/j.devcel.2015.02.017.

Abstract

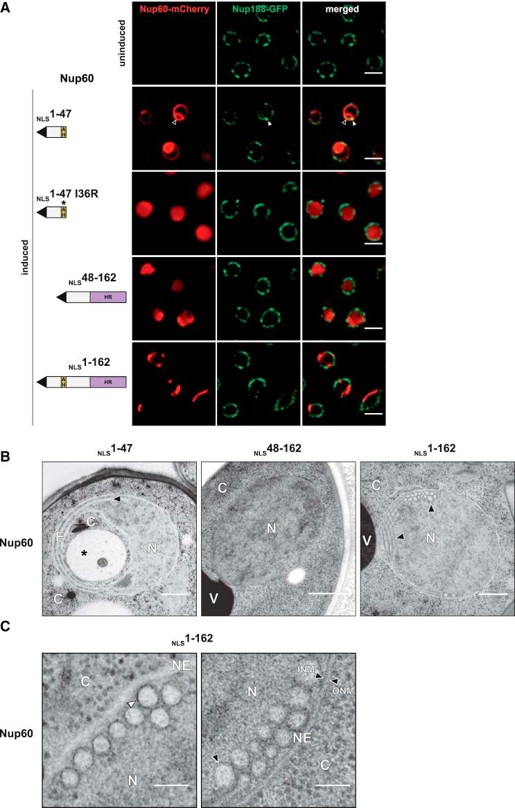
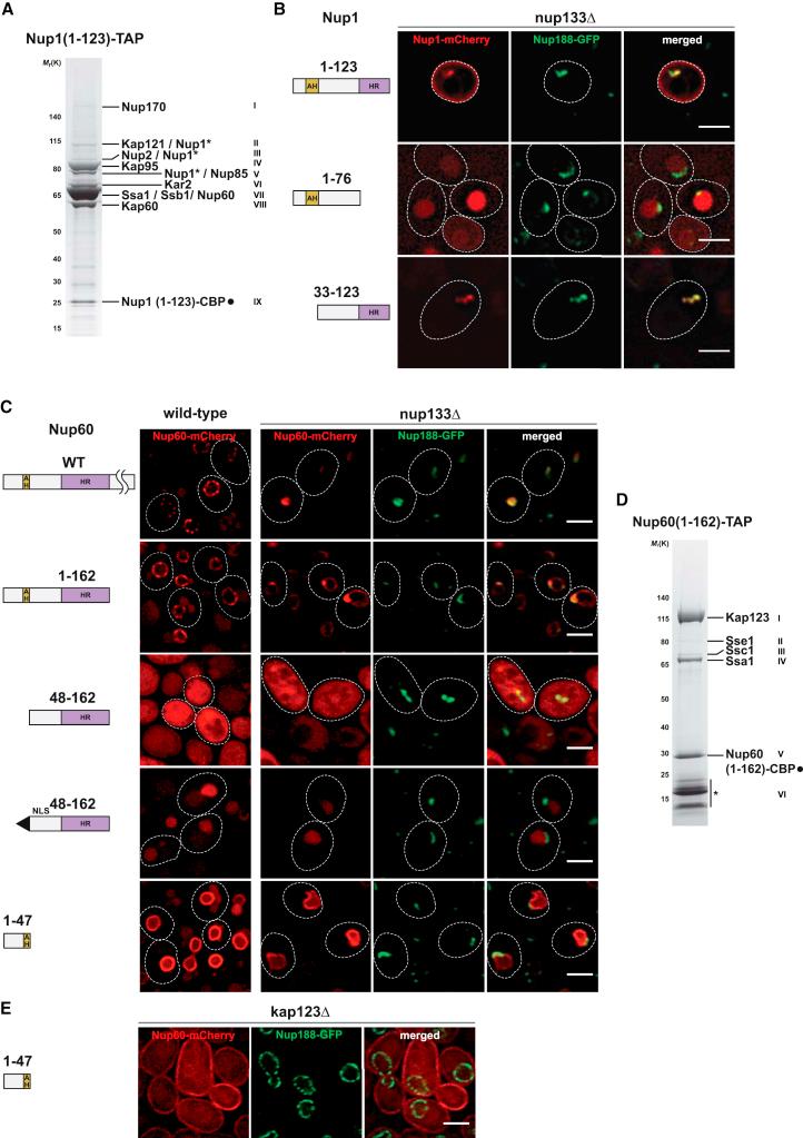
Nuclear pore complexes (NPCs) are selective transport channels embedded in the nuclear envelope. The cylindrical NPC core forms a protein coat lining a highly curved membrane opening and has a basket-like structure appended to the nucleoplasmic side. How NPCs interact with lipids, promoting membrane bending and NPC integrity, is poorly understood. Here we show that the NPC basket proteins Nup1 and Nup60 directly induce membrane curvature by amphipathic helix insertion into the lipid bilayer. In a cell-free system, both Nup1 and Nup60 transform spherical liposomes into highly curved membrane structures. In vivo, high levels of the Nup1/Nup60 amphipathic helices cause deformation of the yeast nuclear membrane, whereas adjacent helical regions contribute to anchoring the basket to the NPC core. Basket amphipathic helices are functionally linked to distinct transmembrane nucleoporins of the NPC core, suggesting a key contribution to the membrane remodeling events that underlie NPC assembly.

摘要

核孔复合体(NPCs)是嵌入核膜的选择性运输通道。圆柱形的NPC核心形成一层蛋白质外壳,衬在高度弯曲的膜孔周围,并在核质侧附有一个篮状结构。人们对NPC如何与脂质相互作用、促进膜弯曲和NPC完整性知之甚少。在这里,我们表明NPC篮状蛋白Nup1和Nup60通过两亲性螺旋插入脂质双层直接诱导膜曲率。在无细胞系统中,Nup1和Nup60都能将球形脂质体转化为高度弯曲的膜结构。在体内,高水平的Nup1/Nup60两亲性螺旋会导致酵母核膜变形,而相邻的螺旋区域则有助于将篮状结构锚定到NPC核心。篮状两亲性螺旋在功能上与NPC核心中不同的跨膜核孔蛋白相关联,这表明其对NPC组装基础的膜重塑事件有关键作用。

https://cdn.ncbi.nlm.nih.gov/pmc/blobs/8b43/4425464/28fe53df1e56/fx1.jpg

文献AI研究员

20分钟写一篇综述,助力文献阅读效率提升50倍。

立即体验

用中文搜PubMed

大模型驱动的PubMed中文搜索引擎

马上搜索

文档翻译

学术文献翻译模型,支持多种主流文档格式。

立即体验