Suppr超能文献

核篮蛋白调节出芽酵母中核孔复合体的分布和流动性。

Nuclear basket proteins regulate the distribution and mobility of nuclear pore complexes in budding yeast.

机构信息

Institute of Biochemistry, ETH Zurich, Zurich 8092, Switzerland.

Department of Engineering Physics, Polytechnique Montréal, Montréal, Québec H3T 1J4, Canada.

出版信息

Mol Biol Cell. 2024 Nov 1;35(11):ar143. doi: 10.1091/mbc.E24-08-0371. Epub 2024 Sep 25.

Abstract

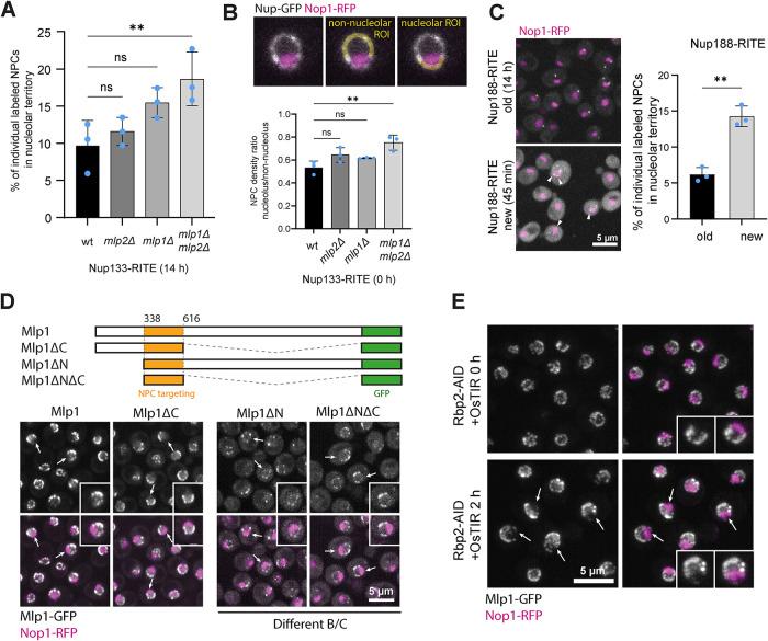
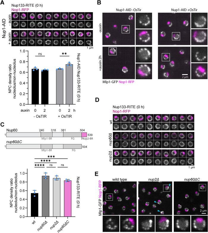
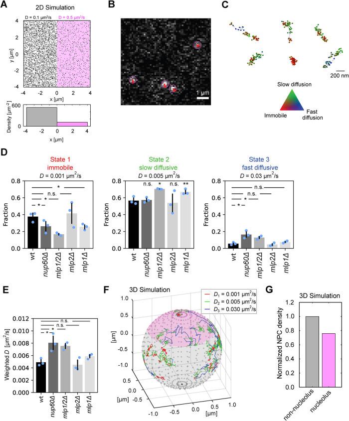
Nuclear pore complexes (NPCs) mediate all traffic between the nucleus and the cytoplasm and are among the most stable protein assemblies in cells. Budding yeast cells carry two variants of NPCs which differ in the presence or absence of the nuclear basket proteins Mlp1, Mlp2, and Pml39. The binding of these basket proteins occurs very late in NPC assembly and Mlp-positive NPCs are excluded from the region of the nuclear envelope that borders the nucleolus. Here, we use recombination-induced tag exchange to investigate the stability of all the NPC subcomplexes within individual NPCs. We show that the nuclear basket proteins Mlp1, Mlp2, and Pml39 remain stably associated with NPCs through multiple cell-division cycles, and that Mlp1/2 are responsible for the exclusion of NPCs from the nucleolar territory. In addition, we demonstrate that binding of the FG-nucleoporins Nup1 and Nup2 depletes also Mlp-negative NPCs from this region by an independent pathway. We develop a method for single NPC tracking in budding yeast and observe that NPCs exhibit increased mobility in the absence of nuclear basket components. Our data suggest that the distribution of NPCs on the nucleus is governed by multiple interaction of nuclear basket proteins with the nuclear interior.

摘要

核孔复合体(NPC)介导核与细胞质之间的所有物质交换,是细胞中最稳定的蛋白质组装体之一。出芽酵母细胞携带两种变体的 NPC,它们在核篮蛋白 Mlp1、Mlp2 和 Pml39 的存在或缺失方面存在差异。这些篮蛋白的结合发生在 NPC 组装的很晚阶段,并且 Mlp 阳性 NPC 被排除在核膜与核仁相邻的区域之外。在这里,我们使用重组诱导的标签交换来研究单个 NPC 内所有 NPC 亚复合物的稳定性。我们表明,核篮蛋白 Mlp1、Mlp2 和 Pml39 稳定地与 NPC 相关联,通过多个细胞分裂周期,并且 Mlp1/2 负责将 NPC 排除在核仁区域之外。此外,我们证明 FG-核孔蛋白 Nup1 和 Nup2 的结合也通过独立途径使 Mlp 阴性 NPC 从该区域耗竭。我们开发了一种在出芽酵母中单 NPC 追踪的方法,并观察到在缺乏核篮组件的情况下 NPC 的迁移率增加。我们的数据表明,NPC 在核上的分布受核篮蛋白与核内部的多种相互作用控制。

https://cdn.ncbi.nlm.nih.gov/pmc/blobs/d76b/11617099/189993341776/mbc-35-ar143-g001.jpg

文献AI研究员

20分钟写一篇综述,助力文献阅读效率提升50倍。

立即体验

用中文搜PubMed

大模型驱动的PubMed中文搜索引擎

马上搜索

文档翻译

学术文献翻译模型,支持多种主流文档格式。

立即体验