Suppr超能文献

HIV-1免疫激活诱导唾液酸结合免疫球蛋白样凝集素-1(Siglec-1)表达,并增强血液和组织髓样细胞中的病毒转染。

HIV-1 immune activation induces Siglec-1 expression and enhances viral trans-infection in blood and tissue myeloid cells.

作者信息

Pino Maria, Erkizia Itziar, Benet Susana, Erikson Elina, Fernández-Figueras Maria Teresa, Guerrero Dolores, Dalmau Judith, Ouchi Dan, Rausell Antonio, Ciuffi Angela, Keppler Oliver T, Telenti Amalio, Kräusslich Hans-Georg, Martinez-Picado Javier, Izquierdo-Useros Nuria

机构信息

AIDS Research Institute IrsiCaixa, Institut d'Investigació en Ciències de la Salut Germans Trias i Pujol IGTP, Universitat Autònoma de Barcelona, Badalona, Spain.

Institute of Medical Virology, National Reference Center for Retroviruses, University of Frankfurt, Frankfurt, Germany.

出版信息

Retrovirology. 2015 May 7;12:37. doi: 10.1186/s12977-015-0160-x.

Abstract

BACKGROUND

Myeloid cells are key players in the recognition and response of the host against invading viruses. Paradoxically, upon HIV-1 infection, myeloid cells might also promote viral pathogenesis through trans-infection, a mechanism that promotes HIV-1 transmission to target cells via viral capture and storage. The receptor Siglec-1 (CD169) potently enhances HIV-1 trans-infection and is regulated by immune activating signals present throughout the course of HIV-1 infection, such as interferon α (IFNα).

RESULTS

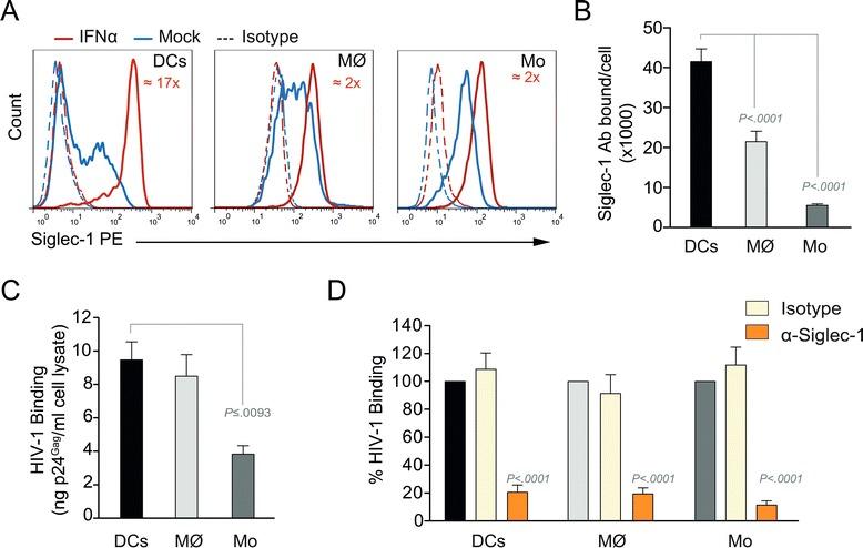
Here we show that IFNα-activated dendritic cells, monocytes and macrophages have an enhanced ability to capture and trans-infect HIV-1 via Siglec-1 recognition of viral membrane gangliosides. Monocytes from untreated HIV-1-infected individuals trans-infect HIV-1 via Siglec-1, but this capacity diminishes after effective antiretroviral treatment. Furthermore, Siglec-1 is expressed on myeloid cells residing in lymphoid tissues, where it can mediate viral trans-infection.

CONCLUSIONS

Siglec-1 on myeloid cells could fuel novel CD4(+) T-cell infections and contribute to HIV-1 dissemination in vivo.

摘要

背景

髓样细胞是宿主识别和应对入侵病毒的关键参与者。矛盾的是,在HIV-1感染时,髓样细胞也可能通过转染促进病毒发病机制,转染是一种通过病毒捕获和储存促进HIV-1传播至靶细胞的机制。受体唾液酸结合免疫球蛋白样凝集素-1(Siglec-1,CD169)可有效增强HIV-1转染,并受HIV-1感染全过程中存在的免疫激活信号调控,如干扰素α(IFNα)。

结果

我们在此表明,IFNα激活的树突状细胞、单核细胞和巨噬细胞通过Siglec-1识别病毒膜神经节苷脂,捕获和转染HIV-1的能力增强。未经治疗的HIV-1感染个体的单核细胞通过Siglec-1转染HIV-1,但在有效的抗逆转录病毒治疗后这种能力会减弱。此外,Siglec-1在驻留在淋巴组织中的髓样细胞上表达,在那里它可介导病毒转染。

结论

髓样细胞上的Siglec-1可能引发新的CD4(+) T细胞感染,并促进HIV-1在体内传播。

https://cdn.ncbi.nlm.nih.gov/pmc/blobs/05ba/4423124/77c5100ba60a/12977_2015_160_Fig1_HTML.jpg

文献AI研究员

20分钟写一篇综述,助力文献阅读效率提升50倍。

立即体验

用中文搜PubMed

大模型驱动的PubMed中文搜索引擎

马上搜索

文档翻译

学术文献翻译模型,支持多种主流文档格式。

立即体验