Suppr超能文献

磷酸二酯酶5的慢性抑制限制链脲佐菌素诱导的糖尿病小鼠中促炎单核细胞-巨噬细胞极化

Chronic Inhibition of PDE5 Limits Pro-Inflammatory Monocyte-Macrophage Polarization in Streptozotocin-Induced Diabetic Mice.

作者信息

Venneri Mary Anna, Giannetta Elisa, Panio Giuseppe, De Gaetano Rita, Gianfrilli Daniele, Pofi Riccardo, Masciarelli Silvia, Fazi Francesco, Pellegrini Manuela, Lenzi Andrea, Naro Fabio, Isidori Andrea M

机构信息

Department of Experimental Medicine, Sapienza University of Rome, Rome, Italy.

Department of Anatomical, Histological, Forensic and Orthopedic Sciences, Sapienza University, Rome, Italy.

出版信息

PLoS One. 2015 May 11;10(5):e0126580. doi: 10.1371/journal.pone.0126580. eCollection 2015.

Abstract

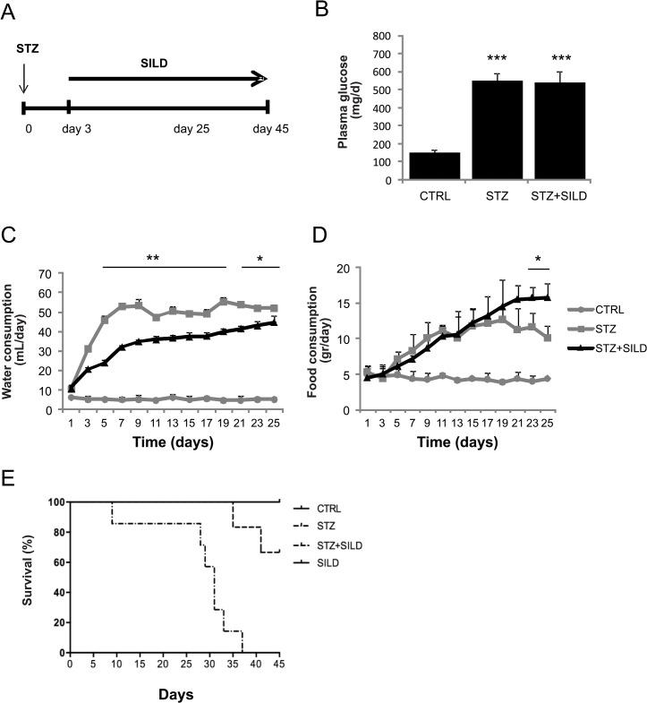
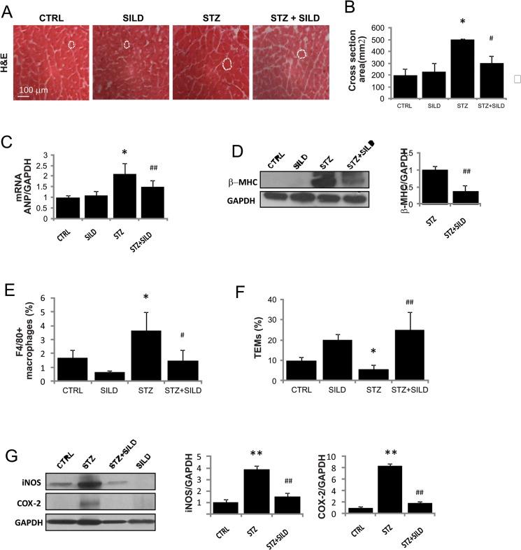
Diabetes mellitus is characterized by changes in endothelial cells that alter monocyte recruitment, increase classic (M1-type) tissue macrophage infiltration and lead to self-sustained inflammation. Our and other groups recently showed that chronic inhibition of phosphodiesterase-5 (PDE5i) affects circulating cytokine levels in patients with diabetes; whether PDE5i also affects circulating monocytes and tissue inflammatory cell infiltration remains to be established. Using murine streptozotocin (STZ)-induced diabetes and in human vitro cell-cell adhesion models we show that chronic hyperglycemia induces changes in myeloid and endothelial cells that alter monocyte recruitment and lead to self-sustained inflammation. Continuous PDE5i with sildenafil (SILD) expanded tissue anti-inflammatory TIE2-expressing monocytes (TEMs), which are known to limit inflammation and promote tissue repair. Specifically, SILD: 1) normalizes the frequency of circulating pro-inflammatory monocytes triggered by hyperglycemia (53.7 ± 7.9% of CD11b+Gr-1+ cells in STZ vs. 30.4 ± 8.3% in STZ+SILD and 27.1 ± 1.6% in CTRL, P<0.01); 2) prevents STZ-induced tissue inflammatory infiltration (4-fold increase in F4/80+ macrophages in diabetic vs. control mice) by increasing renal and heart anti-inflammatory TEMs (30.9 ± 3.6% in STZ+SILD vs. 6.9 ± 2.7% in STZ, P <0.01, and 11.6 ± 2.9% in CTRL mice); 3) reduces vascular inflammatory proteins (iNOS, COX2, VCAM-1) promoting tissue protection; 4) lowers monocyte adhesion to human endothelial cells in vitro through the TIE2 receptor. All these changes occurred independently from changes of glycemic status. In summary, we demonstrate that circulating renal and cardiac TEMs are defective in chronic hyperglycemia and that SILD normalizes their levels by facilitating the shift from classic (M1-like) to alternative (M2-like)/TEM macrophage polarization. Restoration of tissue TEMs with PDE5i could represent an additional pharmacological tool to prevent end-organ diabetic complications.

摘要

糖尿病的特征在于内皮细胞的变化,这些变化会改变单核细胞募集,增加典型(M1型)组织巨噬细胞浸润并导致持续的炎症。我们团队和其他团队最近表明,慢性抑制磷酸二酯酶5(PDE5i)会影响糖尿病患者的循环细胞因子水平;PDE5i是否也会影响循环单核细胞和组织炎性细胞浸润仍有待确定。使用小鼠链脲佐菌素(STZ)诱导的糖尿病模型和人体外细胞-细胞黏附模型,我们发现慢性高血糖会诱导骨髓细胞和内皮细胞发生变化,从而改变单核细胞募集并导致持续的炎症。连续使用西地那非(SILD)进行PDE5i治疗可增加组织中表达抗炎性TIE2的单核细胞(TEMs),已知这些细胞可限制炎症并促进组织修复。具体而言,SILD:1)使高血糖引发的循环促炎性单核细胞频率恢复正常(STZ组中CD11b+Gr-1+细胞占53.7±7.9%,而STZ+SILD组为30.4±8.3%,对照组为27.1±1.6%,P<0.01);2)通过增加肾脏和心脏中的抗炎性TEMs来预防STZ诱导的组织炎性浸润(糖尿病小鼠中F4/80+巨噬细胞增加4倍,而对照组小鼠中STZ+SILD组为30.9±3.6%,STZ组为6.9±2.7%,P<0.01,对照组小鼠为11.6±2.9%);3)减少促进组织保护的血管炎性蛋白(诱导型一氧化氮合酶、环氧化酶2、血管细胞黏附分子-1);4)在体外通过TIE2受体降低单核细胞与人内皮细胞的黏附。所有这些变化均独立于血糖状态的变化而发生。总之,我们证明了在慢性高血糖状态下,循环中的肾脏和心脏TEMs存在缺陷,而SILD通过促进从经典(M1样)向替代性(M2样)/TEM巨噬细胞极化的转变来使其水平恢复正常。用PDE5i恢复组织中的TEMs可能是预防糖尿病终末器官并发症的另一种药理学手段。

https://cdn.ncbi.nlm.nih.gov/pmc/blobs/295d/4427327/e050fdd37a2b/pone.0126580.g001.jpg

文献AI研究员

20分钟写一篇综述,助力文献阅读效率提升50倍。

立即体验

用中文搜PubMed

大模型驱动的PubMed中文搜索引擎

马上搜索

文档翻译

学术文献翻译模型,支持多种主流文档格式。

立即体验