Suppr超能文献

丙型肝炎病毒NS3通过TLR2/TLR6 MyD88/NF-κB途径介导小胶质细胞炎症,且Toll样受体配体治疗可提供免疫耐受。

Hepatitis C Virus NS3 Mediated Microglial Inflammation via TLR2/TLR6 MyD88/NF-κB Pathway and Toll Like Receptor Ligand Treatment Furnished Immune Tolerance.

作者信息

Rajalakshmy Ayilam Ramachandran, Malathi Jambulingam, Madhavan Hajib Naraharirao

机构信息

L & T Microbiology Research Centre, Vision Research Foundation, Chennai, India; Centre for Nanotechnology and Advanced Biomaterials, SASTRA University, Thanjavur, India.

L & T Microbiology Research Centre, Vision Research Foundation, Chennai, India.

出版信息

PLoS One. 2015 May 12;10(5):e0125419. doi: 10.1371/journal.pone.0125419. eCollection 2015.

Abstract

BACKGROUND

Recent evidence suggests the neurotrophic potential of hepatitis C virus (HCV). HCV NS3 protein is one of the potent antigens of this virus mediating inflammatory response in different cell types. Microglia being the immune surveillance cells in the central nervous system (CNS), the inflammatory potential of NS3 on microglia was studied. Role of toll like receptor (TLR) ligands Pam2CSK3 and Pam3CSK4 in controlling the NS3 mediated microglial inflammation was studied using microglial cell line CHME3.

METHODS

IL (Interleukin)-8, IL-6, TNF-α (Tumor nicrosis factor alpha) and IL-1β gene expressions were measured by semi quantitative RT-PCR (reverse transcription-PCR). ELISA was performed to detect IL-8, IL-6, TNF-α, IL-1β and IL-10 secretion. FACS (Flourescent activated cell sorting) was performed to quantify TLR1, TLR2, TLR6, MyD88 (Myeloid differntiation factor 88), IkB-α (I kappaB alpha) and pNF-κB (phosphorylated nuclear factor kappaB) expression. Immunofluorescence staining was performed for MyD88, TLR6 and NF-κB (Nuclear factor kappaB). Student's t-test or One way analysis of variance with Bonferoni post hoc test was performed and p < 0.05 was considered significant.

RESULTS

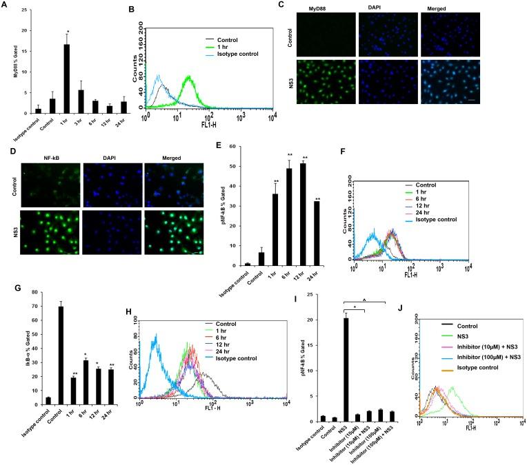
Microglia responded to NS3 by secreting IL-8, IL-6, TNF-α and IL-1β via TLR2 or TLR6 mediated MyD88/NF-κB pathway. Transcription factor NF-κB was involved in activating the cytokine gene expression and the resultant inflammatory response was controlled by NF-κB inhibitor, Ro106-9920, which is known to down regulate pro-inflammatory cytokine secretion. Activation of the microglia by TLR agonists Pam3CSK4 and Pam2CSK4 induced immune tolerance against NS3. TLR ligand treatment significantly down regulated pro-inflammatory cytokine secretion in the microglia. IL-10 secretion was suggested as the possible mechanism by which TLR agonists induced immune tolerance. NS3 as such was not capable of self-inducing immune tolerance in microglia.

CONCLUSION

In conclusion, NS3 protein was capable of activating microglia and the inflammatory response could be controlled via blocking the transcription factor NF-κB, or by treating the microglia with TLR ligands which likely function via secreting anti-inflammatory cytokines such as IL-10. This can have therapeutic potential in controlling HCV mediated neuroinflammation.

摘要

背景

最近的证据表明丙型肝炎病毒(HCV)具有神经营养潜力。HCV NS3蛋白是该病毒的强效抗原之一,可介导不同细胞类型的炎症反应。小胶质细胞是中枢神经系统(CNS)中的免疫监视细胞,因此研究了NS3对小胶质细胞的炎症潜力。使用小胶质细胞系CHME3研究了Toll样受体(TLR)配体Pam2CSK3和Pam3CSK4在控制NS3介导的小胶质细胞炎症中的作用。

方法

通过半定量逆转录聚合酶链反应(RT-PCR)检测白细胞介素(IL)-8、IL-6、肿瘤坏死因子-α(TNF-α)和IL-1β基因的表达。采用酶联免疫吸附测定(ELISA)检测IL-8、IL-6、TNF-α、IL-1β和IL-10的分泌。运用荧光激活细胞分选(FACS)对TLR1、TLR2、TLR6、髓样分化因子88(MyD88)、IκB-α(IκBα)和磷酸化核因子κB(pNF-κB)的表达进行定量分析。对MyD88、TLR6和核因子κB(NF-κB)进行免疫荧光染色。采用学生t检验或单因素方差分析及Bonferroni事后检验,p < 0.05被认为具有统计学意义。

结果

小胶质细胞通过TLR2或TLR6介导的MyD88/NF-κB途径分泌IL-8、IL-6、TNF-α和IL-1β来响应NS3。转录因子NF-κB参与激活细胞因子基因表达,而由此产生的炎症反应可由NF-κB抑制剂Ro106-9920控制,已知该抑制剂可下调促炎细胞因子的分泌。TLR激动剂Pam3CSK4和Pam2CSK4激活小胶质细胞可诱导对NS3的免疫耐受。TLR配体处理显著下调小胶质细胞中促炎细胞因子的分泌。IL-10的分泌被认为是TLR激动剂诱导免疫耐受的可能机制。NS3本身不能在小胶质细胞中自我诱导免疫耐受。

结论

总之,NS3蛋白能够激活小胶质细胞,炎症反应可通过阻断转录因子NF-κB或用TLR配体处理小胶质细胞来控制,TLR配体可能通过分泌抗炎细胞因子如IL-10发挥作用。这在控制HCV介导的神经炎症方面可能具有治疗潜力。

https://cdn.ncbi.nlm.nih.gov/pmc/blobs/0978/4428696/b33c72210a41/pone.0125419.g001.jpg

文献AI研究员

20分钟写一篇综述,助力文献阅读效率提升50倍。

立即体验

用中文搜PubMed

大模型驱动的PubMed中文搜索引擎

马上搜索

文档翻译

学术文献翻译模型,支持多种主流文档格式。

立即体验