Suppr超能文献

Roux-en-Y胃旁路术后利钠肽和交感神经系统的激活与性腺脂肪组织褐变有关。

Activation of natriuretic peptides and the sympathetic nervous system following Roux-en-Y gastric bypass is associated with gonadal adipose tissues browning.

作者信息

Neinast Michael D, Frank Aaron P, Zechner Juliet F, Li Quanlin, Vishvanath Lavanya, Palmer Biff F, Aguirre Vincent, Gupta Rana K, Clegg Deborah J

机构信息

Touchstone Diabetes Center, Department of Internal Medicine, University of Texas Southwestern Medical Center, Dallas, TX, USA.

Touchstone Diabetes Center, Department of Internal Medicine, University of Texas Southwestern Medical Center, Dallas, TX, USA ; Biomedical Research Division, Diabetes and Obesity Research Institute, Department of Biomedical Science, Cedars-Sinai Medical Center, Los Angeles, CA, USA.

出版信息

Mol Metab. 2015 Mar 3;4(5):427-36. doi: 10.1016/j.molmet.2015.02.006. eCollection 2015 May.

Abstract

OBJECTIVE

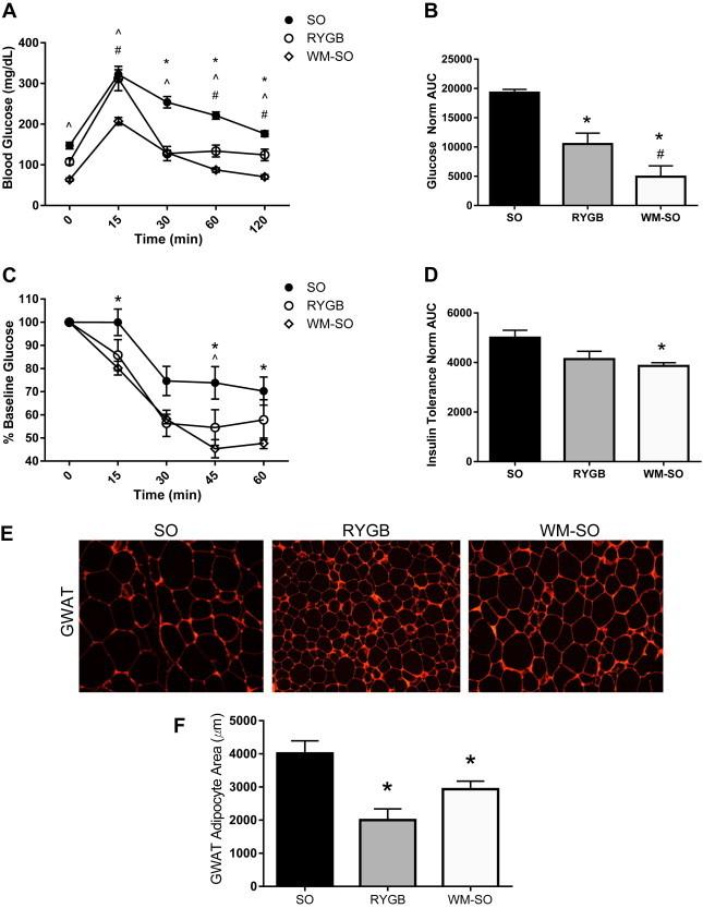
Roux-en-Y gastric bypass (RYGB) is an effective method of weight loss and remediation of type-2 diabetes; however, the mechanisms leading to these improvements are unclear. Additionally, adipocytes within white adipose tissue (WAT) depots can manifest characteristics of brown adipocytes. These 'BRITE/beige' adipocytes express uncoupling protein 1 (UCP1) and are associated with improvements in glucose homeostasis and protection from obesity. Interestingly, atrial and B-type natriuretic peptides (NPs) promote BRITE/beige adipocyte enrichment of WAT depots, an effect known as "browning." Here, we investigate the effect of RYGB surgery on NP, NP receptors, and browning in the gonadal adipose tissues of female mice. We propose that such changes may lead to improvements in metabolic homeostasis commonly observed following RYGB.

METHODS

Wild type, female, C57/Bl6 mice were fed a 60% fat diet ad libitum for six months. Mice were divided into three groups: Sham operated (SO), Roux-en-Y gastric bypass (RYGB), and Weight matched, sham operated (WM-SO). Mice were sacrificed six weeks following surgery and evaluated for differences in body weight, glucose homeostasis, adipocyte morphology, and adipose tissue gene expression.

RESULTS

RYGB and calorie restriction induced similar weight loss and improved glucose metabolism without decreasing food intake. β3-adrenergic receptor expression increased in gonadal adipose tissue, in addition to Nppb (BNP), and NP receptors, Npr1, and Npr2. The ratio of Npr1:Npr3 and Npr2:Npr3 increased in RYGB, but not WM-SO groups. Ucp1 protein and mRNA, as well as additional markers of BRITE/beige adipose tissue and lipolytic genes increased in RYGB mice to a greater extent than calorie-restricted mice.

CONCLUSIONS

Upregulation of Nppb, Npr1, Npr2, and β3-adrenergic receptors in gonadal adipose tissue following RYGB was associated with increased markers of browning. This browning of gonadal adipose tissue may underpin the positive effect of RYGB on metabolic parameters and may in part be mediated through upregulation of natriuretic peptides.

摘要

目的

Roux-en-Y胃旁路术(RYGB)是一种有效的减肥及治疗2型糖尿病的方法;然而,导致这些改善的机制尚不清楚。此外,白色脂肪组织(WAT)库中的脂肪细胞可表现出棕色脂肪细胞的特征。这些“BRITE/米色”脂肪细胞表达解偶联蛋白1(UCP1),并与改善葡萄糖稳态及预防肥胖有关。有趣的是,心房钠尿肽和B型钠尿肽(NPs)可促进WAT库中BRITE/米色脂肪细胞的富集,这一效应被称为“褐变”。在此,我们研究RYGB手术对雌性小鼠性腺脂肪组织中NP、NP受体及褐变的影响。我们推测,这些变化可能导致RYGB术后常见的代谢稳态改善。

方法

野生型雌性C57/Bl6小鼠随意进食60%脂肪饮食6个月。将小鼠分为三组:假手术组(SO)、Roux-en-Y胃旁路术组(RYGB)和体重匹配的假手术组(WM-SO)。术后6周处死小鼠,评估体重、葡萄糖稳态、脂肪细胞形态及脂肪组织基因表达的差异。

结果

RYGB和热量限制诱导了相似的体重减轻并改善了葡萄糖代谢,且未减少食物摄入量。性腺脂肪组织中β3-肾上腺素能受体表达增加,此外还有Nppb(BNP)及NP受体Npr1和Npr2。RYGB组中Npr1:Npr3和Npr2:Npr3的比值增加,但WM-SO组未增加。RYGB小鼠中Ucp1蛋白和mRNA以及BRITE/米色脂肪组织和脂解基因的其他标志物的增加程度大于热量限制小鼠。

结论

RYGB术后性腺脂肪组织中Nppb、Npr1、Npr2和β3-肾上腺素能受体的上调与褐变标志物的增加有关。性腺脂肪组织的这种褐变可能是RYGB对代谢参数产生积极影响的基础,并且可能部分通过利钠肽的上调介导。

https://cdn.ncbi.nlm.nih.gov/pmc/blobs/3eaa/4421080/76bb5e4cd9a4/gr1.jpg

文献AI研究员

20分钟写一篇综述,助力文献阅读效率提升50倍。

立即体验

用中文搜PubMed

大模型驱动的PubMed中文搜索引擎

马上搜索

文档翻译

学术文献翻译模型,支持多种主流文档格式。

立即体验