Suppr超能文献

一种代谢应激诱导的miR-34a-HNF4α途径调节脂质和脂蛋白代谢。

A metabolic stress-inducible miR-34a-HNF4α pathway regulates lipid and lipoprotein metabolism.

作者信息

Xu Yang, Zalzala Munaf, Xu Jiesi, Li Yuanyuan, Yin Liya, Zhang Yanqiao

机构信息

Department of Integrative Medical Sciences, Northeast Ohio Medical University, Rootstown, Ohio 44272, USA.

出版信息

Nat Commun. 2015 Jun 23;6:7466. doi: 10.1038/ncomms8466.

Abstract

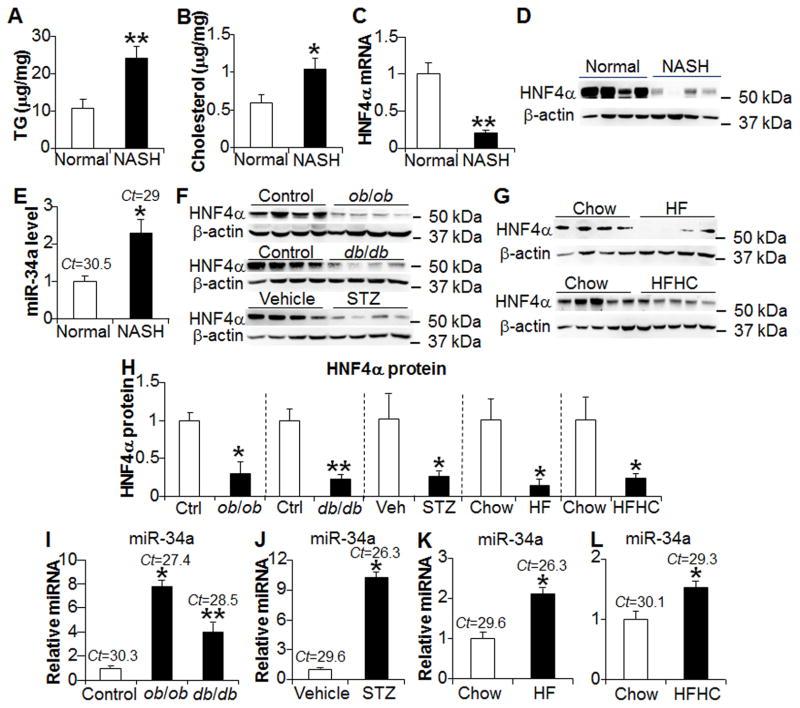
Non-alcoholic fatty liver disease (NAFLD) is one of the most common liver diseases, but its underlying mechanism is poorly understood. Here we show that hepatocyte nuclear factor 4α (HNF4α), a liver-enriched nuclear hormone receptor, is markedly inhibited, whereas miR-34a is highly induced in patients with non-alcoholic steatohepatitis, diabetic mice and mice fed a high-fat diet. miR-34a is essential for HNF4α expression and regulates triglyceride accumulation in human and murine hepatocytes. miR-34a inhibits very low-density lipoprotein secretion and promotes liver steatosis and hypolipidemia in an HNF4α-dependent manner. As a result, increased miR-34a or reduced HNF4α expression in the liver attenuates the development of atherosclerosis in Apoe(-/-) or Ldlr(-/-) mice. These data indicate that the miR-34a-HNF4α pathway is activated under common conditions of metabolic stress and may have a role in the pathogenesis of NAFLD and in regulating plasma lipoprotein metabolism. Targeting this pathway may represent a novel approach for the treatment of NAFLD.

摘要

非酒精性脂肪性肝病(NAFLD)是最常见的肝脏疾病之一,但其潜在机制仍知之甚少。我们在此表明,在非酒精性脂肪性肝炎患者、糖尿病小鼠和高脂饮食喂养的小鼠中,肝脏富集的核激素受体肝细胞核因子4α(HNF4α)受到显著抑制,而miR-34a则被高度诱导。miR-34a对HNF4α的表达至关重要,并调节人和小鼠肝细胞中的甘油三酯积累。miR-34a以HNF4α依赖的方式抑制极低密度脂蛋白的分泌,并促进肝脏脂肪变性和低脂血症。因此,肝脏中miR-34a增加或HNF4α表达降低会减弱Apoe(-/-)或Ldlr(-/-)小鼠动脉粥样硬化的发展。这些数据表明,miR-34a-HNF4α通路在常见的代谢应激条件下被激活,可能在NAFLD的发病机制以及调节血浆脂蛋白代谢中发挥作用。针对该通路可能代表一种治疗NAFLD的新方法。

https://cdn.ncbi.nlm.nih.gov/pmc/blobs/580e/4479415/eb699d140684/nihms691115f1.jpg

文献AI研究员

20分钟写一篇综述,助力文献阅读效率提升50倍。

立即体验

用中文搜PubMed

大模型驱动的PubMed中文搜索引擎

马上搜索

文档翻译

学术文献翻译模型,支持多种主流文档格式。

立即体验