Suppr超能文献

6-姜酚通过 HNF4α/miR-467b-3p/GPAT1 级联减轻肝脂肪变性。

6-Gingerol Ameliorates Hepatic Steatosis via HNF4α/miR-467b-3p/GPAT1 Cascade.

机构信息

Metabolism and Nutrition Research Group, Korea Food Research Institute, Wanju-gun, Korea; Division of Food Biotechnology, University of Science and Technology, Daejeon, Korea.

Metabolism and Nutrition Research Group, Korea Food Research Institute, Wanju-gun, Korea.

出版信息

Cell Mol Gastroenterol Hepatol. 2021;12(4):1201-1213. doi: 10.1016/j.jcmgh.2021.06.007. Epub 2021 Jun 15.

Abstract

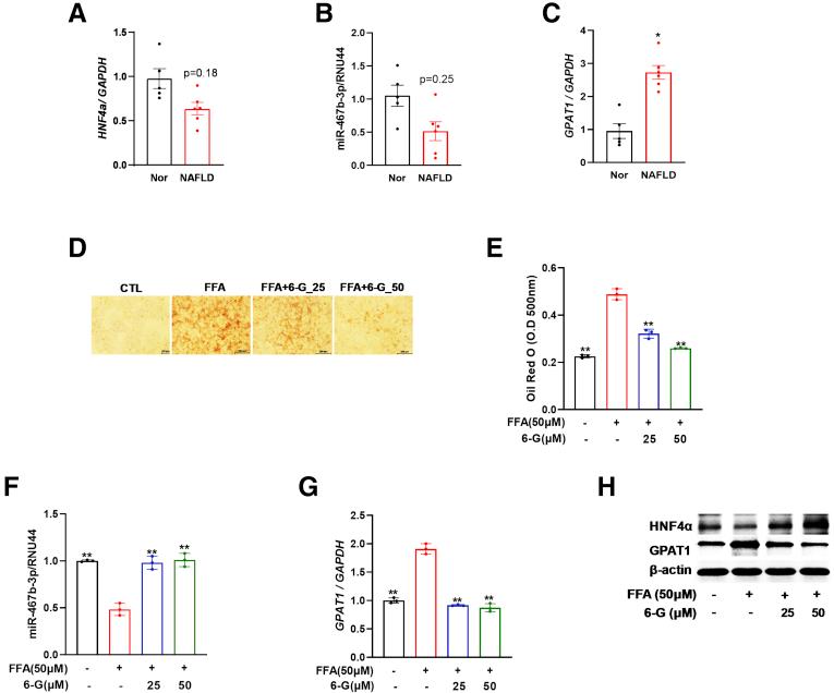
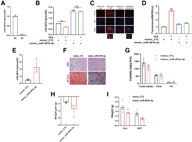
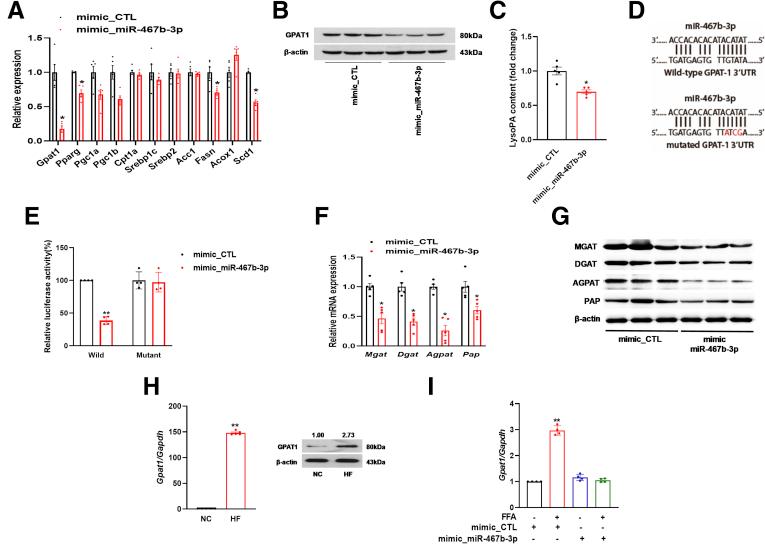
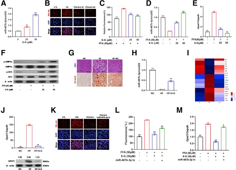
BACKGROUND & AIMS: The development of nonalcoholic fatty liver disease (NAFLD) can be modulated by microRNAs (miRNA). Dietary polyphenols modulate the expression of miRNA such as miR-467b-3p in the liver. In addition, 6-gingerol (6-G), the functional polyphenol of ginger, has been reported to ameliorate hepatic steatosis; however, the exact mechanism involved and the role of miRNA remain elusive. In this study, we assessed the role of miR-467b-3p in the pathogenesis of hepatic steatosis and the regulation of miR-467b-3p by 6-G through the hepatocyte nuclear factor 4α (HNF4α).

METHODS

miR-467b-3p expression was measured in free fatty acid (FFA)-treated hepatocytes or liver from high-fat diet (HFD)-fed mice. Gain- or loss-of-function of miR-467b-3p was induced using miR-467b-3p-specific miRNA mimic or miRNA inhibitor, respectively. 6-G was exposed to FFA-treated cells and HFD-fed mice. The HNF4α/miR-467b-3p/GPAT1 axis was measured in mouse and human fatty liver tissues.

RESULTS

We found that miR-467b-3p was down-regulated in liver tissues from HFD-fed mice and in FFA-treated Hepa1-6 cells. Overexpression of miR-467b-3p decreased intracellular lipid accumulation in FFA-treated hepatocytes and mitigated hepatic steatosis in HFD-fed mice via negative regulation of glycerol-3-phosphate acyltransferase-1 (GPAT1). In addition, miR-467b-3p up-regulation by 6-G was observed. 6-G inhibited FFA-induced lipid accumulation and mitigated hepatic steatosis. Moreover, it increased the transcriptional activity of HNF4α, resulting in the increase of miR-467b-3p and subsequent decrease of GPAT1. HNF4α/miR-467b-3p/GPAT1 signaling also was observed in human samples with hepatic steatosis.

CONCLUSIONS

Our findings establish a novel mechanism by which 6-G improves NAFLD. This suggests that targeting of the HNF4α/miR-467b-3p/GPAT1 cascade may be used as a potential therapeutic strategy to control NAFLD.

摘要

背景与目的

非酒精性脂肪性肝病(NAFLD)的发展可以通过 microRNAs(miRNA)进行调节。膳食多酚可调节 miR-467b-3p 等 miRNA 在肝脏中的表达。此外,姜中的功能性多酚 6-姜酚(6-G)已被报道可改善肝脂肪变性;然而,确切的机制和 miRNA 的作用仍不清楚。在这项研究中,我们评估了 miR-467b-3p 在肝脂肪变性发病机制中的作用以及 6-G 通过肝细胞核因子 4α(HNF4α)对 miR-467b-3p 的调节作用。

方法

在游离脂肪酸(FFA)处理的肝细胞或高脂肪饮食(HFD)喂养的小鼠的肝脏中测量 miR-467b-3p 的表达。分别使用 miR-467b-3p 特异性 miRNA 模拟物或 miRNA 抑制剂诱导 miR-467b-3p 的获得或丧失功能。将 6-G 暴露于 FFA 处理的细胞和 HFD 喂养的小鼠中。在人和小鼠的脂肪肝组织中测量 HNF4α/miR-467b-3p/GPAT1 轴。

结果

我们发现 miR-467b-3p 在 HFD 喂养的小鼠的肝脏组织和 FFA 处理的 Hepa1-6 细胞中表达下调。miR-467b-3p 的过表达降低了 FFA 处理的肝细胞中的细胞内脂质积累,并通过甘油-3-磷酸酰基转移酶-1(GPAT1)的负调控减轻了 HFD 喂养的小鼠的肝脂肪变性。此外,观察到 miR-467b-3p 由 6-G 上调。6-G 抑制 FFA 诱导的脂质积累并减轻肝脂肪变性。此外,它增加了 HNF4α 的转录活性,导致 miR-467b-3p 的增加和随后的 GPAT1 减少。在具有肝脂肪变性的人类样本中也观察到 HNF4α/miR-467b-3p/GPAT1 信号。

结论

我们的发现建立了 6-G 改善 NAFLD 的新机制。这表明靶向 HNF4α/miR-467b-3p/GPAT1 级联可能被用作控制 NAFLD 的潜在治疗策略。

https://cdn.ncbi.nlm.nih.gov/pmc/blobs/f31b/8445893/89cd7f28cd64/fx1.jpg

文献AI研究员

20分钟写一篇综述,助力文献阅读效率提升50倍。

立即体验

用中文搜PubMed

大模型驱动的PubMed中文搜索引擎

马上搜索

文档翻译

学术文献翻译模型,支持多种主流文档格式。

立即体验